Suppr超能文献

减轻焦虑样行为依赖于改善体感皮层和内侧前额叶皮层的异常。

Vibration-reduced anxiety-like behavior relies on ameliorating abnormalities of the somatosensory cortex and medial prefrontal cortex.

作者信息

Misrani Afzal, Tabassum Sidra, Wang Tintin, Huang Huixian, Jiang Jinxiang, Diao Hongjun, Zhao Yanping, Huang Zhen, Tan Shaohua, Long Cheng, Yang Li

机构信息

South China Normal University-Panyu Central Hospital Joint Laboratory of Translational Medical Research, Panyu Central Hospital, Guangzhou, Guangdong Province, China.

School of Life Sciences, Guangzhou University, Guangzhou, Guangdong Province, China.

出版信息

Neural Regen Res. 2024 Jun 1;19(6):1351-1359. doi: 10.4103/1673-5374.385840. Epub 2023 Sep 22.

Abstract

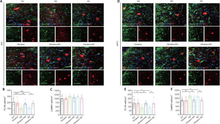
Tibetan singing bowls emit low-frequency sounds and produce perceptible harmonic tones and vibrations through manual tapping. The sounds the singing bowls produce have been shown to enhance relaxation and reduce anxiety. However, the underlying mechanism remains unclear. In this study, we used chronic restraint stress or sleep deprivation to establish mouse models of anxiety that exhibit anxiety-like behaviors. We then supplied treatment with singing bowls in a bottomless cage placed on the top of a cushion. We found that unlike in humans, the combination of harmonic tones and vibrations did not improve anxiety-like behaviors in mice, while individual vibration components did. Additionally, the vibration of singing bowls increased the level of N-methyl-D-aspartate receptor 1 in the somatosensory cortex and prefrontal cortex of the mice, decreased the level of γ-aminobutyric acid A (GABA) receptor α 1 subtype, reduced the level of CaMKII in the prefrontal cortex, and increased the number of GABAergic interneurons. At the same time, electrophysiological tests showed that the vibration of singing bowls significantly reduced the abnormal low-frequency gamma oscillation peak frequency in the medial prefrontal cortex caused by stress restraint pressure and sleep deprivation. Results from this study indicate that the vibration of singing bowls can alleviate anxiety-like behaviors by reducing abnormal molecular and electrophysiological events in somatosensory and medial prefrontal cortex.

摘要

藏式颂钵发出低频声音,并通过手动敲击产生可感知的和声和振动。已证明颂钵发出的声音能增强放松感并减轻焦虑。然而,其潜在机制仍不清楚。在本研究中,我们使用慢性束缚应激或睡眠剥夺建立表现出焦虑样行为的小鼠焦虑模型。然后,我们将颂钵放置在垫子上的无底笼子中对小鼠进行治疗。我们发现,与人类不同,和声与振动的组合并未改善小鼠的焦虑样行为,而单独的振动成分却有此效果。此外,颂钵的振动增加了小鼠体感皮层和前额叶皮层中N-甲基-D-天冬氨酸受体1的水平,降低了γ-氨基丁酸A(GABA)受体α1亚型的水平,降低了前额叶皮层中CaMKII的水平,并增加了GABA能中间神经元的数量。同时,电生理测试表明,颂钵的振动显著降低了由应激束缚压力和睡眠剥夺引起的内侧前额叶皮层中异常的低频伽马振荡峰值频率。这项研究的结果表明,颂钵的振动可通过减少体感皮层和内侧前额叶皮层中异常的分子和电生理事件来减轻焦虑样行为。

https://cdn.ncbi.nlm.nih.gov/pmc/blobs/5020/11467954/e15919b4a605/NRR-19-1351-g002.jpg

文献AI研究员

20分钟写一篇综述,助力文献阅读效率提升50倍。

立即体验

用中文搜PubMed

大模型驱动的PubMed中文搜索引擎

马上搜索

文档翻译

学术文献翻译模型,支持多种主流文档格式。

立即体验