Suppr超能文献

癌相关成纤维细胞积极压缩癌细胞并调节力学转导。

Cancer-associated fibroblasts actively compress cancer cells and modulate mechanotransduction.

机构信息

Institut Curie, PSL Research University, CNRS UMR 144, F-75005, Paris, France.

Translational Medical Oncology Group (ONCOMET), Health Research Institute of Santiago de Compostela (IDIS), University Hospital of Santiago de Compostela (SERGAS), 15706, Santiago de Compostela, Spain.

出版信息

Nat Commun. 2023 Nov 1;14(1):6966. doi: 10.1038/s41467-023-42382-4.

Abstract

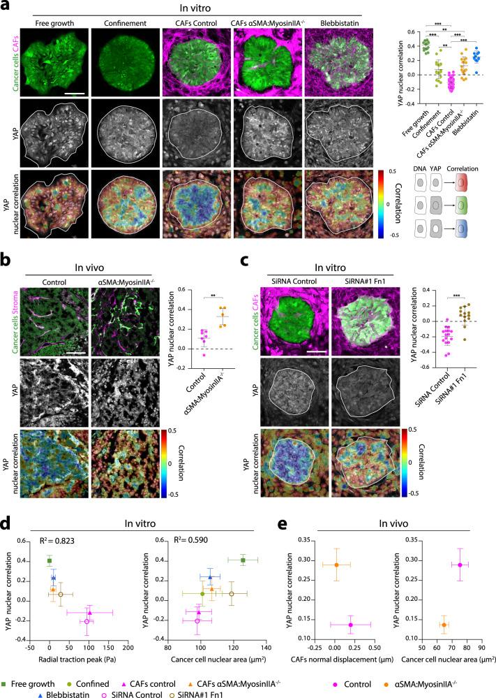
During tumor progression, cancer-associated fibroblasts (CAFs) accumulate in tumors and produce an excessive extracellular matrix (ECM), forming a capsule that enwraps cancer cells. This capsule acts as a barrier that restricts tumor growth leading to the buildup of intratumoral pressure. Combining genetic and physical manipulations in vivo with microfabrication and force measurements in vitro, we found that the CAFs capsule is not a passive barrier but instead actively compresses cancer cells using actomyosin contractility. Abrogation of CAFs contractility in vivo leads to the dissipation of compressive forces and impairment of capsule formation. By mapping CAF force patterns in 3D, we show that compression is a CAF-intrinsic property independent of cancer cell growth. Supracellular coordination of CAFs is achieved through fibronectin cables that serve as scaffolds allowing force transmission. Cancer cells mechanosense CAF compression, resulting in an altered localization of the transcriptional regulator YAP and a decrease in proliferation. Our study unveils that the contractile capsule actively compresses cancer cells, modulates their mechanical signaling, and reorganizes tumor morphology.

摘要

在肿瘤进展过程中,癌症相关成纤维细胞(CAFs)在肿瘤中积累,并产生过多的细胞外基质(ECM),形成包裹癌细胞的包膜。这个包膜作为一个屏障,限制了肿瘤的生长,导致肿瘤内压的积聚。我们通过体内的遗传和物理操作,结合体外的微制造和力测量,发现 CAFs 包膜不是一个被动的屏障,而是通过肌动球蛋白收缩力主动压缩癌细胞。体内 CAFs 收缩力的消除会导致压缩力的消散和包膜形成的受损。通过对 3D 中 CAF 力模式进行映射,我们表明压缩是 CAF 内在的、独立于癌细胞生长的特性。CAFs 的超细胞协调是通过充当支架允许力传递的纤维连接蛋白电缆实现的。癌细胞机械感知 CAF 压缩,导致转录调节因子 YAP 的位置改变和增殖减少。我们的研究揭示了收缩性包膜主动压缩癌细胞,调节它们的机械信号,并重塑肿瘤形态。

https://cdn.ncbi.nlm.nih.gov/pmc/blobs/26a8/10618488/a826805bbcc3/41467_2023_42382_Fig1_HTML.jpg

文献AI研究员

20分钟写一篇综述,助力文献阅读效率提升50倍。

立即体验

用中文搜PubMed

大模型驱动的PubMed中文搜索引擎

马上搜索

文档翻译

学术文献翻译模型,支持多种主流文档格式。

立即体验