Suppr超能文献

神经元 TIMP2 调节海马体依赖的可塑性和细胞外基质的复杂性。

Neuronal TIMP2 regulates hippocampus-dependent plasticity and extracellular matrix complexity.

机构信息

Nash Family Department of Neuroscience, Friedman Brain Institute, Icahn School of Medicine at Mount Sinai, New York, NY, USA.

Ronald M. Loeb Center for Alzheimer's Disease, Icahn School of Medicine at Mount Sinai, New York, NY, USA.

出版信息

Mol Psychiatry. 2023 Sep;28(9):3943-3954. doi: 10.1038/s41380-023-02296-5. Epub 2023 Nov 2.

Abstract

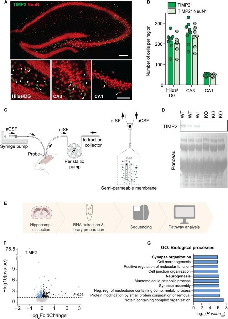
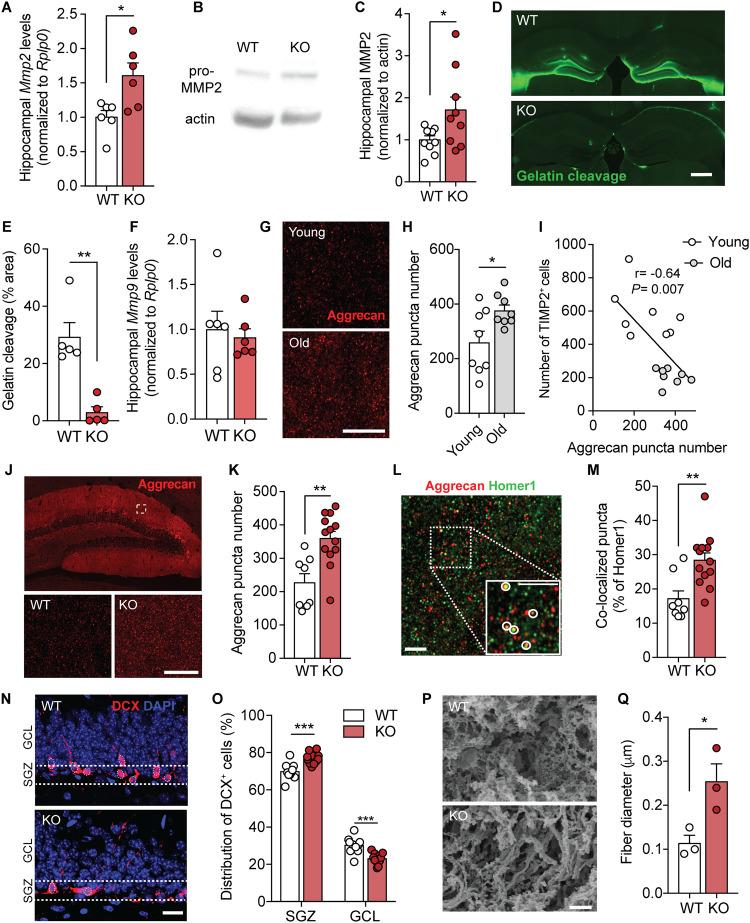
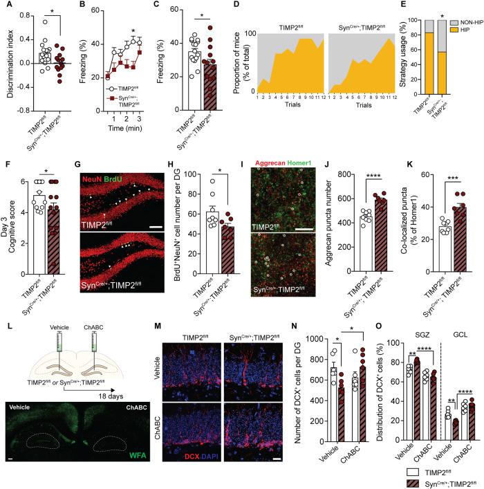
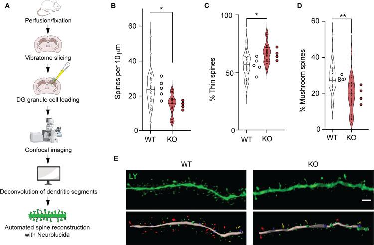
Functional output of the hippocampus, a brain region subserving memory function, depends on highly orchestrated cellular and molecular processes that regulate synaptic plasticity throughout life. The structural requirements of such plasticity and molecular events involved in this regulation are poorly understood. Specific molecules, including tissue inhibitor of metalloproteinases-2 (TIMP2) have been implicated in plasticity processes in the hippocampus, a role that decreases with brain aging as expression is lost. Here, we report that TIMP2 is highly expressed by neurons within the hippocampus and its loss drives changes in cellular programs related to adult neurogenesis and dendritic spine turnover with corresponding impairments in hippocampus-dependent memory. Consistent with the accumulation of extracellular matrix (ECM) in the hippocampus we observe with aging, we find that TIMP2 acts to reduce accumulation of ECM around synapses in the hippocampus. Moreover, its deletion results in hindrance of newborn neuron migration through a denser ECM network. A novel conditional TIMP2 knockout (KO) model reveals that neuronal TIMP2 regulates adult neurogenesis, accumulation of ECM, and ultimately hippocampus-dependent memory. Our results define a mechanism whereby hippocampus-dependent function is regulated by TIMP2 and its interactions with the ECM to regulate diverse processes associated with synaptic plasticity.

摘要

海马体是一个负责记忆功能的大脑区域,其功能输出取决于高度协调的细胞和分子过程,这些过程调节着整个生命周期中的突触可塑性。这种可塑性的结构要求以及参与这种调节的分子事件还知之甚少。包括组织金属蛋白酶抑制剂 2(TIMP2)在内的特定分子已被牵连到海马体中的可塑性过程中,随着大脑衰老,表达丧失,这种作用会减弱。在这里,我们报告 TIMP2 高度表达于海马体中的神经元内,其缺失会导致与成年神经发生和树突棘周转率相关的细胞程序发生变化,从而导致海马体依赖的记忆受损。与我们在衰老过程中观察到的海马体中外基质(ECM)积累一致,我们发现 TIMP2 可减少海马体中突触周围 ECM 的积累。此外,其缺失会阻碍新生神经元通过更密集的 ECM 网络迁移。新型条件性 TIMP2 敲除(KO)模型表明,神经元 TIMP2 调节成年神经发生、ECM 积累,最终调节海马体依赖的记忆。我们的研究结果定义了一种机制,即通过 TIMP2 及其与 ECM 的相互作用来调节与突触可塑性相关的各种过程,从而调节海马体依赖的功能。

https://cdn.ncbi.nlm.nih.gov/pmc/blobs/5a4c/10730400/98575d16db08/41380_2023_2296_Fig1_HTML.jpg

文献AI研究员

20分钟写一篇综述,助力文献阅读效率提升50倍。

立即体验

用中文搜PubMed

大模型驱动的PubMed中文搜索引擎

马上搜索

文档翻译

学术文献翻译模型,支持多种主流文档格式。

立即体验