Suppr超能文献

贝伐珠单抗激活人肿瘤相关巨噬细胞,在干扰素贫乏的免疫微环境中支持适应性免疫应答。

Bexmarilimab Activates Human Tumor-Associated Macrophages to Support Adaptive Immune Responses in Interferon-Poor Immune Microenvironments.

机构信息

MediCity Research Laboratory and InFLAMES Flagship, University of Turku, Turku, Finland.

Terveystalo, Helsinki, Finland.

出版信息

Cancer Immunol Res. 2024 Jan 3;12(1):48-59. doi: 10.1158/2326-6066.CIR-23-0350.

Abstract

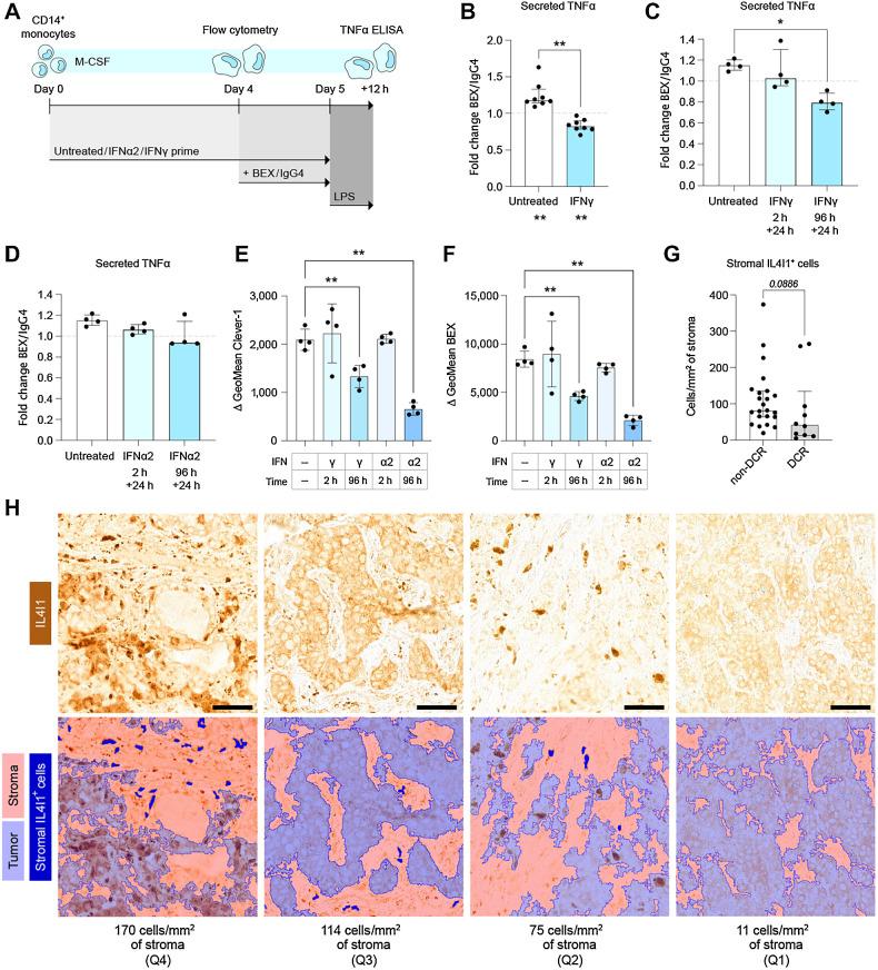
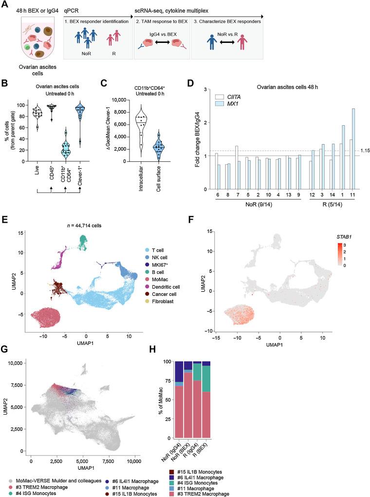
Immune checkpoint inhibitors (ICI) show substantially greater efficacy in inflamed tumors characterized by preexisting T-cell infiltration and IFN signaling than in noninflamed "cold" tumors, which often remain immunotherapy resistant. The cancer immunotherapy bexmarilimab, which inhibits the scavenger receptor Clever-1 to release macrophage immunosuppression and activate adaptive immunity, has shown treatment benefit in subsets of patients with advanced solid malignancies. However, the mechanisms that determine bexmarilimab therapy outcome in individual patients are unknown. Here we characterized bexmarilimab response in ovarian cancer ascites macrophages ex vivo using single-cell RNA sequencing and demonstrated increased IFN signaling and CXCL10 secretion following bexmarilimab treatment. We further showed that bexmarilimab was most efficacious in macrophages with low baseline IFN signaling, as chronic IFNγ priming abolished bexmarilimab-induced TNFα release. These results highlight an approach to target immunologically cold tumors and to increase the likelihood of their subsequent response to ICIs.

摘要

免疫检查点抑制剂(ICI)在具有预先存在的 T 细胞浸润和 IFN 信号的炎症肿瘤中的疗效明显优于非炎症的“冷”肿瘤,后者通常对免疫治疗有抵抗力。抑制清道夫受体 Clever-1 以释放巨噬细胞免疫抑制并激活适应性免疫的癌症免疫疗法 bexmarilimab 已在晚期实体恶性肿瘤的部分患者中显示出治疗益处。然而,决定个体患者接受 bexmarilimab 治疗效果的机制尚不清楚。在这里,我们使用单细胞 RNA 测序对卵巢癌腹水巨噬细胞进行了体外研究,结果表明在用 bexmarilimab 处理后 IFN 信号和 CXCL10 分泌增加。我们进一步表明,bexmarilimab 在 IFN 信号基线较低的巨噬细胞中最有效,因为慢性 IFNγ 引发会消除 bexmarilimab 诱导的 TNFα 释放。这些结果强调了一种针对免疫冷肿瘤的靶向方法,并增加了它们随后对 ICI 反应的可能性。

https://cdn.ncbi.nlm.nih.gov/pmc/blobs/aa7a/10762336/710774ae0248/48fig1.jpg

文献AI研究员

20分钟写一篇综述,助力文献阅读效率提升50倍。

立即体验

用中文搜PubMed

大模型驱动的PubMed中文搜索引擎

马上搜索

文档翻译

学术文献翻译模型,支持多种主流文档格式。

立即体验