Suppr超能文献

PIN1P1 通过与 YBX1 相互作用并上调 PIN1 被 CREB1 激活,从而促进胃癌的进展。

PIN1P1 is activated by CREB1 and promotes gastric cancer progression via interacting with YBX1 and upregulating PIN1.

机构信息

Department of Pathology, Qilu Hospital of Shandong University, Jinan, Shandong, China.

Key Laboratory for Experimental Teratology of Ministry of Education, Department of Pathology, School of Basic Medical Sciences, Shandong University, Jinan, Shandong, China.

出版信息

J Cell Mol Med. 2024 Jan;28(1):e18022. doi: 10.1111/jcmm.18022. Epub 2023 Nov 6.

Abstract

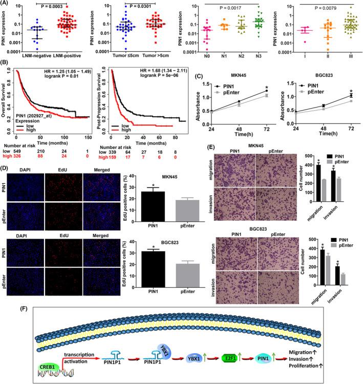
Long noncoding RNAs (lncRNAs) play critical roles in the carcinogenesis and progression of cancers. However, the role and mechanism of the pseudogene lncRNA PIN1P1 in gastric carcinoma remain unclear. The expression and effects of lncRNA PIN1P1 in gastric cancer were investigated. The transcriptional regulation of CREB1 on PIN1P1 was determined by ChIP and luciferase assays. The mechanistic model of PIN1P1 in gastric cancer was further explored by RNA pull-down, RIP and western blot analysis. PIN1P1 was overexpressed in gastric cancer tissues, and upregulated PIN1P1 predicted poor prognosis in patients. CREB1 was directly combined with the promoter region of PIN1P1 to promote the transcription of PIN1P1. CREB1-mediated enhanced proliferation, migration and invasion could be partially reversed by downregulation of PIN1P1. Overexpressed PIN1P1 promoted the proliferation, migration and invasion of gastric cancer cells, whereas decreased PIN1P1 showed the opposite effects. PIN1P1 directly interacted with YBX1 and promoted YBX1 protein expression, leading to upregulation of PIN1, in which E2F1 may be involved. Silencing of YBX1 during PIN1P1 overexpression could partially rescue PIN1 upregulation. PIN1, the parental gene of PIN1P1, was elevated in gastric cancer tissues, and its upregulation was correlated with poor patient outcomes. PIN1 facilitated gastric cancer cell proliferation, migration and invasion. To sum up, CREB1-activated PIN1P1 could promote gastric cancer progression through YBX1 and upregulating PIN1, suggesting that it is a potential target for gastric cancer.

摘要

长链非编码 RNA(lncRNA)在癌症的发生和进展中发挥着关键作用。然而,假基因 lncRNA PIN1P1 在胃癌中的作用和机制尚不清楚。本研究旨在探讨 lncRNA PIN1P1 在胃癌中的表达及作用。通过 ChIP 和荧光素酶报告基因实验检测 CREB1 对 PIN1P1 的转录调控。通过 RNA 下拉、RIP 和 Western blot 分析进一步探讨 PIN1P1 在胃癌中的作用机制模型。结果显示,PIN1P1 在胃癌组织中呈高表达,上调 PIN1P1 预示着患者预后不良。CREB1 直接与 PIN1P1 启动子区域结合,促进 PIN1P1 的转录。下调 PIN1P1 可部分逆转 CREB1 介导的增强的增殖、迁移和侵袭能力。过表达 PIN1P1 促进胃癌细胞的增殖、迁移和侵袭,而降低 PIN1P1 则表现出相反的效果。PIN1P1 可直接与 YBX1 相互作用,并促进 YBX1 蛋白表达,从而上调 PIN1,其中可能涉及 E2F1。在过表达 PIN1P1 时沉默 YBX1 可部分挽救 PIN1 的上调。PIN1P1 的母基因 PIN1 在胃癌组织中上调,其上调与患者预后不良相关。PIN1 促进胃癌细胞的增殖、迁移和侵袭。综上所述,CREB1 激活的 PIN1P1 可通过 YBX1 上调 PIN1 促进胃癌进展,提示其可能成为胃癌的潜在治疗靶点。

https://cdn.ncbi.nlm.nih.gov/pmc/blobs/911e/10805483/39626a90c982/JCMM-28-e18022-g002.jpg

文献AI研究员

20分钟写一篇综述,助力文献阅读效率提升50倍。

立即体验

用中文搜PubMed

大模型驱动的PubMed中文搜索引擎

马上搜索

文档翻译

学术文献翻译模型,支持多种主流文档格式。

立即体验