Suppr超能文献

维生素 B6 竞争在肿瘤微环境中阻碍 NK 细胞的抗肿瘤功能。

Vitamin B6 Competition in the Tumor Microenvironment Hampers Antitumor Functions of NK Cells.

机构信息

Department of Oncology Science, University of Oklahoma Health Sciences Center, Oklahoma City, Oklahoma.

Eppley Institute for Research in Cancer and Allied Diseases, University of Nebraska Medical Center, Omaha, Nebraska.

出版信息

Cancer Discov. 2024 Jan 12;14(1):176-193. doi: 10.1158/2159-8290.CD-23-0334.

Abstract

UNLABELLED

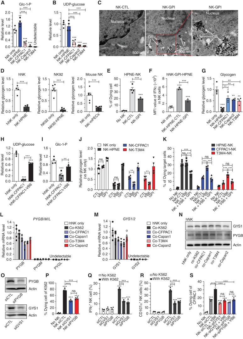
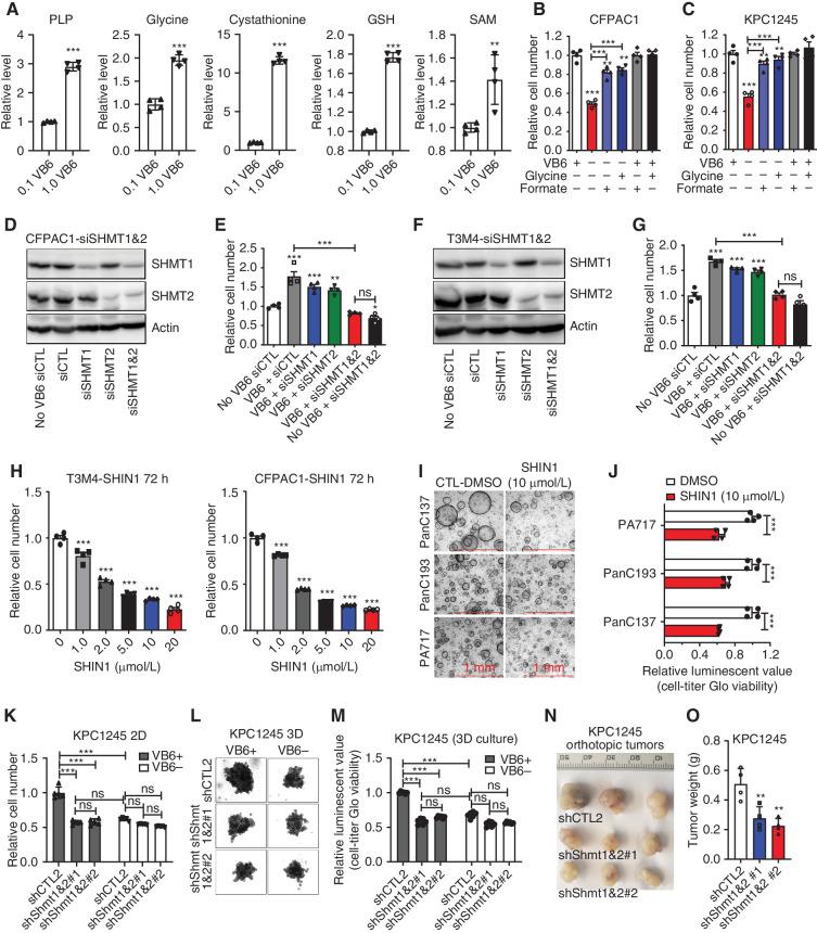
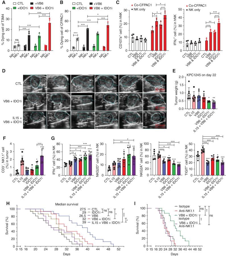
Nutritional factors play crucial roles in immune responses. The tumor-caused nutritional deficiencies are known to affect antitumor immunity. Here, we demonstrate that pancreatic ductal adenocarcinoma (PDAC) cells can suppress NK-cell cytotoxicity by restricting the accessibility of vitamin B6 (VB6). PDAC cells actively consume VB6 to support one-carbon metabolism, and thus tumor cell growth, causing VB6 deprivation in the tumor microenvironment. In comparison, NK cells require VB6 for intracellular glycogen breakdown, which serves as a critical energy source for NK-cell activation. VB6 supplementation in combination with one-carbon metabolism blockage effectively diminishes tumor burden in vivo. Our results expand the understanding of the critical role of micronutrients in regulating cancer progression and antitumor immunity, and open new avenues for developing novel therapeutic strategies against PDAC.

SIGNIFICANCE

The nutrient competition among the different tumor microenvironment components drives tumor growth, immune tolerance, and therapeutic resistance. PDAC cells demand a high amount of VB6, thus competitively causing NK-cell dysfunction. Supplying VB6 with blocking VB6-dependent one-carbon metabolism amplifies the NK-cell antitumor immunity and inhibits tumor growth in PDAC models. This article is featured in Selected Articles from This Issue, p. 5.

摘要

未加标签

营养因素在免疫反应中起着至关重要的作用。已知肿瘤引起的营养缺乏会影响抗肿瘤免疫。在这里,我们证明胰腺导管腺癌 (PDAC) 细胞可以通过限制维生素 B6 (VB6) 的可及性来抑制 NK 细胞的细胞毒性。PDAC 细胞积极消耗 VB6 以支持一碳代谢,从而促进肿瘤细胞生长,导致肿瘤微环境中 VB6 缺乏。相比之下,NK 细胞需要 VB6 进行细胞内糖原分解,这是 NK 细胞激活的关键能量来源。VB6 补充与一碳代谢阻断相结合,可有效减少体内肿瘤负担。我们的研究结果扩展了对微量营养素在调节癌症进展和抗肿瘤免疫中的关键作用的认识,并为开发针对 PDAC 的新治疗策略开辟了新途径。

意义

不同肿瘤微环境成分之间的营养竞争导致肿瘤生长、免疫耐受和治疗抵抗。PDAC 细胞需要大量 VB6,因此会竞争性地导致 NK 细胞功能障碍。用阻断 VB6 依赖性一碳代谢的 VB6 补充来放大 NK 细胞的抗肿瘤免疫,并抑制 PDAC 模型中的肿瘤生长。本文选自本期精选文章,第 5 页。

https://cdn.ncbi.nlm.nih.gov/pmc/blobs/0bc9/10784745/3b24a8173535/176fig1.jpg

文献AI研究员

20分钟写一篇综述,助力文献阅读效率提升50倍。

立即体验

用中文搜PubMed

大模型驱动的PubMed中文搜索引擎

马上搜索

文档翻译

学术文献翻译模型,支持多种主流文档格式。

立即体验