Suppr超能文献

多功能小分子缓解骨折疼痛并促进骨愈合。

Multi-Functional Small Molecule Alleviates Fracture Pain and Promotes Bone Healing.

机构信息

Department of Orthopaedic Surgery, Duke University School of Medicine, Durham, NC, 27710, USA.

Department of Mechanical Engineering and Materials Science, Duke University, Durham, NC, 27710, USA.

出版信息

Adv Sci (Weinh). 2023 Dec;10(36):e2303567. doi: 10.1002/advs.202303567. Epub 2023 Nov 8.

Abstract

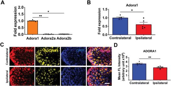
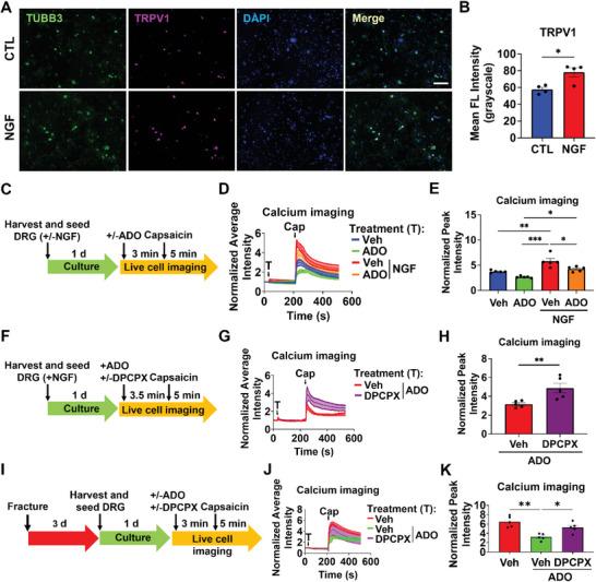
Bone injuries such as fractures are one major cause of morbidities worldwide. A considerable number of fractures suffer from delayed healing, and the unresolved acute pain may transition to chronic and maladaptive pain. Current management of pain involves treatment with NSAIDs and opioids with substantial adverse effects. Herein, we tested the hypothesis that the purine molecule, adenosine, can simultaneously alleviate pain and promote healing in a mouse model of tibial fracture by targeting distinctive adenosine receptor subtypes in different cell populations. To achieve this, a biomaterial-assisted delivery of adenosine is utilized to localize and prolong its therapeutic effect at the injury site. The results demonstrate that local delivery of adenosine inhibited the nociceptive activity of peripheral neurons through activation of adenosine A1 receptor (ADORA1) and mitigated pain as demonstrated by weight bearing and open field movement tests. Concurrently, local delivery of adenosine at the fracture site promoted osteogenic differentiation of mesenchymal stromal cells through adenosine A2B receptor (ADORA2B) resulting in improved bone healing as shown by histological analyses and microCT imaging. This study demonstrates the dual role of adenosine and its material-assisted local delivery as a feasible therapeutic approach to treat bone trauma and associated pain.

摘要

骨骼损伤,如骨折,是全球发病率较高的主要原因之一。相当数量的骨折存在愈合延迟的问题,未解决的急性疼痛可能会发展为慢性和适应性疼痛。目前的疼痛管理包括使用 NSAIDs 和阿片类药物治疗,但会产生大量不良反应。在此,我们通过在不同细胞群中靶向特定的腺苷受体亚型,测试了嘌呤分子腺苷可通过靶向不同细胞群中的特定腺苷受体亚型,同时缓解疼痛和促进胫骨骨折小鼠模型愈合的假说。为了实现这一目标,利用生物材料辅助的腺苷传递来定位并延长其在损伤部位的治疗效果。结果表明,局部给予腺苷通过激活腺苷 A1 受体(ADORA1)抑制外周神经元的伤害感受活性,并通过负重和旷场运动测试减轻疼痛。同时,局部给予腺苷可通过腺苷 A2B 受体(ADORA2B)促进间充质基质细胞的成骨分化,从而改善组织学分析和 microCT 成像所示的骨愈合。这项研究证明了腺苷及其材料辅助局部传递的双重作用,为治疗骨创伤和相关疼痛提供了一种可行的治疗方法。

https://cdn.ncbi.nlm.nih.gov/pmc/blobs/80e7/10754086/003069f669bf/ADVS-10-2303567-g005.jpg

文献AI研究员

20分钟写一篇综述,助力文献阅读效率提升50倍。

立即体验

用中文搜PubMed

大模型驱动的PubMed中文搜索引擎

马上搜索

文档翻译

学术文献翻译模型,支持多种主流文档格式。

立即体验