Suppr超能文献

CCL19:一种新型预后趋化因子调节肿瘤免疫微环境和癌症结局。

CCL19: a novel prognostic chemokine modulates the tumor immune microenvironment and outcomes of cancers.

机构信息

Affiliated Maternity and Child Health Care Hospital of Nantong University, Nantong 226000, China.

Department of Obstetrics and Gynecology, Zhongshan Hospital, Fudan University, Shanghai 200032, China.

出版信息

Aging (Albany NY). 2023 Nov 8;15(21):12369-12387. doi: 10.18632/aging.205184.

Abstract

BACKGROUND

CCL19 is a chemokine involved in cancer research due to its important role in the tumor microenvironment (TME) and clinical relevance in cancers. This study aimed to analyze transcription expression, genomic alteration, association with tumor immune microenvironment of CCL19 expression and its prediction value for prognosis and responses to immunotherapy for patients with cancers.

METHODS

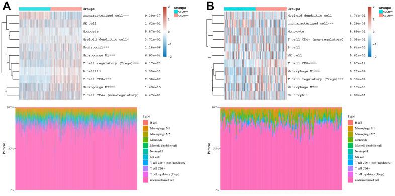
RNA sequencing data and corresponding clinicopathological information of a total of large-scale cancer patients were obtained from The Cancer Genome Atlas and Gene Expression Omnibus databases. Multiplex immunofluorescence (mIF) was implemented to identify differential infiltration of Treg, CD8 T cells, and tumor-associated macrophages, while CCL19 immunohistochemistry was conducted on 182 breast cancer samples from a real-world cohort.

RESULTS

Based on large-scale multi-center survival analysis of cancer patients, we found the prognosis of patients with high CCL19 expression was prominently better than those with low CCL19 expression. For patients from multiple independent cohorts, suppressed CCL19 expression exerts significant progressive phenotype and apoptosis activity of cancers, especially in breast and ovarian cancer. Interestingly, anti-tumor immune cells, specifically the CD8 T cells and macrophages, were clustered from TME by elevated CCL19 expression. Additionally, higher CCL19 levels reflected heightened immune activity and substantial heterogeneity.

CONCLUSIONS

In conclusion, our findings support the notion that elevated CCL19 expression is linked to favorable outcomes and enhanced anti-tumor immunity, characterized by increased CD8 T cells within the TME. This suggests the potential of CCL19 as a prognostic marker, predictive biomarker for immunotherapy, therapeutic target of cancers.

摘要

背景

CCL19 是一种趋化因子,由于其在肿瘤微环境(TME)中的重要作用及其在癌症中的临床相关性,在癌症研究中受到关注。本研究旨在分析 CCL19 的转录表达、基因组改变、与肿瘤免疫微环境的关联及其对癌症患者预后和免疫治疗反应的预测价值。

方法

从 The Cancer Genome Atlas 和 Gene Expression Omnibus 数据库中获取了大量癌症患者的 RNA 测序数据和相应的临床病理信息。采用多重免疫荧光(mIF)技术来鉴定 Treg、CD8 T 细胞和肿瘤相关巨噬细胞的差异浸润,同时对来自真实世界队列的 182 例乳腺癌样本进行 CCL19 免疫组化染色。

结果

基于大规模多中心癌症患者生存分析,我们发现 CCL19 高表达患者的预后明显优于 CCL19 低表达患者。对于来自多个独立队列的患者,抑制 CCL19 表达对癌症的进展表型和细胞凋亡活性具有显著影响,尤其是在乳腺癌和卵巢癌中。有趣的是,通过升高的 CCL19 表达,TME 中的抗肿瘤免疫细胞,特别是 CD8 T 细胞和巨噬细胞,聚类。此外,较高的 CCL19 水平反映了更强的免疫活性和实质性的异质性。

结论

总之,我们的研究结果支持这样一种观点,即 CCL19 表达水平升高与良好的预后和增强的抗肿瘤免疫有关,其特征是 TME 中 CD8 T 细胞增多。这表明 CCL19 具有作为预后标志物、免疫治疗预测生物标志物、癌症治疗靶点的潜力。

https://cdn.ncbi.nlm.nih.gov/pmc/blobs/9f21/10683612/49a3da6c062f/aging-15-205184-g001.jpg

文献AI研究员

20分钟写一篇综述,助力文献阅读效率提升50倍。

立即体验

用中文搜PubMed

大模型驱动的PubMed中文搜索引擎

马上搜索

文档翻译

学术文献翻译模型,支持多种主流文档格式。

立即体验