Suppr超能文献

脉络丛中的胆固醇 24-羟化酶有助于脑免疫稳态。

Cholesterol 24-hydroxylase at the choroid plexus contributes to brain immune homeostasis.

机构信息

Department of Brain Sciences, Weizmann Institute of Science, Rehovot, Israel.

Department of Brain Sciences, Weizmann Institute of Science, Rehovot, Israel; Department of Immunology, Weizmann Institute of Science, Rehovot, Israel.

出版信息

Cell Rep Med. 2023 Nov 21;4(11):101278. doi: 10.1016/j.xcrm.2023.101278. Epub 2023 Nov 8.

Abstract

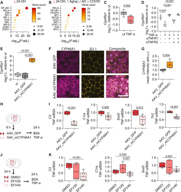
The choroid plexus (CP) plays a key role in remotely controlling brain function in health, aging, and disease. Here, we report that CP epithelial cells express the brain-specific cholesterol 24-hydroxylase (CYP46A1) and that its levels are decreased under different mouse and human brain conditions, including amyloidosis, aging, and SARS-CoV-2 infection. Using primary mouse CP cell cultures, we demonstrate that the enzymatic product of CYP46A1, 24(S)-hydroxycholesterol, downregulates inflammatory transcriptomic signatures within the CP, found here to be elevated across multiple neurological conditions. In vitro, the pro-inflammatory cytokine tumor necrosis factor α (TNF-α) downregulates CYP46A1 expression, while overexpression of CYP46A1 or its pharmacological activation in mouse CP organ cultures increases resilience to TNF-α. In vivo, overexpression of CYP46A1 in the CP in transgenic mice with amyloidosis is associated with better cognitive performance and decreased brain inflammation. Our findings suggest that CYP46A1 expression in the CP impacts the role of this niche as a guardian of brain immune homeostasis.

摘要

脉络丛在健康、衰老和疾病中对远程控制大脑功能起着关键作用。在这里,我们报告说脉络丛上皮细胞表达脑特异性胆固醇 24-羟化酶(CYP46A1),并且其水平在不同的小鼠和人类大脑条件下降低,包括淀粉样变性、衰老和 SARS-CoV-2 感染。使用原代小鼠 CP 细胞培养物,我们证明 CYP46A1 的酶产物 24(S)-羟基胆固醇下调 CP 中的炎症转录组特征,在这里发现多种神经疾病中均升高。在体外,促炎细胞因子肿瘤坏死因子-α(TNF-α)下调 CYP46A1 的表达,而 CYP46A1 的过表达或其在小鼠 CP 器官培养物中的药理学激活增加了对 TNF-α 的抵抗力。在体内,淀粉样变性转基因小鼠 CP 中的 CYP46A1 过表达与更好的认知表现和减少的大脑炎症相关。我们的研究结果表明,CP 中 CYP46A1 的表达影响了该小生境作为大脑免疫稳态守护者的作用。

https://cdn.ncbi.nlm.nih.gov/pmc/blobs/b90a/10694665/2eb6696fbe5b/fx1.jpg

文献AI研究员

20分钟写一篇综述,助力文献阅读效率提升50倍。

立即体验

用中文搜PubMed

大模型驱动的PubMed中文搜索引擎

马上搜索

文档翻译

学术文献翻译模型,支持多种主流文档格式。

立即体验