Suppr超能文献

COVID-19 和非 COVID-19 脓毒症中脂质组学反应的深度表型分析。

Deep phenotyping of the lipidomic response in COVID-19 and non-COVID-19 sepsis.

机构信息

Institute for Translational Medicine and Therapeutics, Perelman School of Medicine, University of Pennsylvania, Philadelphia, Pennsylvania, USA.

Department of Systems Pharmacology and Translational Therapeutics, Perelman School of Medicine, University of Pennsylvania, Philadelphia, Pennsylvania, USA.

出版信息

Clin Transl Med. 2023 Nov;13(11):e1440. doi: 10.1002/ctm2.1440.

Abstract

BACKGROUND

Lipids may influence cellular penetrance by viral pathogens and the immune response that they evoke. We deeply phenotyped the lipidomic response to SARs-CoV-2 and compared that with infection with other pathogens in patients admitted with acute respiratory distress syndrome to an intensive care unit (ICU).

METHODS

Mass spectrometry was used to characterise lipids and relate them to proteins, peripheral cell immunotypes and disease severity.

RESULTS

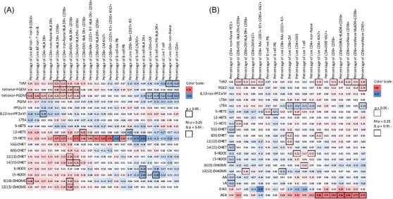
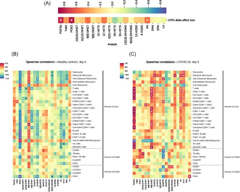
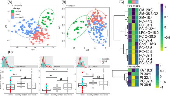
Circulating phospholipases (sPLA2, cPLA2 (PLA2G4A) and PLA2G2D) were elevated on admission in all ICU groups. Cyclooxygenase, lipoxygenase and epoxygenase products of arachidonic acid (AA) were elevated in all ICU groups compared with controls. sPLA2 predicted severity in COVID-19 and correlated with TxA2, LTE4 and the isoprostane, iPF2α-III, while PLA2G2D correlated with LTE4. The elevation in PGD2, like PGI2 and 12-HETE, exhibited relative specificity for COVID-19 and correlated with sPLA2 and the interleukin-13 receptor to drive lymphopenia, a marker of disease severity. Pro-inflammatory eicosanoids remained correlated with severity in COVID-19 28 days after admission. Amongst non-COVID ICU patients, elevations in 5- and 15-HETE and 9- and 13-HODE reflected viral rather than bacterial disease. Linoleic acid (LA) binds directly to SARS-CoV-2 and both LA and its di-HOME products reflected disease severity in COVID-19. In healthy marines, these lipids rose with seroconversion. Eicosanoids linked variably to the peripheral cellular immune response. PGE2, TxA2 and LTE4 correlated with T cell activation, as did PGD2 with non-B non-T cell activation. In COVID-19, LPS stimulated peripheral blood mononuclear cell PGF2α correlated with memory T cells, dendritic and NK cells while LA and DiHOMEs correlated with exhausted T cells. Three high abundance lipids - ChoE 18:3, LPC-O-16:0 and PC-O-30:0 - were altered specifically in COVID. LPC-O-16:0 was strongly correlated with T helper follicular cell activation and all three negatively correlated with multi-omic inflammatory pathways and disease severity.

CONCLUSIONS

A broad based lipidomic storm is a predictor of poor prognosis in ARDS. Alterations in sPLA2, PGD2 and 12-HETE and the high abundance lipids, ChoE 18:3, LPC-O-16:0 and PC-O-30:0 exhibit relative specificity for COVID-19 amongst such patients and correlate with the inflammatory response to link to disease severity.

摘要

背景

脂质可能影响病毒病原体的细胞通透性和它们引发的免疫反应。我们深入研究了 SARS-CoV-2 引起的脂质组学反应,并将其与因急性呼吸窘迫综合征入住重症监护病房(ICU)的患者感染其他病原体进行了比较。

方法

使用质谱法对脂质进行特征分析,并将其与蛋白质、外周细胞免疫表型和疾病严重程度联系起来。

结果

所有 ICU 组患者入院时循环磷脂酶(sPLA2、cPLA2(PLA2G4A)和 PLA2G2D)升高。与对照组相比,所有 ICU 组的环加氧酶、脂加氧酶和花生四烯酸(AA)的环氧酶产物均升高。sPLA2 可预测 COVID-19 的严重程度,并与 TxA2、LTE4 和异前列腺素 iPF2α-III 相关,而 PLA2G2D 与 LTE4 相关。PGD2 的升高与 PGI2 和 12-HETE 一样,对 COVID-19 具有相对特异性,并与 sPLA2 和白细胞介素-13 受体相关,导致淋巴细胞减少,这是疾病严重程度的一个标志。入院后 28 天,促炎类二十烷酸仍与 COVID-19 的严重程度相关。在非 COVID-19 ICU 患者中,5-HETE 和 15-HETE、9-HODE 和 13-HODE 的升高反映了病毒而不是细菌疾病。亚油酸(LA)直接与 SARS-CoV-2 结合,LA 及其二 HOMEs 产物反映了 COVID-19 的疾病严重程度。在健康的海军陆战队员中,这些脂质随着血清转化而升高。类二十烷酸与外周细胞免疫反应有不同程度的关联。PGE2、TxA2 和 LTE4 与 T 细胞激活相关,PGD2 与非 B 非 T 细胞激活相关。在 COVID-19 中,LPS 刺激外周血单核细胞产生的 PGF2α 与记忆 T 细胞、树突状细胞和 NK 细胞相关,而 LA 和二 HOMEs 与耗竭的 T 细胞相关。三种高丰度脂质 - ChoE 18:3、LPC-O-16:0 和 PC-O-30:0 - 在 COVID 中特异性改变。LPC-O-16:0 与滤泡辅助性 T 细胞激活强烈相关,所有三种与多组学炎症途径和疾病严重程度呈负相关。

结论

广泛的脂质组学风暴是 ARDS 预后不良的预测指标。sPLA2、PGD2 和 12-HETE 以及高丰度脂质 ChoE 18:3、LPC-O-16:0 和 PC-O-30:0 的改变在这些患者中对 COVID-19 具有相对特异性,并与炎症反应相关,与疾病严重程度相关。

https://cdn.ncbi.nlm.nih.gov/pmc/blobs/6609/10637636/489668297a6e/CTM2-13-e1440-g004.jpg

文献AI研究员

20分钟写一篇综述,助力文献阅读效率提升50倍。

立即体验

用中文搜PubMed

大模型驱动的PubMed中文搜索引擎

马上搜索

文档翻译

学术文献翻译模型,支持多种主流文档格式。

立即体验