Suppr超能文献

外泌体靶向递送 METTL14 调节 NFATc1 m6A 甲基化水平以纠正破骨细胞诱导的骨吸收。

Exosome-targeted delivery of METTL14 regulates NFATc1 m6A methylation levels to correct osteoclast-induced bone resorption.

机构信息

Department of Stomatology, Tongren Hospital, Shanghai Jiao Tong University School of Medicine, No. 1111 Xianxia Road, Shanghai, 200336, China.

Department of Oral Pathology, Shanghai Ninth People's Hospital, Shanghai Jiao Tong University School of Medicine; College of Stomatology, Shanghai Jiao Tong University; National Center for Stomatology; National Clinical Research Center for Oral Diseases; Shanghai Key Laboratory of Stomatology, No. 639 Zhizaoju Road, Shanghai, 200011, China.

出版信息

Cell Death Dis. 2023 Nov 13;14(11):738. doi: 10.1038/s41419-023-06263-4.

Abstract

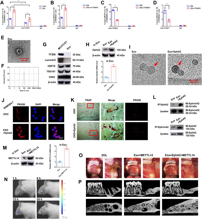
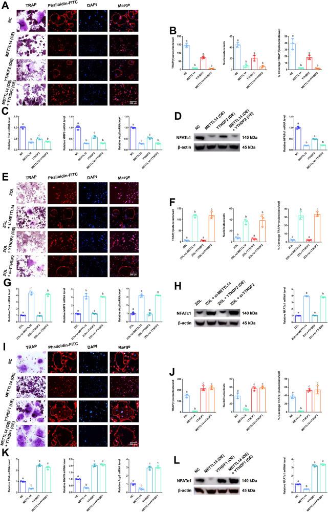
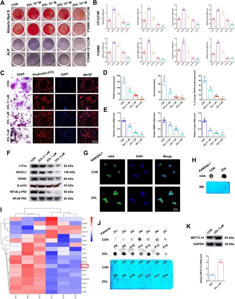
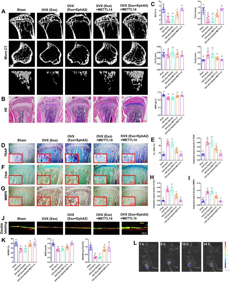
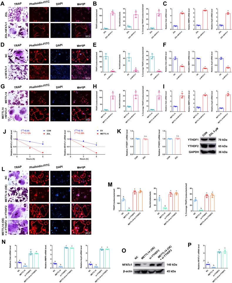
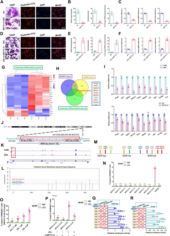
Osteoporosis has a profound influence on public health. First-line bisphosphonates often cause osteonecrosis of the jaw meanwhile inhibiting osteoclasts. Therefore, it is important to develop effective treatments. The results of this study showed that the increased level of NFATc1 m6A methylation caused by zoledronic acid (ZOL), with 4249A as the functional site, is highly correlated with the decreased bone resorption of osteoclasts. Upstream, METTL14 regulates osteoclast bone absorption through the methylation functional site of NFATc1. Downstream, YTHDF1 and YTHDF2 show antagonistic effects on the post-transcriptional regulation of NFATc1 after the m6A methylation level is elevated by METTL14. In this study, meRIP-Seq, luciferase reporter assays, meRIP and other methods were used to elucidate the NFATc1 regulatory mechanism of osteoclasts from the perspective of RNA methylation. In addition, EphA2 overexpression on exosomes is an effective biological method for targeted delivery of METTL14 into osteoclasts. Importantly, this study shows that METTL14 released by exosomes can increase the m6A methylation level of NFATc1 to inhibit osteoclasts, help postmenopausal osteoporosis patients preserve bone mass, and avoid triggering osteonecrosis of the jaw, thus becoming a new bioactive molecule for the treatment of osteoporosis.

摘要

骨质疏松症对公众健康有深远影响。一线双膦酸盐常引起颚骨坏死,同时抑制破骨细胞。因此,开发有效的治疗方法很重要。本研究结果表明,唑来膦酸(zoledronic acid,ZOL)引起的 NFATc1 m6A 甲基化水平升高,其功能位点为 4249A,与破骨细胞骨吸收减少高度相关。在上游,METTL14 通过 NFATc1 的甲基化功能位点调节破骨细胞的骨吸收。在下游,YTHDF1 和 YTHDF2 在 METTL14 升高 m6A 甲基化水平后,对 NFATc1 的转录后调控表现出拮抗作用。在这项研究中,使用了 meRIP-Seq、荧光素酶报告基因测定、meRIP 等方法,从 RNA 甲基化的角度阐明了破骨细胞中 NFATc1 的调节机制。此外,外泌体上 EphA2 的过表达是将 METTL14 靶向递送至破骨细胞的有效生物方法。重要的是,本研究表明,外泌体释放的 METTL14 可以增加 NFATc1 的 m6A 甲基化水平,抑制破骨细胞,帮助绝经后骨质疏松症患者保留骨量,避免引发颚骨坏死,从而成为治疗骨质疏松症的新生物活性分子。

https://cdn.ncbi.nlm.nih.gov/pmc/blobs/7c45/10643436/9e023726d613/41419_2023_6263_Fig1_HTML.jpg

文献AI研究员

20分钟写一篇综述,助力文献阅读效率提升50倍。

立即体验

用中文搜PubMed

大模型驱动的PubMed中文搜索引擎

马上搜索

文档翻译

学术文献翻译模型,支持多种主流文档格式。

立即体验