Suppr超能文献

C57BL/6J 小鼠 binge 酒精灌胃和长期戒断的行为后果中的性别差异。

Sex differences in binge alcohol drinking and the behavioral consequences of protracted abstinence in C57BL/6J mice.

机构信息

Neuroscience Graduate Program, Weill Cornell Graduate School of Medical Sciences, Weill Cornell Medicine, Cornell University, New York, NY, USA.

Pharmacology Graduate Program, Weill Cornell Graduate School of Medical Sciences, Weill Cornell Medicine, Cornell University, New York, NY, USA.

出版信息

Biol Sex Differ. 2023 Nov 13;14(1):83. doi: 10.1186/s13293-023-00565-0.

Abstract

BACKGROUND

Binge alcohol drinking is a risk factor linked to numerous disease states including alcohol use disorder (AUD). While men binge drink more alcohol than women, this demographic gap is quickly shrinking, and preclinical studies demonstrate that females consistently consume more alcohol than males. Further, women are at increased risk for the co-expression of AUD with neuropsychiatric diseases such as anxiety and mood disorders. However, little is understood about chronic voluntary alcohol drinking and its long-term effects on behavior. Here, we sought to characterize sex differences in chronic binge drinking and the effects of protracted alcohol abstinence on anxiety- and affective-related behaviors in males and females.

METHODS

We assessed binge alcohol drinking patterns in male and female C57BL/6J mice using a modified Drinking in the Dark (DID) paradigm in which mice received home cage access to one bottle of 10% or 20% alcohol (EtOH) or water for 2 h per day on Days 1-3 and to two bottles (EtOH/HO + HO) for 24 h on Day 4 for 8 weekly cycles. Mice were then tested for the effects of protracted abstinence on avoidance, affective, and compulsive behaviors.

RESULTS

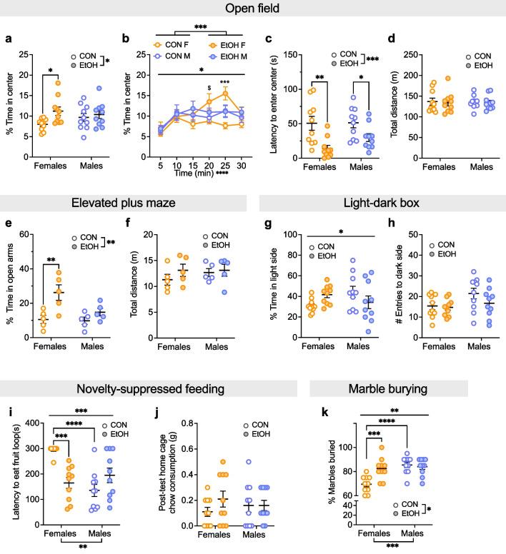
Female mice consumed more alcohol than males consistently across cycles of DID and at 2, 4, and 24-h timepoints within the day, with a more robust sex difference for 20% than 10% EtOH. Females also consumed more water than males, an effect that emerged at the later time points; this water consumption bias diminished when alcohol was available. Further, while increased alcohol consumption was correlated with decreased water consumption in males, there was no relationship between these two measures in females. Alcohol preference was higher in 10% vs. 20% EtOH for both sexes. During protracted abstinence following chronic binge drinking, mice displayed decreased avoidance behavior (elevated plus maze, open field, novelty suppressed feeding) and increased compulsive behavior (marble burying) that was especially robust in females. There was no effect of alcohol history on stress coping and negative affective behaviors (sucrose preference, forced swim test, tail suspension) in either sex.

CONCLUSION

Female mice engaged in higher volume binge drinking than their male counterparts. Although females also consumed more water than males, their higher alcohol consumption was not driven by increased total fluid intake. Further, the effects of protracted abstinence following chronic binge drinking was driven by behavioral disinhibition that was more pronounced in females. Given the reciprocal relationship between risk-taking and alcohol use in neuropsychiatric disease states, these results have implications for sex-dependent alcohol drinking patterns and their long-term negative neuropsychiatric/physiological health outcomes in humans.

摘要

背景

狂饮酒精是与许多疾病状态相关的风险因素,包括酒精使用障碍(AUD)。虽然男性比女性饮酒更多,但这种性别差距正在迅速缩小,而且临床前研究表明,女性持续饮酒量超过男性。此外,女性患 AUD 与焦虑和情绪障碍等神经精神疾病共表达的风险增加。然而,对于慢性自愿饮酒及其对行为的长期影响,人们知之甚少。在这里,我们试图描述雄性和雌性中慢性狂欢饮酒的性别差异,以及长期酒精戒断对焦虑和情绪相关行为的影响。

方法

我们使用改良的暗饮(DID)范式评估了雄性和雌性 C57BL/6J 小鼠的狂欢饮酒模式,其中小鼠在第 1-3 天每天接受 2 小时的笼内访问一瓶 10%或 20%酒精(EtOH)或水,第 4 天接受 24 小时的 2 瓶(EtOH/HO+HO),每周 8 个周期。然后,小鼠接受了长期戒断对回避、情感和强迫行为的影响的测试。

结果

雌性小鼠在 DID 的周期内始终比雄性小鼠消耗更多的酒精,并且在每天的 2、4 和 24 小时时间点消耗更多的酒精,20%的酒精比 10%的酒精产生更强的性别差异。雌性小鼠也比雄性小鼠消耗更多的水,这种效应出现在较晚的时间点;当酒精可用时,这种水消耗偏差会减少。此外,虽然男性中酒精摄入量的增加与水摄入量的减少相关,但女性中没有这种关系。两种性别对 10%的酒精的偏好都高于 20%的酒精。在慢性狂欢饮酒后的长期戒断期间,与雄性相比,小鼠表现出回避行为减少(高架十字迷宫、旷场、新异抑制进食)和强迫行为增加(大理石掩埋),而雌性的这种情况更为明显。酒精史对两种性别的应激应对和负性情感行为(蔗糖偏好、强迫游泳试验、悬尾试验)没有影响。

结论

雌性小鼠比雄性小鼠进行更多的狂欢饮酒。尽管雌性小鼠比雄性小鼠消耗更多的水,但它们更高的酒精摄入量并不是由总液体摄入量增加引起的。此外,慢性狂欢饮酒后长期戒断的影响是由行为抑制驱动的,而这种影响在雌性中更为明显。鉴于神经精神疾病状态下冒险行为和酒精使用之间的相互关系,这些结果对人类中性别依赖的饮酒模式及其长期的负面神经精神/生理健康后果具有启示意义。

https://cdn.ncbi.nlm.nih.gov/pmc/blobs/d623/10644501/d1fcc7adbddb/13293_2023_565_Fig1_HTML.jpg

文献AI研究员

20分钟写一篇综述,助力文献阅读效率提升50倍。

立即体验

用中文搜PubMed

大模型驱动的PubMed中文搜索引擎

马上搜索

文档翻译

学术文献翻译模型,支持多种主流文档格式。

立即体验