Suppr超能文献

lncRNA MSTRG4710 通过 miR-29b-3p/IGF1 轴促进前脂肪细胞的增殖和分化。

lncRNA MSTRG4710 Promotes the Proliferation and Differentiation of Preadipocytes through miR-29b-3p/IGF1 Axis.

机构信息

College of Animal Science and Technology, Sichuan Agricultural University, Chengdu 611130, China.

Farm Animal Genetic Resources Exploration and Innovation Key Laboratory of Sichuan Province, Sichuan Agricultural University, Chengdu 611130, China.

出版信息

Int J Mol Sci. 2023 Oct 28;24(21):15715. doi: 10.3390/ijms242115715.

Abstract

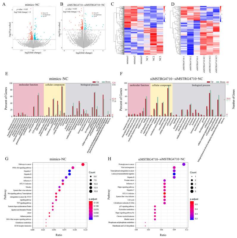
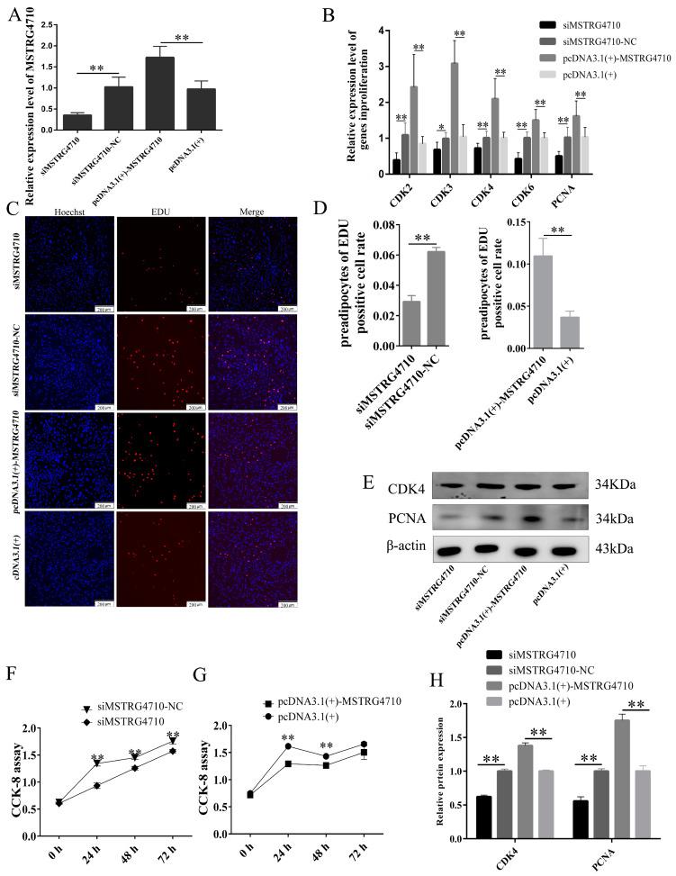
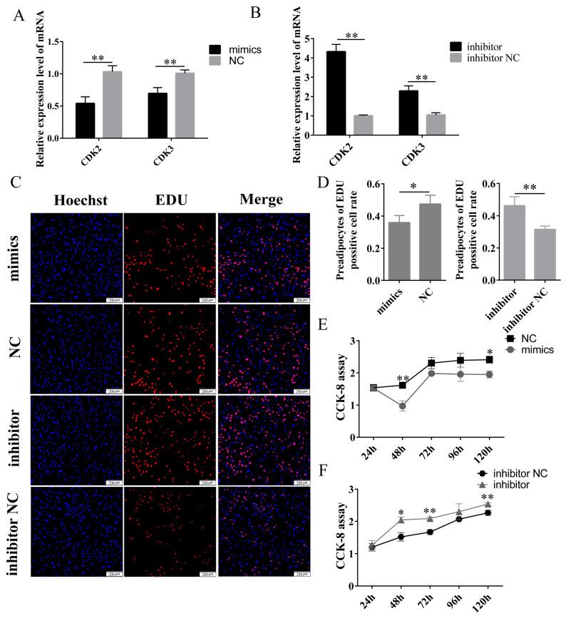
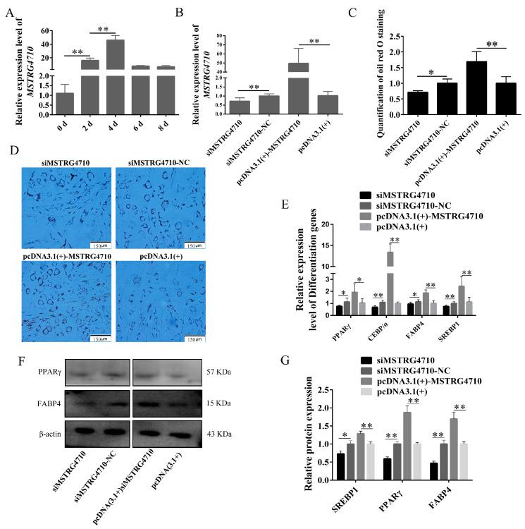
Obesity, a major global health issue, is increasingly associated with the integral role of long non-coding RNA (lncRNA) in adipogenesis. Recently, we found that lncRNA-MSTRG4710 was highly expressed in the liver of rabbits fed a high-fat diet, but whether it is involved in lipid metabolism remains unclear. A series of experiments involving CCK-8, EDU, qPCR, and Oil Red O staining demonstrated that the overexpression of MSTRG4710 stimulated the proliferation and differentiation of preadipocytes while its knockdown inhibited these processes. Bioinformatics analysis showed that miR-29b-3p was a potential target gene of MSTRG4710, and IGF1 was a downstream target gene of miR-29b-3p. Luciferase reporter gene analysis and qPCR analysis confirmed that miR-29b-3p was a potential target gene of MSTRG4710, and miR-29b-3p directly targeted the 3'UTR of . The overexpression of miR-29b-3p was observed to regulate IGF1 protein and mRNA levels negatively. Additionally, a total of 414 known differentially expressed genes between the miR-29b-3p mimic, miR-29b-3p negative control (NC), siMSTRG4710, and siMSTRG4710-NC group were screened via transcriptome sequencing technology. The GO- and KEGG-enriched pathways were found to be related to lipid metabolism. The study also established that miR-29b-3p targets IGF1 to inhibit preadipocyte proliferation and differentiation. Notably, knockdown significantly reduced preadipocyte proliferation and differentiation. Furthermore, co-transfection of pcDNA3.1(+)-MSTRG4710 and mimics into rabbit preadipocytes revealed that the mimics reversed the promotional effect of pcDNA3.1(+)-MSTRG4710. In conclusion, these results uncover that MSTRG4710 positively regulated cell proliferation and adipogenesis by the miR-29b-3p/ axis. Our findings might provide a new target for studying adipogenesis in rabbit preadipocytes and obesity.

摘要

肥胖是一个全球性的主要健康问题,越来越多的证据表明长非编码 RNA(lncRNA)在脂肪生成中起着重要作用。最近,我们发现长链非编码 RNA-MSTRG4710 在高脂饮食喂养的兔子肝脏中高表达,但它是否参与脂质代谢尚不清楚。一系列涉及 CCK-8、EDU、qPCR 和油红 O 染色的实验表明,MSTRG4710 的过表达刺激前体脂肪细胞的增殖和分化,而其敲低则抑制这些过程。生物信息学分析表明,miR-29b-3p 是 MSTRG4710 的潜在靶基因,IGF1 是 miR-29b-3p 的下游靶基因。荧光素酶报告基因分析和 qPCR 分析证实 miR-29b-3p 是 MSTRG4710 的潜在靶基因,并且 miR-29b-3p 直接靶向. 的 3'UTR。过表达 miR-29b-3p 被观察到负调控 IGF1 蛋白和 mRNA 水平。此外,通过转录组测序技术筛选出 miR-29b-3p 模拟物、miR-29b-3p 阴性对照(NC)、siMSTRG4710 和 siMSTRG4710-NC 组之间的 414 个已知差异表达基因。GO 和 KEGG 富集途径与脂质代谢有关。研究还表明,miR-29b-3p 通过靶向 IGF1 抑制前体脂肪细胞的增殖和分化。值得注意的是,IGF1 敲低显著降低了前体脂肪细胞的增殖和分化。此外,将 pcDNA3.1(+)-MSTRG4710 和 mimics 共转染入兔前体脂肪细胞中发现,mimics 逆转了 pcDNA3.1(+)-MSTRG4710 的促进作用。总之,这些结果表明 MSTRG4710 通过 miR-29b-3p/IGF1 轴正向调节细胞增殖和脂肪生成。我们的发现可能为研究兔前体脂肪细胞和肥胖症中的脂肪生成提供一个新的靶点。

https://cdn.ncbi.nlm.nih.gov/pmc/blobs/d7bc/10649235/aaf28025e7e0/ijms-24-15715-g001.jpg

文献AI研究员

20分钟写一篇综述,助力文献阅读效率提升50倍。

立即体验

用中文搜PubMed

大模型驱动的PubMed中文搜索引擎

马上搜索

文档翻译

学术文献翻译模型,支持多种主流文档格式。

立即体验