Suppr超能文献

LEF1 异构体调节细胞衰老和老化。

LEF1 isoforms regulate cellular senescence and aging.

机构信息

Department of Computational and Systems Biology, University of Pittsburgh, Pittsburgh, Pennsylvania, USA.

Joint Carnegie Mellon University-University of Pittsburgh Ph.D. Program in Computational Biology, Pittsburgh, Pennsylvania, USA.

出版信息

Aging Cell. 2023 Dec;22(12):e14024. doi: 10.1111/acel.14024. Epub 2023 Nov 13.

Abstract

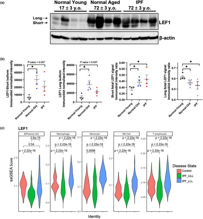
The study of aging and its mechanisms, such as cellular senescence, has provided valuable insights into age-related pathologies, thus contributing to their prevention and treatment. The current abundance of high-throughput data combined with the surge of robust analysis algorithms has facilitated novel ways of identifying underlying pathways that may drive these pathologies. For the purpose of identifying key regulators of lung aging, we performed comparative analyses of transcriptional profiles of aged versus young human subjects and mice, focusing on the common age-related changes in the transcriptional regulation in lung macrophages, T cells, and B immune cells. Importantly, we validated our findings in cell culture assays and human lung samples. Our analysis identified lymphoid enhancer binding factor 1 (LEF1) as an important age-associated regulator of gene expression in all three cell types across different tissues and species. Follow-up experiments showed that the differential expression of long and short LEF1 isoforms is a key regulatory mechanism of cellular senescence. Further examination of lung tissue from patients with idiopathic pulmonary fibrosis, an age-related disease with strong ties to cellular senescence, revealed a stark dysregulation of LEF1. Collectively, our results suggest that LEF1 is a key factor of aging, and its differential regulation is associated with human and murine cellular senescence.

摘要

衰老及其机制的研究,如细胞衰老,为研究与年龄相关的病理提供了有价值的见解,从而有助于预防和治疗这些病理。目前,大量的高通量数据与强大的分析算法的涌现,为识别可能导致这些病理的潜在途径提供了新的方法。为了确定肺衰老的关键调节因子,我们对老年和年轻的人类和小鼠的转录谱进行了比较分析,重点研究了肺巨噬细胞、T 细胞和 B 免疫细胞中转录调控的常见年龄相关变化。重要的是,我们在细胞培养实验和人类肺样本中验证了我们的发现。我们的分析确定淋巴增强因子结合因子 1(LEF1)是三种细胞类型中所有三种细胞类型中基因表达的重要年龄相关调节因子,跨越不同的组织和物种。后续实验表明,长和短 LEF1 同工型的差异表达是细胞衰老的关键调节机制。对特发性肺纤维化(一种与细胞衰老密切相关的年龄相关疾病)患者的肺组织进行进一步检查,发现 LEF1 明显失调。总的来说,我们的研究结果表明,LEF1 是衰老的关键因素,其差异调节与人类和小鼠的细胞衰老有关。

https://cdn.ncbi.nlm.nih.gov/pmc/blobs/4b83/10726832/203163f93f8c/ACEL-22-e14024-g004.jpg

文献AI研究员

20分钟写一篇综述,助力文献阅读效率提升50倍。

立即体验

用中文搜PubMed

大模型驱动的PubMed中文搜索引擎

马上搜索

文档翻译

学术文献翻译模型,支持多种主流文档格式。

立即体验