Suppr超能文献

XX性染色体组成以微生物群依赖的方式调节对热灭活肺炎链球菌免疫接种的免疫反应。

XX sex chromosome complement modulates immune responses to heat-killed Streptococcus pneumoniae immunization in a microbiome-dependent manner.

作者信息

Amato-Menker Carly, Hopen Quinn, Pettit Andrea, Gandhi Jasleen, Hu Gangqing, Schafer Rosana, Franko Jennifer

机构信息

West Virginia University School of Dentistry.

West Virginia University School of Medicine.

出版信息

Res Sq. 2023 Nov 2:rs.3.rs-3429829. doi: 10.21203/rs.3.rs-3429829/v1.

Abstract

BACKGROUND

Differences in male vs. female immune responses are well-documented and have significant clinical implications. While the immunomodulatory effects of sex hormones are well established, the contributions of sex chromosome complement (XX vs. XY) and gut microbiome diversity on immune sexual dimorphisms have only recently become appreciated. Here we investigate the individual and collaborative influences of sex chromosome complements and gut microbiome bacteria on humoral immune activation.

METHODS

Sham-operated and gonadectomized male and female Four Core Genotype (FCG) mice were immunized with heat-killed (HKSP). Humoral immune responses were assessed, and X-linked immune-related gene expression was evaluated to explain the identified XX-dependent phenotypes. studies investigated the functional role of , an X-linked epigenetic regulatory gene of interest, in mitogenic B cell activation. Additionally, we examined whether gut microbiome communities, or their metabolites, differentially influence immune cell activation in a sex chromosome-dependent manner. Endogenous gut microbiomes were antibiotically depleted and reconstituted with select short-chain fatty acid (SCFA)-producing bacteria prior to HKSP immunization and immune responses assessed.

RESULTS

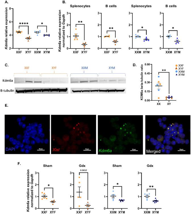
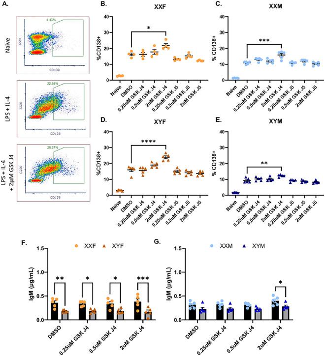
XX mice exhibited higher HKSP-specific IgM-secreting B cells and plasma cell frequencies than XY mice, regardless of gonadal sex. Although was identified as an X-linked gene overexpressed in XX B cells, inhibition of its enzymatic activity did not affect mitogen-induced plasma cell differentiation or antibody production in a sex chromosome-dependent manner . Enhanced humoral responses in XX vs. XY immunized FCG mice were eliminated after microbiome depletion, indicating that the microbiome contributes to the identified XX-dependent immune enhancement. Reconstituting microbiota-depleted mice with select SCFA-producing bacteria increased humoral responses in XX, but not XY, FCG mice. This XX-dependent enhancement appears to be independent of SCFA production in males, while female XX-dependent responses relied on SCFAs.

CONCLUSIONS

FCG mice have been used to assess the influence of sex hormones and sex chromosome complements on various sexually dimorphic traits. The current study indicates that the gut microbiome impacts humoral responses in an XX-dependent manner, suggesting that the collaborative influence of gut bacteria and other sex-specific factors should be considered when interpreting data aimed at delineating the mechanisms that promote sexual dimorphism.

摘要

背景

男性与女性免疫反应的差异已有充分记录,且具有重要的临床意义。虽然性激素的免疫调节作用已得到充分证实,但性染色体组成(XX与XY)和肠道微生物群多样性对免疫性二态性的影响直到最近才受到关注。在此,我们研究性染色体组成和肠道微生物群细菌对体液免疫激活的个体及协同影响。

方法

对假手术和去势的雄性和雌性四核心基因型(FCG)小鼠用热灭活的肺炎链球菌(HKSP)进行免疫。评估体液免疫反应,并评估X连锁免疫相关基因的表达,以解释所确定的XX依赖性表型。研究了一个感兴趣的X连锁表观遗传调控基因在有丝分裂原诱导的B细胞激活中的功能作用。此外,我们研究了肠道微生物群落或其代谢产物是否以性染色体依赖性方式差异影响免疫细胞激活。在HKSP免疫之前,用抗生素清除内源性肠道微生物群,并用选定的产生短链脂肪酸(SCFA)的细菌进行重建,然后评估免疫反应。

结果

无论性腺性别如何,XX小鼠比XY小鼠表现出更高的HKSP特异性分泌IgM的B细胞和浆细胞频率。虽然该基因被确定为在XX B细胞中过表达的X连锁基因,但其酶活性的抑制并未以性染色体依赖性方式影响有丝分裂原诱导的浆细胞分化或抗体产生。微生物群清除后,XX与XY免疫的FCG小鼠中增强的体液反应被消除,这表明微生物群有助于所确定的XX依赖性免疫增强。用选定的产生SCFA的细菌重建微生物群耗尽的小鼠,增加了XX而非XY FCG小鼠的体液反应。这种XX依赖性增强在雄性中似乎独立于SCFA的产生,而雌性XX依赖性反应则依赖于SCFA。

结论

FCG小鼠已被用于评估性激素和性染色体组成对各种性二态性状的影响。当前研究表明,肠道微生物群以XX依赖性方式影响体液反应,这表明在解释旨在阐明促进性二态性机制的数据时,应考虑肠道细菌和其他性别特异性因素的协同影响。

https://cdn.ncbi.nlm.nih.gov/pmc/blobs/6a14/10635377/3d44bae7bbbd/nihpp-rs3429829v1-f0001.jpg

文献AI研究员

20分钟写一篇综述,助力文献阅读效率提升50倍。

立即体验

用中文搜PubMed

大模型驱动的PubMed中文搜索引擎

马上搜索

文档翻译

学术文献翻译模型,支持多种主流文档格式。

立即体验