Suppr超能文献

JASPAR 2024:转录因子结合谱开放获取数据库的 20 周年纪念

JASPAR 2024: 20th anniversary of the open-access database of transcription factor binding profiles.

机构信息

Centre for Molecular Medicine Norway (NCMM), Nordic EMBL Partnership, University of Oslo, 0318 Oslo, Norway.

Laboratoire Physiologie Cellulaire et Végétale, Univ. Grenoble Alpes, CNRS, CEA, INRAE, IRIG-DBSCI-LPCV, 17 avenue des martyrs, F-38054, Grenoble, France.

出版信息

Nucleic Acids Res. 2024 Jan 5;52(D1):D174-D182. doi: 10.1093/nar/gkad1059.

Abstract

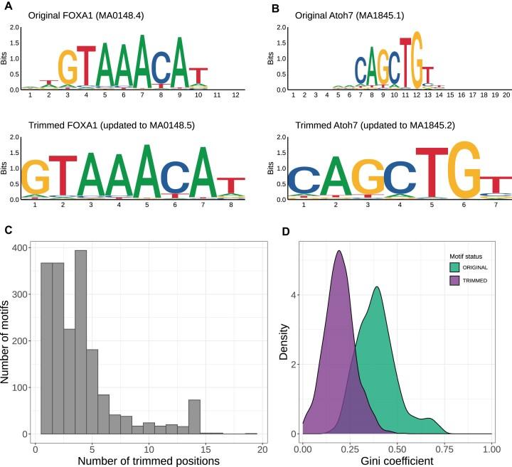
JASPAR (https://jaspar.elixir.no/) is a widely-used open-access database presenting manually curated high-quality and non-redundant DNA-binding profiles for transcription factors (TFs) across taxa. In this 10th release and 20th-anniversary update, the CORE collection has expanded with 329 new profiles. We updated three existing profiles and provided orthogonal support for 72 profiles from the previous release's UNVALIDATED collection. Altogether, the JASPAR 2024 update provides a 20% increase in CORE profiles from the previous release. A trimming algorithm enhanced profiles by removing low information content flanking base pairs, which were likely uninformative (within the capacity of the PFM models) for TFBS predictions and modelling TF-DNA interactions. This release includes enhanced metadata, featuring a refined classification for plant TFs' structural DNA-binding domains. The new JASPAR collections prompt updates to the genomic tracks of predicted TF binding sites (TFBSs) in 8 organisms, with human and mouse tracks available as native tracks in the UCSC Genome browser. All data are available through the JASPAR web interface and programmatically through its API and the updated Bioconductor and pyJASPAR packages. Finally, a new TFBS extraction tool enables users to retrieve predicted JASPAR TFBSs intersecting their genomic regions of interest.

摘要

JASPAR(https://jaspar.elixir.no/)是一个广泛使用的开放获取数据库,提供了经过人工整理的、高质量的、跨分类群的转录因子(TF)非冗余 DNA 结合谱。在这个第 10 次发布和 20 周年更新中,CORE 集合扩展了 329 个新的图谱。我们更新了三个现有的图谱,并为上一个版本的 UNVALIDATED 集合中的 72 个图谱提供了正交支持。总的来说,JASPAR 2024 更新提供了比上一个版本 CORE 图谱增加 20%的图谱。修剪算法通过去除侧翼碱基对中低信息量的内容,增强了图谱,这些侧翼碱基对(在 PFM 模型的能力范围内)可能对 TFBS 预测和建模 TF-DNA 相互作用没有信息。此版本包括增强的元数据,植物 TF 结构 DNA 结合域的分类更加精细。新的 JASPAR 集合提示对 8 个生物体中预测的 TF 结合位点(TFBS)的基因组轨道进行更新,人类和小鼠轨道可作为 UCSC 基因组浏览器中的原生轨道使用。所有数据均可通过 JASPAR 网络界面以及其 API 和更新的 Bioconductor 和 pyJASPAR 包以编程方式获得。最后,一个新的 TFBS 提取工具使用户能够检索与其感兴趣的基因组区域相交的预测的 JASPAR TFBS。

https://cdn.ncbi.nlm.nih.gov/pmc/blobs/8908/10767809/f463b62f7b00/gkad1059figgra1.jpg

文献AI研究员

20分钟写一篇综述,助力文献阅读效率提升50倍。

立即体验

用中文搜PubMed

大模型驱动的PubMed中文搜索引擎

马上搜索

文档翻译

学术文献翻译模型,支持多种主流文档格式。

立即体验