Suppr超能文献

高迁移率族蛋白 B1 通过增加 miR-342-5p 的表达抑制 Pax-7 的合成从而阻碍骨骼肌再生。

High-mobility group box-1 impedes skeletal muscle regeneration via downregulation of Pax-7 synthesis by increasing miR-342-5p expression.

机构信息

Graduate Institute of Biomedical Sciences, College of Medicine, China Medical University, Taichung, Taiwan.

Department of Physical Medicine and Rehabilitation, China Medical University Hsinchu Hospital, Hsinchu, Taiwan.

出版信息

Aging (Albany NY). 2023 Nov 13;15(21):12618-12632. doi: 10.18632/aging.205202.

Abstract

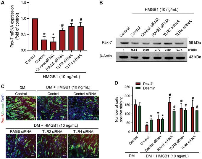
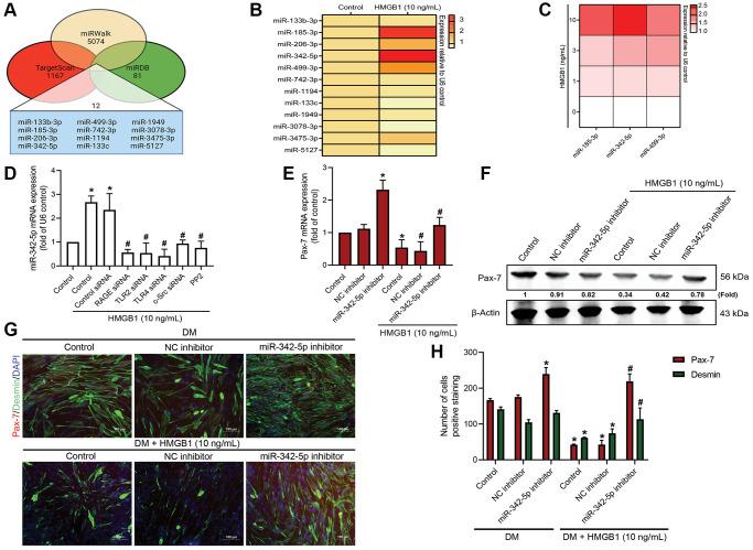
High mobility group box-1 (HMGB1) is a driver of inflammation in various muscular diseases. In a previous study, we determined that HMGB1 induced the atrophy of skeletal muscle by impairing myogenesis. Skeletal muscle regeneration after injury is dependent on pair box 7 (Pax-7)-mediated myogenic differentiation. In the current study, we determined that the HMGB1-induced downregulation of Pax-7 expression in myoblasts inhibited the regeneration of skeletal muscle. We also determined that HMGB1 inhibits Pax-7 and muscle differentiation by increasing miR-342-5p synthesis via receptors for advanced glycation end-products (RAGE), toll-like receptor (TLR) 2, TLR4, and c-Src signaling pathways. In a mouse model involving glycerol-induced muscle injury, the therapeutic inhibition of HMGB1 was shown to rescue Pax-7 expression and muscle regeneration. The HMGB1/Pax-7 axis is a promising therapeutic target to promote muscular regeneration.

摘要

高迁移率族蛋白 B1(HMGB1)是多种肌肉疾病中炎症的驱动因素。在之前的研究中,我们确定 HMGB1 通过损害成肌分化来诱导骨骼肌萎缩。损伤后的骨骼肌再生依赖于配对盒 7(Pax-7)介导的成肌分化。在本研究中,我们确定 HMGB1 诱导成肌细胞中 Pax-7 表达下调抑制了骨骼肌的再生。我们还确定 HMGB1 通过通过晚期糖基化终产物(RAGE)受体、Toll 样受体(TLR)2、TLR4 和 c-Src 信号通路增加 miR-342-5p 的合成来抑制 Pax-7 和肌肉分化。在涉及甘油诱导的肌肉损伤的小鼠模型中,HMGB1 的治疗性抑制被证明可以挽救 Pax-7 表达和肌肉再生。HMGB1/Pax-7 轴是促进肌肉再生的有前途的治疗靶点。

https://cdn.ncbi.nlm.nih.gov/pmc/blobs/be1b/10683625/e11c89a5044a/aging-15-205202-g001.jpg

文献AI研究员

20分钟写一篇综述,助力文献阅读效率提升50倍。

立即体验

用中文搜PubMed

大模型驱动的PubMed中文搜索引擎

马上搜索

文档翻译

学术文献翻译模型,支持多种主流文档格式。

立即体验