Suppr超能文献

协同光动力-光热-化学治疗双靶向纳米平台有效治疗小鼠乳腺癌模型。

Synergetic Photodynamic-Photothermal-Chemotherapy Dual Targeting Nanoplatform Effective Against Breast Cancer in-Mice Model.

机构信息

Li Shizhen College of Traditional Chinese Medicine, Huanggang Normal University, Huanggang, 438000, People's Republic of China.

Hubei Key Laboratory for Processing and Application of Catalytic Materials, College of Chemistry and Chemical Engineering, Huanggang Normal University, Huanggang, 438000, People's Republic of China.

出版信息

Int J Nanomedicine. 2023 Nov 6;18:6349-6365. doi: 10.2147/IJN.S428022. eCollection 2023.

Abstract

INTRODUCTION

Combined multimodal therapy for breast cancer is a promising therapeutic approach to increase treatment efficacy and reduce systemic toxicity. The present study aimed to develop a novel multifunctional drug release nanoplatform based on RGD-conjugated hyaluronic acid (HA)-functionalized copper sulfide (CuS) for activatable dual-targeted synergetic therapy against cancer.

METHODS

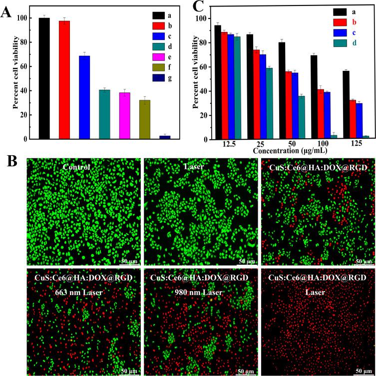
The pH and NIR-responsive dual-targeting nanoplatform CuS:Ce6@HA:DOX@RGD was prepared, characterized, and evaluated for its stability and photodynamic and photothermal properties. The loading and release of the drug were measured at different pH values with or without laser radiation using the dialysis method. The cellular uptake of the platform specifically by the tumor cells treated with different formulations was investigated through fluorescence imaging. The in vitro and in vivo biosafety levels were assessed systematically. Finally, the antitumor efficiencies against breast cancer were assessed via in vitro and in vivo experiments.

RESULTS

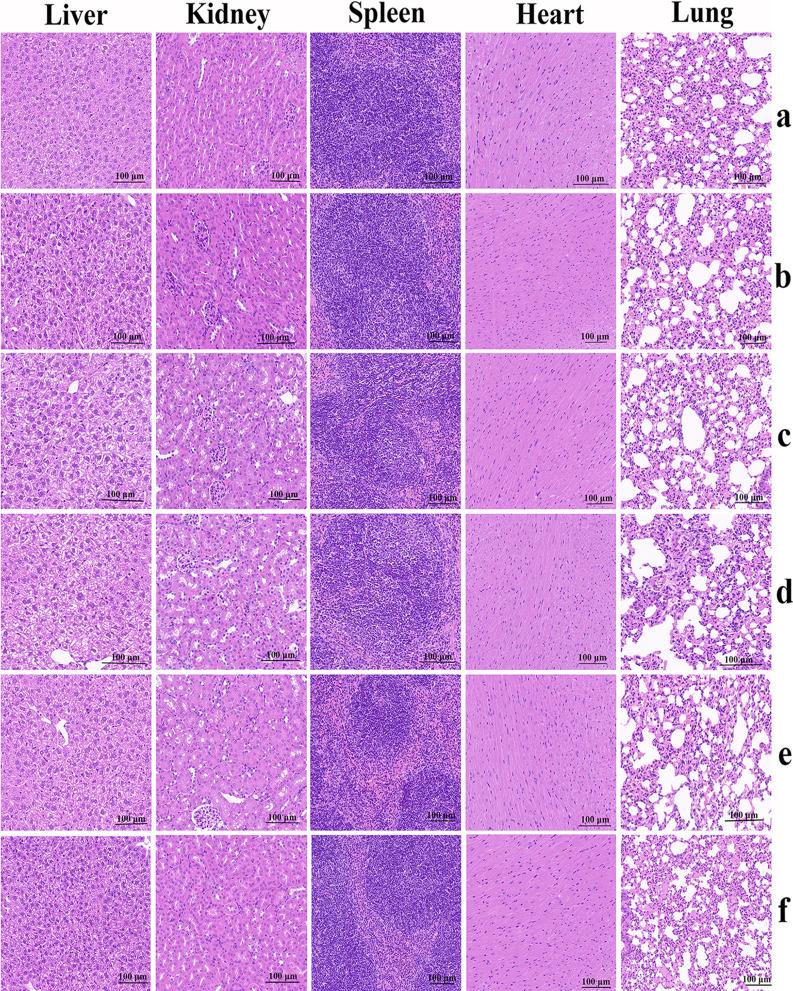
The spheroid CuS:Ce6@HA:DOX@RGD exhibited remarkable stability and monodispersity in solution. The photosensitive CuS and Ce6 could simultaneously absorb the near-infrared light efficiently to convert NIR light to fatal heat and to generate reactive oxygen species. The CuS:Ce6@HA:DOX@RGD dissociated under an acid environment, causing the release of DOX into the tumor to accelerate upon laser irradiation. The CuS:Ce6@HA:DOX@RGD exhibited target-specific and strong binding ability via a synergic CD44/αvβ receptor-mediated bimodal targeting, which led to improved therapeutic efficacy. The tumor growth was effectively inhibited using synergetic photodynamic/photothermal/chemo therapy. No evident systemic toxicity was noted during treatment.

CONCLUSION

The newly prepared CuS:Ce6@HA:DOX@RGD has great potential as an activatable theranostic nanoplatform for efficient dual-targeted synergistic therapy against breast cancer.

摘要

简介

联合多模态治疗乳腺癌是一种有前途的治疗方法,可以提高治疗效果,降低系统毒性。本研究旨在开发一种基于 RGD 修饰的透明质酸(HA)功能化硫化铜(CuS)的新型多功能药物释放纳米平台,用于针对癌症的可激活双靶协同治疗。

方法

制备并表征了 pH 和 NIR 响应的双靶纳米平台 CuS:Ce6@HA:DOX@RGD,并评估了其稳定性以及光动力和光热特性。使用透析法在不同 pH 值下测量了药物的载药量和释放量,有无激光辐射。通过荧光成像研究了不同制剂处理的肿瘤细胞对平台的特异性摄取。系统评估了平台的体外和体内生物安全性。最后,通过体外和体内实验评估了其对乳腺癌的抗肿瘤效率。

结果

球形 CuS:Ce6@HA:DOX@RGD 在溶液中表现出良好的稳定性和单分散性。光敏的 CuS 和 Ce6 可以同时有效地吸收近红外光,将 NIR 光转化为致命的热量,并产生活性氧。在酸性环境下,CuS:Ce6@HA:DOX@RGD 解离,导致 DOX 在激光照射下加速释放到肿瘤中。CuS:Ce6@HA:DOX@RGD 通过协同的 CD44/αvβ 受体介导的双模态靶向具有靶向特异性和强结合能力,从而提高了治疗效果。协同光动力/光热/化疗有效抑制了肿瘤生长。治疗过程中未观察到明显的全身毒性。

结论

新制备的 CuS:Ce6@HA:DOX@RGD 作为一种有效的双靶协同治疗乳腺癌的激活治疗纳米平台具有很大的潜力。

https://cdn.ncbi.nlm.nih.gov/pmc/blobs/1a92/10641433/3740ac071dad/IJN-18-6349-g0001.jpg

文献AI研究员

20分钟写一篇综述,助力文献阅读效率提升50倍。

立即体验

用中文搜PubMed

大模型驱动的PubMed中文搜索引擎

马上搜索

文档翻译

学术文献翻译模型,支持多种主流文档格式。

立即体验