Suppr超能文献

评估全氟辛烷磺酸暴露的幼期斑马鱼脑损伤的神经调节和小胶质细胞反应。

Evaluation of Neural Regulation and Microglial Responses to Brain Injury in Larval Zebrafish Exposed to Perfluorooctane Sulfonate.

机构信息

Department of Pathology and Laboratory Medicine, Brown University, Providence, Rhode Island, USA.

School of Engineering, Brown University, Providence, Rhode Island, USA.

出版信息

Environ Health Perspect. 2023 Nov;131(11):117008. doi: 10.1289/EHP12861. Epub 2023 Nov 15.

Abstract

BACKGROUND

Per- and polyfluoroalkyl substances (PFAS) are biopersistent, global pollutants. Although some and epidemiological studies have explored the neurotoxic potential of perfluorooctane sulfonate (PFOS), a prevalent PFAS congener, it is unknown how developmental PFOS exposure affects neuronal signaling, microglia development, and microglial-neuron communication.

OBJECTIVES

We sought to determine the extent to which PFOS exposure disrupts brain health, neuronal activity, and microglia-neuron communication during development. In addition, although PFOS impairs humoral immunity, its impact on innate immune cells, including resident microglia, is unclear. As such, we investigated whether microglia are cellular targets of PFOS, and, if so, whether disrupted microglial development or function could contribute to or is influenced by PFOS-induced neural dysfunction.

METHODS

Zebrafish were chronically exposed to either a control solution [0.1% dimethyl sulfoxide (DMSO)], PFOS, PFOS, PFOS, or perfluorooctanoic acid (PFOA). We used imaging and gene expression analysis to assess microglial populations in the developing brain and to determine shifts in the microglia state. We functionally challenged microglia state using a brain injury model and, to assess the neuronal signaling environment, performed functional neuroimaging experiments using the photoconvertible calcium indicator calcium-modulated photoactivatable ratiometric integrator (CaMPARI). These studies were paired with optogenetic manipulations of neurons and microglia, an untargeted metabolome-wide association study (MWAS), and behavioral assays.

RESULTS

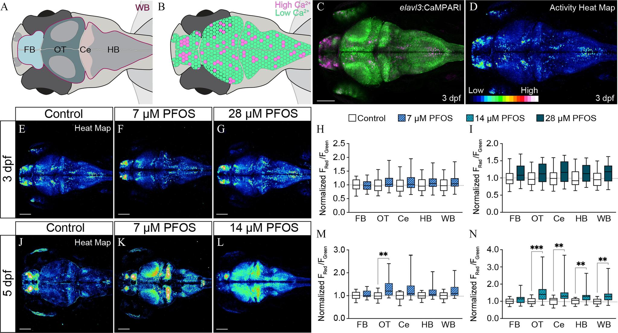
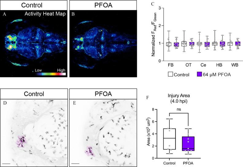
Developmental PFOS exposure resulted in a shift away from the homeostatic microglia state, as determined by functional and morphological differences in exposed larvae, as well as up-regulation of the microglia activation gene . PFOS-induced effects on microglia state exacerbated microglia responses to brain injury in the absence of increased cell death or inflammation. PFOS exposure also heightened neural activity, and optogenetic silencing of neurons or microglia independently was sufficient to normalize microglial responses to injury. An untargeted MWAS of larval brains revealed PFOS-exposed larvae had neurochemical signatures of excitatory-inhibitory imbalance. Behaviorally, PFOS-exposed larvae also exhibited anxiety-like thigmotaxis. To test whether the neuronal and microglial phenotypes were specific to PFOS, we exposed embryos to PFOA, a known immunotoxic PFAS. PFOA did not alter thigmotaxis, neuronal activity, or microglial responses, further supporting a role for neuronal activity as a critical modifier of microglial function following PFOS exposure.

DISCUSSION

Together, this study provides, to our knowledge, the first detailed account of the effects of PFOS exposure on neural cell types in the developing brain and adds neuronal hyperactivity as an important end point to assess when studying the impact of toxicant exposures on microglia function. https://doi.org/10.1289/EHP12861.

摘要

背景

全氟和多氟烷基物质(PFAS)是具有生物持久性的全球性污染物。尽管一些 和流行病学研究已经探索了全氟辛烷磺酸(PFOS)作为一种普遍存在的 PFAS 同系物的神经毒性潜力,但尚不清楚发育过程中 PFOS 暴露如何影响神经元信号、小胶质细胞发育和小胶质细胞-神经元通讯。

目的

我们试图确定 PFOS 暴露在多大程度上破坏了发育过程中的大脑健康、神经元活动和小胶质细胞-神经元通讯。此外,尽管 PFOS 会损害体液免疫,但它对包括常驻小胶质细胞在内的固有免疫细胞的影响尚不清楚。因此,我们研究了小胶质细胞是否是 PFOS 的细胞靶标,如果是,那么小胶质细胞发育或功能的破坏是否会导致或受到 PFOS 诱导的神经功能障碍的影响。

方法

用慢性暴露于对照溶液[0.1%二甲基亚砜(DMSO)]、 PFOS、 PFOS、 PFOS 或全氟辛酸(PFOA)的斑马鱼来进行研究。我们使用 成像和基因表达分析来评估发育中大脑中的小胶质细胞群体,并确定小胶质细胞状态的变化。我们使用脑损伤模型来功能性地挑战小胶质细胞状态,并通过使用光可转换钙指示剂钙调制光激活比率积分器(CaMPARI)进行功能神经影像学实验,来评估神经元信号环境。这些研究与神经元和小胶质细胞的光遗传学操作、非靶向代谢组学全关联研究(MWAS)和行为学测定相结合。

结果

发育性 PFOS 暴露导致稳态小胶质细胞状态发生变化,这可以通过暴露幼虫的功能和形态差异以及小胶质细胞激活基因 的上调来确定。PFOS 诱导的小胶质细胞状态变化加剧了小胶质细胞对脑损伤的反应,而没有增加细胞死亡或炎症。PFOS 暴露还增加了神经元活动,而神经元或小胶质细胞的光遗传学沉默足以使小胶质细胞对损伤的反应正常化。对幼虫大脑的非靶向 MWAS 显示,PFOS 暴露的幼虫具有兴奋性-抑制性失衡的神经化学特征。在行为上,PFOS 暴露的幼虫也表现出焦虑样的贴壁行为。为了测试神经元和小胶质细胞表型是否特定于 PFOS,我们用全氟辛酸(PFOA)暴露胚胎,PFOA 是一种已知的免疫毒性 PFAS。PFOA 没有改变贴壁行为、神经元活动或小胶质细胞反应,这进一步支持了神经元活动作为评估 PFOS 暴露后小胶质细胞功能的一个重要修饰因子的作用。

讨论

总的来说,这项研究首次详细描述了 PFOS 暴露对发育中大脑中神经细胞类型的影响,并将神经元过度活跃作为评估有毒物质暴露对小胶质细胞功能影响的一个重要终点。https://doi.org/10.1289/EHP12861.

https://cdn.ncbi.nlm.nih.gov/pmc/blobs/ba8a/10650473/bc716b456cda/ehp12861_f1.jpg

文献AI研究员

20分钟写一篇综述,助力文献阅读效率提升50倍。

立即体验

用中文搜PubMed

大模型驱动的PubMed中文搜索引擎

马上搜索

文档翻译

学术文献翻译模型,支持多种主流文档格式。

立即体验