Suppr超能文献

关键的细胞衰老相关分子RRM2调节前列腺癌的进展以及对多西他赛治疗的抗性。

The key cellular senescence related molecule RRM2 regulates prostate cancer progression and resistance to docetaxel treatment.

作者信息

Cheng Bisheng, Li Lingfeng, Wu Yongxin, Luo Tianlong, Tang Chen, Wang Qiong, Zhou Qianghua, Wu Jilin, Lai Yiming, Zhu Dingjun, Du Tao, Huang Hai

机构信息

Department of Urology, Sun Yat-Sen Memorial Hospital, Sun Yat-Sen University, Guangzhou, 510120, China.

Department of Urology, Nanfang Hospital, Southern Medical University, Guangzhou, 511430, China.

出版信息

Cell Biosci. 2023 Nov 15;13(1):211. doi: 10.1186/s13578-023-01157-6.

Abstract

BACKGROUND

Prostate cancer is a leading cause of cancer-related deaths among men worldwide. Docetaxel chemotherapy has proven effective in improving overall survival in patients with castration-resistant prostate cancer (CRPC), but drug resistance remains a considerable clinical challenge.

METHODS

We explored the role of Ribonucleotide reductase subunit M2 (RRM2), a gene associated with senescence, in the sensitivity of prostate cancer to docetaxel. We evaluated the RRM2 expression, docetaxel resistance, and ANXA1 expression in prostate cancer cell lines and tumour xenografts models. In addition, We assessed the impact of RRM2 knockdown, ANXA1 over-expression, and PI3K/AKT pathway inhibition on the sensitivity of prostate cancer cells to docetaxel. Furthermore, we assessed the sensitivity of prostate cancer cells to the combination treatment of COH29 and docetaxel.

RESULTS

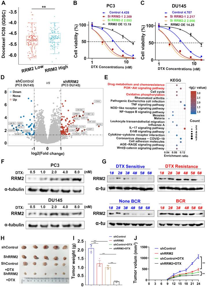
Our results demonstrated a positive association between RRM2 expression and docetaxel resistance in prostate cancer cell lines and tumor xenograft models. Knockdown of RRM2 increased the sensitivity of prostate cancer cells to docetaxel, suggesting its role in mediating resistance. Furthermore, we observed that RRM2 stabilizes the expression of ANXA1, which in turn activates the PI3K/AKT pathway and contributes to docetaxel resistance. Importantly, we found that the combination treatment of COH29 and docetaxel resulted in a synergistic effect, further augmenting the sensitivity of prostate cancer cells to docetaxel.

CONCLUSION

Our findings suggest that RRM2 regulates docetaxel resistance in prostate cancer by stabilizing ANXA1-mediated activation of the PI3K/AKT pathway. Targeting RRM2 or ANXA1 may offer a promising therapeutic strategy to overcome docetaxel resistance in prostate cancer.

摘要

背景

前列腺癌是全球男性癌症相关死亡的主要原因。多西他赛化疗已被证明可有效提高去势抵抗性前列腺癌(CRPC)患者的总生存率,但耐药性仍然是一个相当大的临床挑战。

方法

我们探讨了与衰老相关的基因核糖核苷酸还原酶亚基M2(RRM2)在前列腺癌对多西他赛敏感性中的作用。我们评估了前列腺癌细胞系和肿瘤异种移植模型中的RRM2表达、多西他赛耐药性和膜联蛋白A1(ANXA1)表达。此外,我们评估了RRM2敲低、ANXA1过表达和PI3K/AKT通路抑制对前列腺癌细胞对多西他赛敏感性的影响。此外,我们评估了前列腺癌细胞对COH29和多西他赛联合治疗的敏感性。

结果

我们的结果表明,在前列腺癌细胞系和肿瘤异种移植模型中,RRM2表达与多西他赛耐药性呈正相关。敲低RRM2可增加前列腺癌细胞对多西他赛的敏感性,表明其在介导耐药性中的作用。此外,我们观察到RRM2稳定了ANXA1的表达,这反过来又激活了PI3K/AKT通路并导致多西他赛耐药。重要的是,我们发现COH29和多西他赛联合治疗产生了协同效应,进一步增强了前列腺癌细胞对多西他赛的敏感性。

结论

我们的研究结果表明,RRM2通过稳定ANXA1介导的PI3K/AKT通路激活来调节前列腺癌中的多西他赛耐药性。靶向RRM2或ANXA1可能提供一种有前景的治疗策略,以克服前列腺癌中的多西他赛耐药性。

https://cdn.ncbi.nlm.nih.gov/pmc/blobs/f1e8/10648385/64ecbd6b8618/13578_2023_1157_Fig1_HTML.jpg

文献AI研究员

20分钟写一篇综述,助力文献阅读效率提升50倍。

立即体验

用中文搜PubMed

大模型驱动的PubMed中文搜索引擎

马上搜索

文档翻译

学术文献翻译模型,支持多种主流文档格式。

立即体验