Suppr超能文献

HOXD9/miR-451a/PSMB8 轴通过 PI3K/AKT 信号通路参与调控人甲状腺未分化癌的细胞增殖和转移。

HOXD9/miR-451a/PSMB8 axis is implicated in the regulation of cell proliferation and metastasis via PI3K/AKT signaling pathway in human anaplastic thyroid carcinoma.

机构信息

Department of Nuclear Medicine, Shanghai Tenth People's Hospital, Tongji University, Shanghai, 200072, China.

Department of General Surgery, Shanghai Sixth People's Hospital Affiliated to Shanghai Jiao Tong University School of Medicine, 600 Yishan Road, Shanghai, 200233, China.

出版信息

J Transl Med. 2023 Nov 16;21(1):817. doi: 10.1186/s12967-023-04538-0.

Abstract

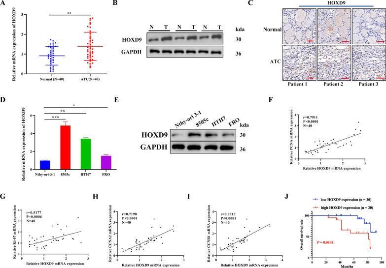
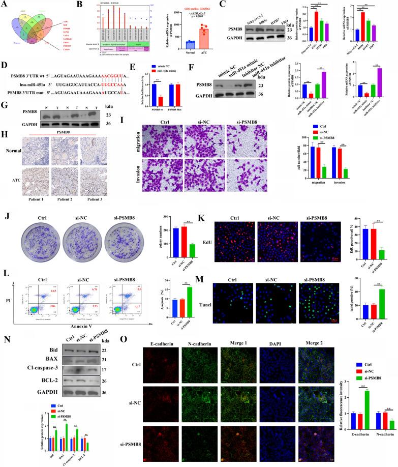
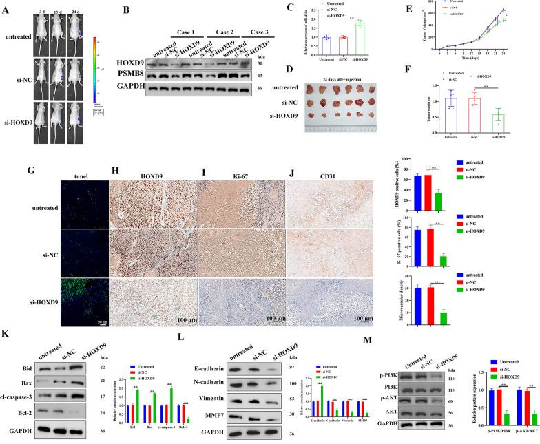
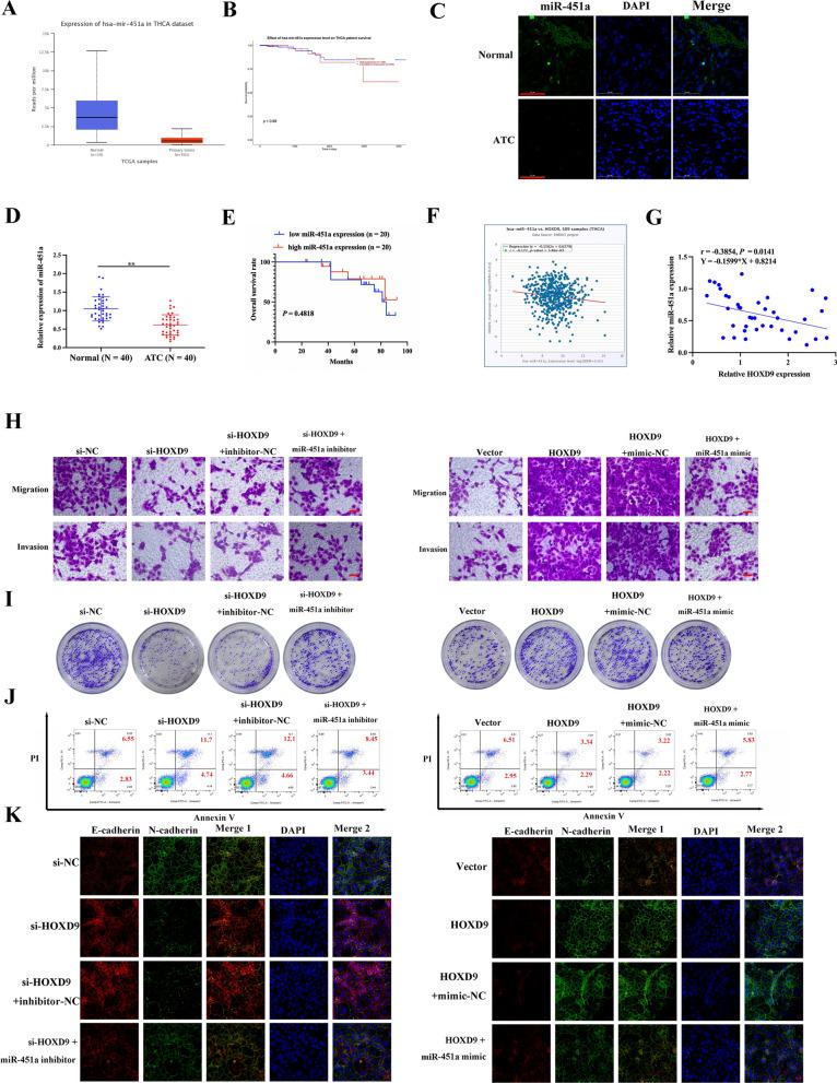
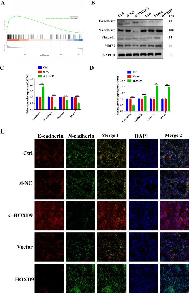
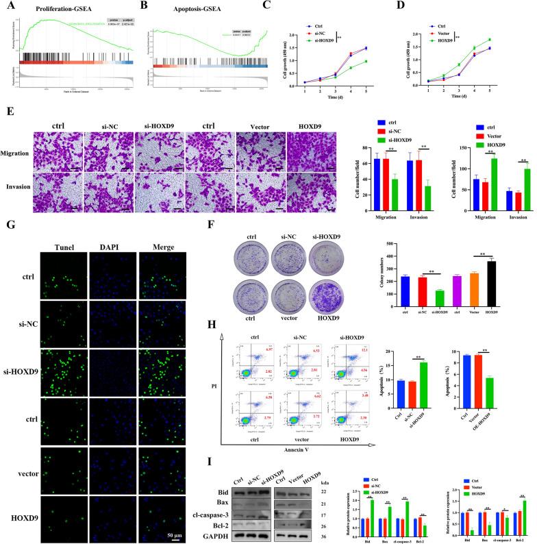
Anaplastic thyroid carcinoma (ATC) is a deadly disease with a poor prognosis. Thus, there is a pressing need to determine the mechanism of ATC progression. The homeobox D9 (HOXD9) transcription factor has been associated with numerous malignancies but its role in ATC is unclear. In the present study, the carcinogenic potential of HOXD9 in ATC was investigated. We assessed the differential expression of HOXD9 on cell proliferation, migration, invasion, apoptosis, and epithelial-mesenchymal transition (EMT) in ATC and explored the interactions between HOXD9, microRNA-451a (miR-451a), and proteasome 20S subunit beta 8 (PSMB8). In addition, subcutaneous tumorigenesis and lung metastasis in mouse models were established to investigate the role of HOXD9 in ATC progression and metastasis in vivo. HOXD9 expression was enhanced in ATC tissues and cells. Knockdown of HOXD9 inhibited cell proliferation, migration, invasion, and EMT but increased apoptosis in ATC cells. The UCSC Genome Browser and JASPAR database identified HOXD9 as an upstream regulator of miR-451a. The direct binding of miR-451a to the untranslated region (3'-UTR) of PSMB8 was established using a luciferase experiment. Blocking or activation of PI3K by LY294002 or 740Y-P could attenuate the effect of HOXD9 interference or overexpression on ATC progression. The PI3K/AKT signaling pathway was involved in HOXD9-stimulated ATC cell proliferation and EMT. Consistent with in vitro findings, the downregulation of HOXD9 in ATC cells impeded tumor growth and lung metastasis in vivo. Our research suggests that through PI3K/AKT signaling, the HOXD9/miR-451a/PSMB8 axis may have significance in the control of cell proliferation and metastasis in ATC. Thus, HOXD9 could serve as a potential target for the diagnosis of ATC.

摘要

甲状腺未分化癌(ATC)是一种预后极差的致命疾病。因此,迫切需要确定 ATC 进展的机制。同源盒 D9(HOXD9)转录因子与许多恶性肿瘤有关,但它在 ATC 中的作用尚不清楚。本研究旨在探讨 HOXD9 在 ATC 中的致癌潜力。我们评估了 HOXD9 对 ATC 细胞增殖、迁移、侵袭、凋亡和上皮-间充质转化(EMT)的差异表达,并探讨了 HOXD9、微小 RNA-451a(miR-451a)和蛋白酶体 20S 亚基β8(PSMB8)之间的相互作用。此外,还建立了皮下肿瘤发生和小鼠肺转移模型,以研究 HOXD9 在 ATC 体内进展和转移中的作用。HOXD9 在 ATC 组织和细胞中表达增强。HOXD9 敲低抑制 ATC 细胞增殖、迁移、侵袭和 EMT,但增加凋亡。UCSC 基因组浏览器和 JASPAR 数据库确定 HOXD9 是 miR-451a 的上游调节剂。通过荧光素酶实验证实 miR-451a 直接与 PSMB8 的非翻译区(3'-UTR)结合。LY294002 或 740Y-P 通过阻断或激活 PI3K 可以减弱 HOXD9 干扰或过表达对 ATC 进展的影响。PI3K/AKT 信号通路参与了 HOXD9 刺激的 ATC 细胞增殖和 EMT。与体外研究结果一致,ATC 细胞中 HOXD9 的下调抑制了体内肿瘤生长和肺转移。我们的研究表明,通过 PI3K/AKT 信号通路,HOXD9/miR-451a/PSMB8 轴可能在控制 ATC 细胞增殖和转移中具有重要意义。因此,HOXD9 可作为 ATC 诊断的潜在靶点。

https://cdn.ncbi.nlm.nih.gov/pmc/blobs/3104/10652604/732d484f8821/12967_2023_4538_Fig1_HTML.jpg

文献AI研究员

20分钟写一篇综述,助力文献阅读效率提升50倍。

立即体验

用中文搜PubMed

大模型驱动的PubMed中文搜索引擎

马上搜索

文档翻译

学术文献翻译模型,支持多种主流文档格式。

立即体验