Suppr超能文献

PTPRH 通过 PI3K/AKT/mTOR 信号通路促进非小细胞肺癌的糖酵解进程。

PTPRH promotes the progression of non-small cell lung cancer via glycolysis mediated by the PI3K/AKT/mTOR signaling pathway.

机构信息

Department of Nuclear Medicine, The First Hospital of China Medical University, No. 155, Nanjing Northern Street, Shenyang, 110001, Liaoning, People's Republic of China.

出版信息

J Transl Med. 2023 Nov 16;21(1):819. doi: 10.1186/s12967-023-04703-5.

Abstract

BACKGROUND

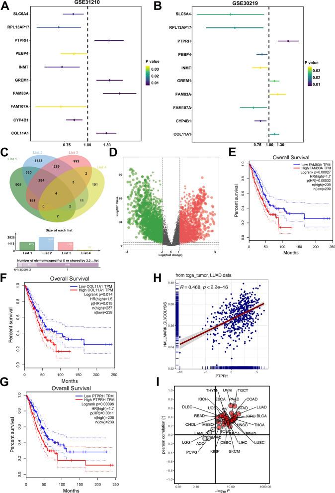
The protein tyrosine phosphatase H receptor (PTPRH) is known to regulate the occurrence and development of pancreatic and colorectal cancer. However, its association with glycolysis in non-small cell lung cancer (NSCLC) is still unclear. In this study, we aimed to investigate the relationship between PTPRH expression and glucose metabolism and the underlying mechanism of action.

METHODS

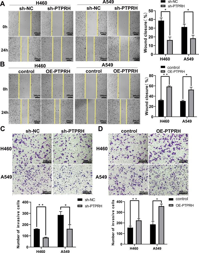
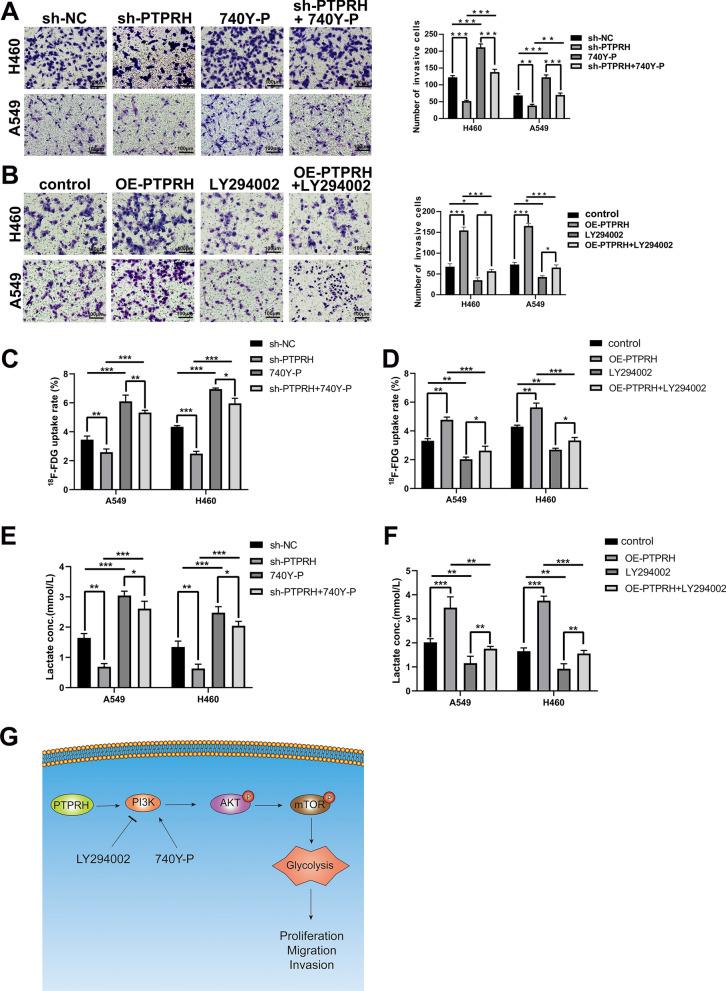
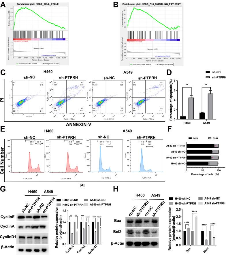
The expression of PTPRH in NSCLC cells was evaluated by IHC staining, qRT‒PCR and Western blotting. The effect of PTPRH on cell biological behavior was evaluated by colony assays, EdU experiments, Transwell assays, wound healing assays and flow cytometry. Changes in F-18-fluorodeoxyglucose (F-FDG) uptake and glucose metabolite levels after altering PTPRH expression were detected via a gamma counter and lactic acid tests. The expression of glycolysis-related proteins in NSCLC cells was detected by Western blotting after altering PTPRH expression.

RESULTS

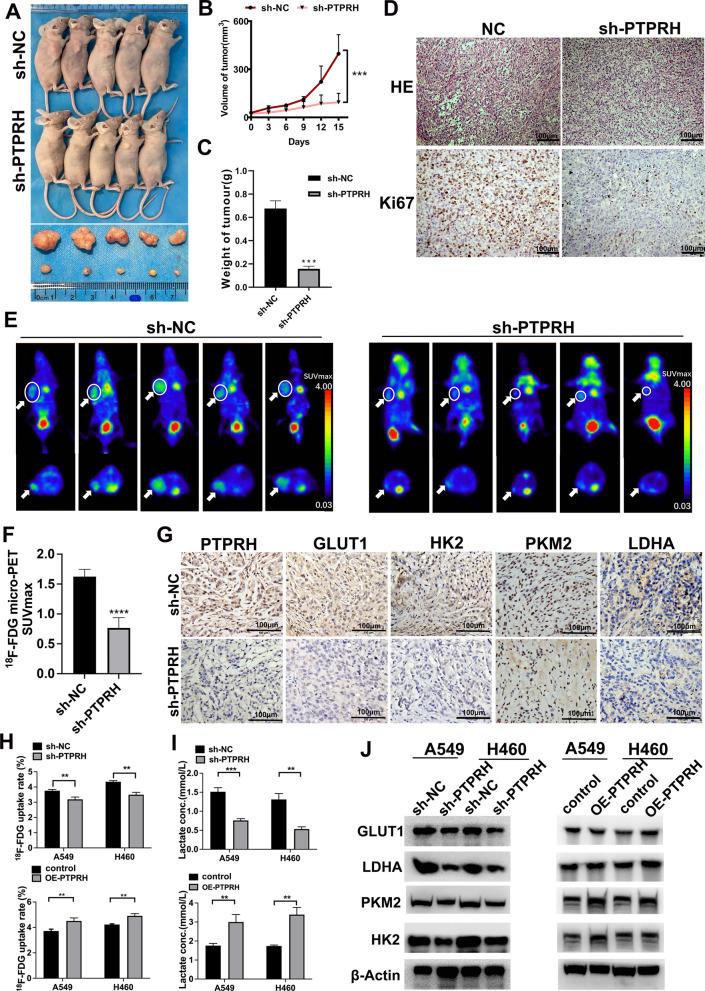
The results showed that PTPRH was highly expressed in clinical patient tissue samples and closely related to tumor diameter and clinical stage. In addition, PTPRH expression was associated with glycometabolism indexes on F-FDG positron emission tomography/computed tomography (PET/CT) imaging, the expression level of Ki67 and the expression levels of glycolysis-related proteins. PTPRH altered cell behavior, inhibited apoptosis, and promoted F-FDG uptake, lactate production, and the expression of glycolysis-related proteins. In addition, PTPRH modulated the glycometabolism of NSCLC cells via the phosphatidylinositol-3-kinase (PI3K)/protein kinase B (AKT)/mammalian target of rapamycin (mTOR) signaling pathway, as assessed using LY294002 and 740Y-P (an inhibitor and agonist of PI3K, respectively). The same results were validated in vivo using a xenograft tumor model in nude mice. Protein expression levels of PTPRH, glycolysis-related proteins, p-PI3K/PI3K and p-AKT/AKT were measured by IHC staining using a subcutaneous xenograft model in nude mice.

CONCLUSIONS

In summary, we report that PTPRH promotes glycolysis, proliferation, migration, and invasion via the PI3K/AKT/mTOR signaling pathway in NSCLC and ultimately promotes tumor progression, which can be regulated by LY294002 and 740Y-P. These results suggest that PTPRH is a potential therapeutic target for NSCLC.

摘要

背景

已知蛋白酪氨酸磷酸酶 H 受体(PTPRH)可调节胰腺和结直肠癌的发生和发展。然而,其与非小细胞肺癌(NSCLC)中的糖酵解的关系尚不清楚。在这项研究中,我们旨在研究 PTPRH 表达与葡萄糖代谢之间的关系以及作用机制。

方法

通过免疫组织化学染色、qRT-PCR 和 Western blot 评估 NSCLC 细胞中 PTPRH 的表达。通过集落形成实验、EdU 实验、Transwell 实验、划痕愈合实验和流式细胞术评估 PTPRH 对细胞生物学行为的影响。通过γ计数器和乳酸测试检测改变 PTPRH 表达后 F-18-氟脱氧葡萄糖(F-FDG)摄取和葡萄糖代谢物水平的变化。通过 Western blot 检测改变 PTPRH 表达后 NSCLC 细胞中糖酵解相关蛋白的表达。

结果

结果表明,PTPRH 在临床患者组织样本中高表达,与肿瘤直径和临床分期密切相关。此外,PTPRH 表达与 F-FDG 正电子发射断层扫描/计算机断层扫描(PET/CT)成像上的糖代谢指标、Ki67 的表达水平以及糖酵解相关蛋白的表达水平相关。PTPRH 改变细胞行为,抑制细胞凋亡,促进 F-FDG 摄取、乳酸生成和糖酵解相关蛋白的表达。此外,PTPRH 通过磷脂酰肌醇-3-激酶(PI3K)/蛋白激酶 B(AKT)/哺乳动物雷帕霉素靶蛋白(mTOR)信号通路调节 NSCLC 细胞的糖代谢,这通过 LY294002 和 740Y-P(PI3K 的抑制剂和激动剂)进行评估。在裸鼠异种移植肿瘤模型中进行了体内验证。使用裸鼠皮下异种移植模型通过免疫组织化学染色测量 PTPRH、糖酵解相关蛋白、p-PI3K/PI3K 和 p-AKT/AKT 的蛋白表达水平。

结论

综上所述,我们报道 PTPRH 通过 PI3K/AKT/mTOR 信号通路促进 NSCLC 中的糖酵解、增殖、迁移和侵袭,最终促进肿瘤进展,这可通过 LY294002 和 740Y-P 进行调节。这些结果表明 PTPRH 是 NSCLC 的潜在治疗靶点。

https://cdn.ncbi.nlm.nih.gov/pmc/blobs/65b6/10652596/2634ef92adef/12967_2023_4703_Fig1_HTML.jpg

文献AI研究员

20分钟写一篇综述,助力文献阅读效率提升50倍。

立即体验

用中文搜PubMed

大模型驱动的PubMed中文搜索引擎

马上搜索

文档翻译

学术文献翻译模型,支持多种主流文档格式。

立即体验