Suppr超能文献

成纤维细胞生长因子受体 3 改变对膀胱癌肿瘤微环境和免疫检查点抑制剂疗效的影响。

The Impact of FGFR3 Alterations on the Tumor Microenvironment and the Efficacy of Immune Checkpoint Inhibitors in Bladder Cancer.

机构信息

Department of Urology, Osaka Medical and Pharmaceutical University, 2-7 Daigaku-Machi, Takatsuki City, Osaka, 569-8686, Japan.

Division of Translational Research, Osaka Medical and Pharmaceutical University, 2-7 Daigaku-Machi, Takatsuki City, Osaka, 569-8686, Japan.

出版信息

Mol Cancer. 2023 Nov 18;22(1):185. doi: 10.1186/s12943-023-01897-6.

Abstract

BACKGROUND

Currently, only limited knowledge is available regarding the phenotypic association between fibroblast growth factor receptor 3 (FGFR3) alterations and the tumor microenvironment (TME) in bladder cancer (BLCA).

METHODS

A multi-omics analysis on 389 BLCA and 35 adjacent normal tissues from a cohort of OMPU-NCC Consortium Japan was retrospectively performed by integrating the whole-exome and RNA-sequence dataset and clinicopathological record. A median follow-up duration of all BLCA cohort was 31 months.

RESULTS

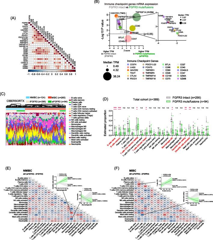
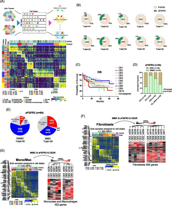
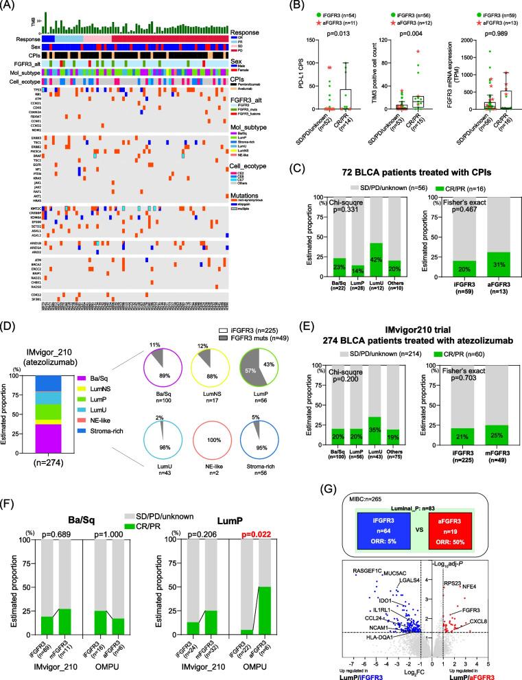
FGFR3 alterations (aFGFR3), including recurrent mutations and fusions, accounted for 44% of non-muscle invasive bladder cancer (NMIBC) and 15% of muscle-invasive bladder cancer (MIBC). Within MIBC, the consensus subtypes LumP was significantly more prevalent in aFGFR3, whereas the Ba/Sq subtype exhibited similarity between intact FGFR3 (iFGFR3) and aFGFR3 cases. We revealed that basal markers were significantly increased in MIBC/aFGFR3 compared to MIBC/iFGFR3. Transcriptome analysis highlighted TIM3 as the most upregulated immune-related gene in iFGFR3, with differential immune cell compositions observed between iFGFR3 and aFGFR3. Using EcoTyper, TME heterogeneity was discerned even within aFGFR cases, suggesting potential variations in the response to checkpoint inhibitors (CPIs). Among 72 patients treated with CPIs, the objective response rate (ORR) was comparable between iFGFR3 and aFGFR3 (20% vs 31%; p = 0.467). Strikingly, a significantly higher ORR was noted in LumP/aFGFR3 compared to LumP/iFGFR3 (50% vs 5%; p = 0.022). This trend was validated using data from the IMvigor210 trial. Additionally, several immune-related genes, including IDO1, CCL24, IL1RL1, LGALS4, and NCAM (CD56) were upregulated in LumP/iFGFR3 compared to LumP/aFGFR3 cases.

CONCLUSIONS

Differential pathways influenced by aFGFR3 were observed between NMIBC and MIBC, highlighting the upregulation of both luminal and basal markers in MIBC/aFGFR3. Heterogeneous TME was identified within MIBC/aFGFR3, leading to differential outcomes for CPIs. Specifically, a favorable ORR in LumP/aFGFR3 and a poor ORR in LumP/iFGFR3 were observed. We propose TIM3 as a potential target for iFGFR3 (ORR: 20%) and several immune checkpoint genes, including IDO1 and CCL24, for LumP/iFGFR3 (ORR: 5%), indicating promising avenues for precision immunotherapy for BLCA.

摘要

背景

目前,关于成纤维细胞生长因子受体 3(FGFR3)改变与膀胱癌(BLCA)肿瘤微环境(TME)之间的表型关联,仅存在有限的知识。

方法

通过整合全外显子组和 RNA 测序数据集以及临床病理记录,对来自 OMPU-NCC 日本联盟的 389 例 BLCA 和 35 例相邻正常组织进行了回顾性多组学分析。所有 BLCA 队列的中位随访时间为 31 个月。

结果

FGFR3 改变(aFGFR3),包括反复突变和融合,占非肌肉浸润性膀胱癌(NMIBC)的 44%和肌肉浸润性膀胱癌(MIBC)的 15%。在 MIBC 中,共识亚型 LumP 在 aFGFR3 中更为常见,而 Ba/Sq 亚型在完整 FGFR3(iFGFR3)和 aFGFR3 病例中表现出相似性。我们发现,与 iFGFR3 相比,MIBC/aFGFR3 中基底标志物显著增加。转录组分析突出了 TIM3 作为 iFGFR3 中上调最明显的免疫相关基因,在 iFGFR3 和 aFGFR3 之间观察到不同的免疫细胞组成。使用 EcoTyper,即使在 aFGFR 病例中也可以辨别 TME 异质性,表明对检查点抑制剂(CPIs)的反应可能存在差异。在 72 例接受 CPIs 治疗的患者中,iFGFR3 和 aFGFR3 的客观缓解率(ORR)相当(20%对 31%;p=0.467)。值得注意的是,LumP/aFGFR3 中的 ORR 明显高于 LumP/iFGFR3(50%对 5%;p=0.022)。这一趋势在 IMvigor210 试验的数据中得到了验证。此外,与 LumP/aFGFR3 相比,LumP/iFGFR3 中多个免疫相关基因(包括 IDO1、CCL24、IL1RL1、LGALS4 和 NCAM(CD56))上调。

结论

在 NMIBC 和 MIBC 之间观察到受 aFGFR3 影响的不同途径,突出了 MIBC/aFGFR3 中 luminal 和基底标志物的上调。在 MIBC/aFGFR3 中发现了异质性的 TME,导致 CPIs 的结果不同。具体而言,在 LumP/aFGFR3 中观察到了有利的 ORR,而在 LumP/iFGFR3 中观察到了不良的 ORR。我们提出 TIM3 作为 iFGFR3 的潜在靶点(ORR:20%)和包括 IDO1 和 CCL24 在内的几个免疫检查点基因作为 LumP/iFGFR3 的靶点(ORR:5%),这表明 BLCA 的精准免疫治疗有有希望的途径。

https://cdn.ncbi.nlm.nih.gov/pmc/blobs/26fa/10657138/245d7eac61db/12943_2023_1897_Fig1_HTML.jpg

文献AI研究员

20分钟写一篇综述,助力文献阅读效率提升50倍。

立即体验

用中文搜PubMed

大模型驱动的PubMed中文搜索引擎

马上搜索

文档翻译

学术文献翻译模型,支持多种主流文档格式。

立即体验