Suppr超能文献

Ag 纳米复合水凝胶具有免疫和再生微环境调节作用,可促进感染伤口的无痕愈合。

Ag nanocomposite hydrogels with immune and regenerative microenvironment regulation promote scarless healing of infected wounds.

机构信息

Shanghai Frontiers Science Center of Drug Target Identification and Delivery, School of Pharmaceutical Sciences, Shanghai Jiao Tong University, Shanghai, 200240, China.

Engineering Research Center of Cell & Therapeutic Antibody, Ministry of Education, and School of Pharmacy, Shanghai Jiao Tong University, Shanghai, 200240, China.

出版信息

J Nanobiotechnology. 2023 Nov 19;21(1):435. doi: 10.1186/s12951-023-02209-2.

Abstract

BACKGROUND

Bacterial infection, complex wound microenvironment and persistent inflammation cause delayed wound healing and scar formation, thereby disrupting the normal function and appearance of skin tissue, which is one of the most problematic clinical issues. Although Ag NPs have a strong antibacterial effect, they tend to oxidize and form aggregates in aqueous solution, which reduces their antibacterial efficacy and increases their toxicity to tissues and organs. Current research on scar treatment is limited and mainly relies on growth factors and drugs to reduce inflammation and scar tissue formation. Therefore, there is a need to develop methods that effectively combine drug delivery, antimicrobial and anti-inflammatory agents to modulate the wound microenvironment, promote wound healing, and prevent skin scarring.

RESULTS

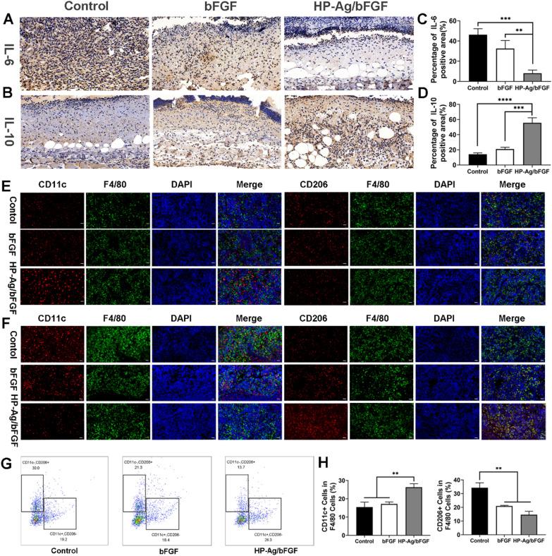
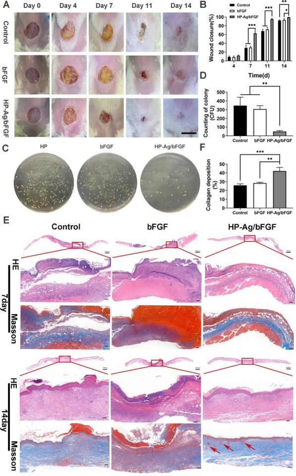
Herein, we developed an innovative Ag nanocomposite hydrogel (Ag NCH) by incorporating Ag nanoparticles (Ag NPs) into a matrix formed by linking catechol-modified hyaluronic acid (HA-CA) with 4-arm PEG-SH. The Ag NPs serve dual functions: they act as reservoirs for releasing Ag/Ag at the wound site to combat bacterial infections, and they also function as cross-linkers to ensure the sustained release of basic fibroblast growth factor (bFGF). The potent antibacterial effect of the Ag NPs embedded in the hydrogel against S.aureus was validated through comprehensive in vitro and in vivo analyses. The microstructural analysis of the hydrogels and the in vitro release studies confirmed that the Ag NCH possesses smaller pore sizes and facilitates a slower, more sustained release of bFGF. When applied to acute and infected wound sites, the Ag NCH demonstrated remarkable capabilities in reshaping the immune and regenerative microenvironment. It induced a shift from M1 to M2 macrophage polarization, down-regulated the expression of pro-inflammatory factors such as IL-6 and TNF-α, and up-regulated the expression of anti-inflammatory IL-10. Furthermore, the Ag NCH played a crucial role in regulating collagen deposition and alignment, promoting the formation of mature blood vessels, and significantly enhancing tissue reconstruction and scarless wound healing processes.

CONCLUSIONS

We think the designed Ag NCH can provide a promising therapeutic strategy for clinical applications in scarless wound healing and antibacterial therapy.

摘要

背景

细菌感染、复杂的伤口微环境和持续的炎症导致伤口愈合延迟和瘢痕形成,从而破坏皮肤组织的正常功能和外观,这是最具挑战性的临床问题之一。尽管 Ag NPs 具有很强的抗菌作用,但它们在水溶液中容易氧化并形成聚集体,从而降低其抗菌效果并增加对组织和器官的毒性。目前对瘢痕治疗的研究有限,主要依赖于生长因子和药物来减少炎症和瘢痕组织形成。因此,需要开发一种有效的方法,将药物输送、抗菌和抗炎剂结合起来,调节伤口微环境,促进伤口愈合,防止皮肤瘢痕形成。

结果

本文通过将 Ag 纳米颗粒(Ag NPs)嵌入由连接儿茶酚修饰透明质酸(HA-CA)与 4 臂 PEG-SH 形成的基质中,开发了一种创新的 Ag 纳米复合水凝胶(Ag NCH)。Ag NPs 具有双重功能:它们作为 Ag/Ag 在伤口部位释放的储库,以抵抗细菌感染,并且它们还作为交联剂,以确保碱性成纤维细胞生长因子(bFGF)的持续释放。通过全面的体外和体内分析,验证了嵌入水凝胶中的 Ag NPs 对金黄色葡萄球菌的强大抗菌作用。水凝胶的微观结构分析和体外释放研究证实,Ag NCH 具有更小的孔径,并有利于 bFGF 的更慢、更持续的释放。当应用于急性和感染性伤口部位时,Ag NCH 表现出重塑免疫和再生微环境的显著能力。它诱导 M1 向 M2 巨噬细胞极化的转变,下调白细胞介素-6(IL-6)和肿瘤坏死因子-α(TNF-α)等促炎因子的表达,并上调抗炎因子白细胞介素-10(IL-10)的表达。此外,Ag NCH 在调节胶原沉积和排列、促进成熟血管形成以及显著增强组织重建和无瘢痕伤口愈合过程方面发挥了关键作用。

结论

我们认为设计的 Ag NCH 可为无瘢痕伤口愈合和抗菌治疗的临床应用提供有前途的治疗策略。

https://cdn.ncbi.nlm.nih.gov/pmc/blobs/9e98/10658971/04eb958884ed/12951_2023_2209_Fig1_HTML.jpg

文献AI研究员

20分钟写一篇综述,助力文献阅读效率提升50倍。

立即体验

用中文搜PubMed

大模型驱动的PubMed中文搜索引擎

马上搜索

文档翻译

学术文献翻译模型,支持多种主流文档格式。

立即体验