Suppr超能文献

TMT定量蛋白质组学揭示了与骨关节炎中微小RNA-1介导的调控相关的关键蛋白。

TMT quantitative proteomics reveals key proteins relevant to microRNA-1-mediated regulation in osteoarthritis.

作者信息

Jiang Pinpin, Liang Dan, Wang Hang, Zhou Raorao, Che Xianda, Cong Linlin, Li Penghua, Wang Chunfang, Li Wenjin, Wei Xiaochun, Li Pengcui

机构信息

Department of Orthopaedic Surgery, the Second Hospital of Shanxi Medical University, Taiyuan, 030001, Shanxi, China.

Key Laboratory of Bone and Soft Tissue Injury, Second Hospital of Shanxi Medical University, Taiyuan, China.

出版信息

Proteome Sci. 2023 Nov 22;21(1):21. doi: 10.1186/s12953-023-00223-8.

Abstract

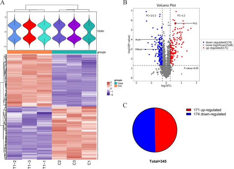
Osteoarthritis (OA) is the second-commonest arthritis, but pathogenic and regulatory mechanisms underlying OA remain incompletely understood. Here, we aimed to identify the mechanisms associated with microRNA-1 (miR-1) treatment of OA in rodent OA models using a proteomic approach. First, N = 18 Sprague Dawley (SD) rats underwent sham surgery (n = 6) or ACL transection (n = 12), followed at an interval of one week by randomization of the ACL transection group to intra-articular administration of either 50 µL placebo (control group) or miR-1 agomir, a mimic of endogenous miR-1 (experimental group). After allowing for eight weeks of remodeling, articular cartilage tissue was harvested and immunohistochemically stained for the presence of MMP-13. Second, N = 30 Col2a1-cre-ERT2 /GFPf1/fl -RFP-miR-1 transgenic mice were randomized to intra-articular administration of either placebo (control group, N = 15) or tamoxifen, an inducer of miR-1 expression (experimental group, N = 15), before undergoing surgical disruption of the medial meniscus (DMM) after an interval of five days. After allowing for eight weeks of remodeling, articular cartilage tissue was harvested and underwent differential proteomic analysis. Specifically, tandem mass tagging (TMT) quantitative proteomic analysis was employed to identify inter-group differentially-expressed proteins (DEP), and selected DEPs were validated using real-time quantitative polymerase chain reaction (RT-qPCR) technology. Immunohistochemically-detected MMP-13 expression was significantly lower in the experimental rat group, and proteomic analyses of mouse tissue homogenate demonstrated that of 3526 identified proteins, 345 were differentially expressed (relative up- and down-regulation) in the experimental group. Proteins Fn1, P4ha1, P4ha2, Acan, F2, Col3a1, Fga, Rps29, Rpl34, and Fgg were the *top ten most-connected proteins, implying that miR-1 may regulate an expression network involving these proteins. Of these ten proteins, three were selected for further validation by RT-qPCR: the transcript of Fn1, known to be associated with OA, exhibited relative upregulation in the experimental group, whereas the transcripts of P4ha1 and Acan exhibited relative downregulation. These proteins may thus represent key miR-1 targets during OA-regulatory mechanisms, and may provide additional insights regarding therapeutic mechanisms of miR-1 in context of OA.

摘要

骨关节炎(OA)是第二常见的关节炎,但OA的发病机制和调控机制仍未完全明确。在此,我们旨在采用蛋白质组学方法,在啮齿动物OA模型中确定与微小RNA-1(miR-1)治疗OA相关的机制。首先,18只斯普拉格-道利(SD)大鼠接受假手术(n = 6)或前交叉韧带切断术(n = 12),1周后,将前交叉韧带切断术组随机分为关节内注射50 μL安慰剂(对照组)或miR-1激动剂(一种内源性miR-1模拟物,实验组)。经过8周的重塑后,收集关节软骨组织并进行免疫组织化学染色以检测基质金属蛋白酶-13(MMP-13)的存在。其次,30只Col2a1-cre-ERT2 /GFPf1/fl -RFP-miR-1转基因小鼠随机分为关节内注射安慰剂(对照组,N = 15)或他莫昔芬(一种miR-1表达诱导剂,实验组,N = 15),5天后进行内侧半月板手术损伤(DMM)。经过8周的重塑后,收集关节软骨组织并进行差异蛋白质组学分析。具体而言,采用串联质谱标签(TMT)定量蛋白质组学分析来鉴定组间差异表达蛋白(DEP),并使用实时定量聚合酶链反应(RT-qPCR)技术对选定的DEP进行验证。免疫组织化学检测发现,实验大鼠组中MMP-13表达显著降低,对小鼠组织匀浆的蛋白质组学分析表明,在鉴定出的3526种蛋白质中,实验组中有345种差异表达(相对上调和下调)。纤连蛋白1(Fn1)、脯氨酰4-羟化酶1(P4ha1)、脯氨酰4-羟化酶2(P4ha2)、软骨黏蛋白(Acan)、凝血因子Ⅱ(F2)、Ⅲ型胶原蛋白α1链(Col3a1)、纤维蛋白原α链(Fga)、核糖体蛋白S29(Rps29)、核糖体蛋白L34(Rpl34)和纤维蛋白原γ链(Fgg)是十大连接度最高的蛋白质,这意味着miR-1可能调节涉及这些蛋白质的表达网络。在这10种蛋白质中,选择了3种通过RT-qPCR进行进一步验证:已知与OA相关的Fn1转录本在实验组中表现出相对上调,而P4ha1和Acan的转录本则表现出相对下调。因此,这些蛋白质可能代表OA调控机制中关键的miR-1靶点,并可能为miR-1在OA背景下的治疗机制提供更多见解。

https://cdn.ncbi.nlm.nih.gov/pmc/blobs/dfe3/10664301/42315e0a0b17/12953_2023_223_Fig1_HTML.jpg

文献AI研究员

20分钟写一篇综述,助力文献阅读效率提升50倍。

立即体验

用中文搜PubMed

大模型驱动的PubMed中文搜索引擎

马上搜索

文档翻译

学术文献翻译模型,支持多种主流文档格式。

立即体验