Suppr超能文献

免疫豁免组织由免疫伪装的鼠胚胎干细胞形成,可在同种异体宿主中长期存活。

Immune-privileged tissues formed from immunologically cloaked mouse embryonic stem cells survive long term in allogeneic hosts.

机构信息

Lunenfeld-Tanenbaum Research Institute, Sinai Health System, Toronto, Ontario, Canada.

Department of Physiology, University of Toronto, Toronto, Ontario, Canada.

出版信息

Nat Biomed Eng. 2024 Apr;8(4):427-442. doi: 10.1038/s41551-023-01133-y. Epub 2023 Nov 23.

Abstract

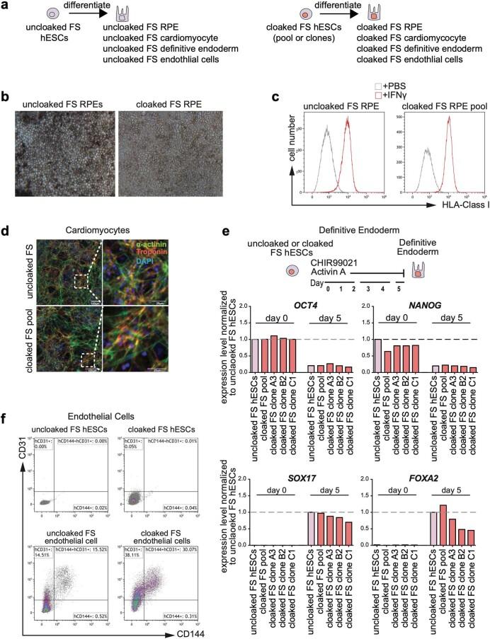
The immunogenicity of transplanted allogeneic cells and tissues is a major hurdle to the advancement of cell therapies. Here we show that the overexpression of eight immunomodulatory transgenes (Pdl1, Cd200, Cd47, H2-M3, Fasl, Serpinb9, Ccl21 and Mfge8) in mouse embryonic stem cells (mESCs) is sufficient to immunologically 'cloak' the cells as well as tissues derived from them, allowing their survival for months in outbred and allogeneic inbred recipients. Overexpression of the human orthologues of these genes in human ESCs abolished the activation of allogeneic human peripheral blood mononuclear cells and their inflammatory responses. Moreover, by using the previously reported FailSafe transgene system, which transcriptionally links a gene essential for cell division with an inducible and cell-proliferation-dependent kill switch, we generated cloaked tissues from mESCs that served as immune-privileged subcutaneous sites that protected uncloaked allogeneic and xenogeneic cells from rejection in immune-competent hosts. The combination of cloaking and FailSafe technologies may allow for the generation of safe and allogeneically accepted cell lines and off-the-shelf cell products.

摘要

移植的同种异体细胞和组织的免疫原性是细胞治疗发展的主要障碍。在这里,我们表明,在小鼠胚胎干细胞(mESC)中过表达八个免疫调节转基因(PDL1、CD200、CD47、H2-M3、FASL、丝氨酸蛋白酶抑制剂 B9、CCL21 和 MFGE8)足以使细胞及其衍生的组织具有免疫“伪装”特性,使其能够在杂交和同种异体近交受体中存活数月。在人 ESC 中过表达这些基因的人类同源物可消除同种异体人外周血单核细胞的激活及其炎症反应。此外,通过使用先前报道的 FailSafe 转基因系统,该系统将细胞分裂所必需的基因与诱导和细胞增殖依赖性杀伤开关转录连接起来,我们从 mESC 中生成了伪装组织,这些组织作为免疫特权的皮下部位,可保护未伪装的同种异体和异种细胞免受免疫功能正常宿主的排斥。伪装和 FailSafe 技术的结合可能允许生成安全的同种异体接受的细胞系和现成的细胞产品。

https://cdn.ncbi.nlm.nih.gov/pmc/blobs/546b/11087263/4a82af8ad669/41551_2023_1133_Fig1_HTML.jpg

文献AI研究员

20分钟写一篇综述,助力文献阅读效率提升50倍。

立即体验

用中文搜PubMed

大模型驱动的PubMed中文搜索引擎

马上搜索

文档翻译

学术文献翻译模型,支持多种主流文档格式。

立即体验