Suppr超能文献

中国痛风性关节炎患者的多菌群肠道微生物特征。

Characterizations of the multi-kingdom gut microbiota in Chinese patients with gouty arthritis.

机构信息

Department of Rheumatology and Immunology, The Second Affiliated Hospital of Guizhou University of Traditional Chinese Medicine, Guiyang, China.

Puensum Genetech Institute, Wuhan, China.

出版信息

BMC Microbiol. 2023 Nov 24;23(1):363. doi: 10.1186/s12866-023-03097-0.

Abstract

OBJECTIVE

The gut microbial composition has been linked to metabolic and autoimmune diseases, including arthritis. However, there is a dearth of knowledge on the gut bacteriome, mycobiome, and virome in patients with gouty arthritis (GA).

METHODS

We conducted a comprehensive analysis of the multi-kingdom gut microbiome of 26 GA patients and 28 healthy controls, using whole-metagenome shotgun sequencing of their stool samples.

RESULTS

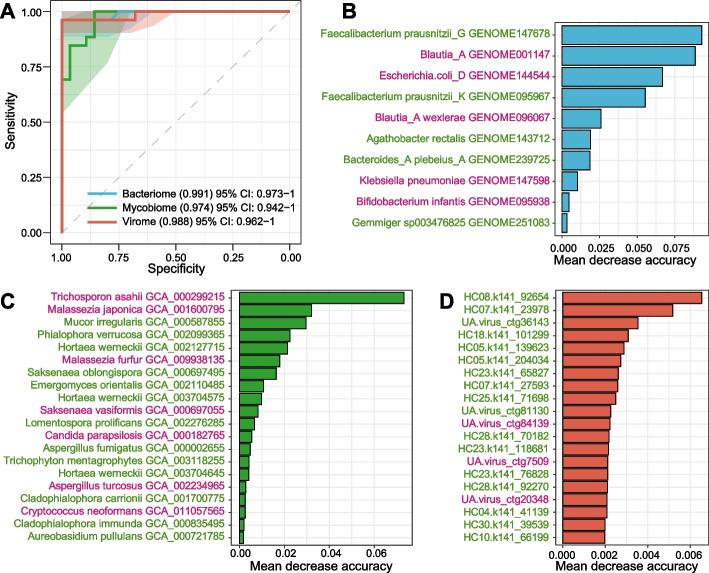
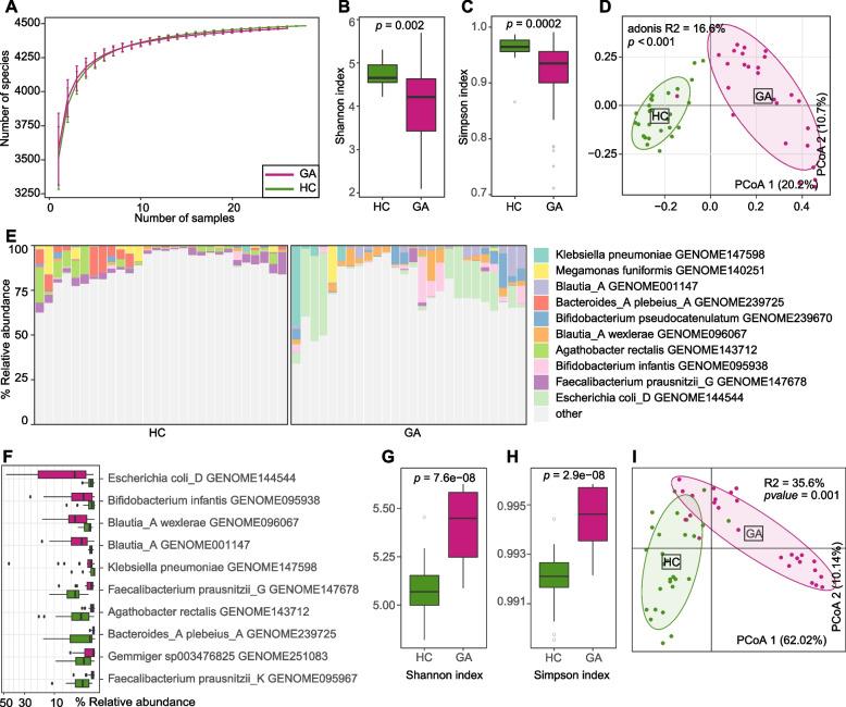
Profound alterations were observed in the gut bacteriome, mycobiome, and virome of GA patients. We identified 1,117 differentially abundant bacterial species, 23 fungal species, and 4,115 viral operational taxonomic units (vOTUs). GA-enriched bacteria included Escherichia coli_D GENOME144544, Bifidobacterium infantis GENOME095938, Blautia_A wexlerae GENOME096067, and Klebsiella pneumoniae GENOME147598, while control-enriched bacteria comprised Faecalibacterium prausnitzii_G GENOME147678, Agathobacter rectalis GENOME143712, and Bacteroides_A plebeius_A GENOME239725. GA-enriched fungi included opportunistic pathogens like Cryptococcus neoformans GCA_011057565, Candida parapsilosis GCA_000182765, and Malassezia spp., while control-enriched fungi featured several Hortaea werneckii subclades and Aspergillus fumigatus GCA_000002655. GA-enriched vOTUs mainly attributed to Siphoviridae, Myoviridae, Podoviridae, and Microviridae, whereas control-enriched vOTUs spanned 13 families, including Siphoviridae, Myoviridae, Podoviridae, Quimbyviridae, Phycodnaviridae, and crAss-like. A co-abundance network revealed intricate interactions among these multi-kingdom signatures, signifying their collective influence on the disease. Furthermore, these microbial signatures demonstrated the potential to effectively discriminate between patients and controls, highlighting their diagnostic utility.

CONCLUSIONS

This study yields crucial insights into the characteristics of the GA microbiota that may inform future mechanistic and therapeutic investigations.

摘要

目的

肠道微生物组成与代谢和自身免疫性疾病有关,包括关节炎。然而,痛风性关节炎(GA)患者的肠道细菌组、真菌组和病毒组的知识还很匮乏。

方法

我们对 26 名 GA 患者和 28 名健康对照者的粪便样本进行了全宏基因组鸟枪法测序,对其多菌群肠道微生物组进行了综合分析。

结果

GA 患者的肠道细菌组、真菌组和病毒组发生了明显改变。我们鉴定出 1117 个差异丰度的细菌物种、23 个真菌物种和 4115 个病毒操作分类单元(vOTUs)。GA 富集的细菌包括大肠杆菌_D GENOME144544、婴儿双歧杆菌_GENOME095938、韦荣氏球菌 Blautia_A GENOME096067 和肺炎克雷伯菌_GENOME147598,而对照富集的细菌包括普拉梭菌 Faecalibacterium prausnitzii_G GENOME147678、直肠阿克曼菌 Agathobacter rectalis GENOME143712 和拟杆菌 Bacteroides_A plebeius_A GENOME239725。GA 富集的真菌包括机会性病原体,如新型隐球菌 GCA_011057565、近平滑念珠菌 GCA_000182765 和糠秕马拉色菌,而对照富集的真菌则以多个韦荣氏球菌 Hortaea werneckii 亚群和烟曲霉 GCA_000002655 为特征。GA 富集的 vOTUs 主要归因于 Siphoviridae、Myoviridae、Podoviridae 和 Microviridae,而对照富集的 vOTUs 则跨越了 13 个家族,包括 Siphoviridae、Myoviridae、Podoviridae、Quimbyviridae、Phycodnaviridae 和 crAss-like。共丰度网络揭示了这些多菌群特征之间复杂的相互作用,表明它们对疾病的共同影响。此外,这些微生物特征表现出有效区分患者和对照者的潜力,突出了它们的诊断效用。

结论

本研究深入了解了 GA 微生物群的特征,为未来的机制和治疗研究提供了信息。

https://cdn.ncbi.nlm.nih.gov/pmc/blobs/5242/10668524/4e0f02651e82/12866_2023_3097_Fig1_HTML.jpg

文献AI研究员

20分钟写一篇综述,助力文献阅读效率提升50倍。

立即体验

用中文搜PubMed

大模型驱动的PubMed中文搜索引擎

马上搜索

文档翻译

学术文献翻译模型,支持多种主流文档格式。

立即体验