Suppr超能文献

牦牛()和牛()肺动脉平滑肌细胞在氧浓度梯度下的转录组分析及其肺组织学和丙酮酸脱氢酶激酶1相关因子表达差异的研究。

Study of Transcriptomic Analysis of Yak () and Cattle () Pulmonary Artery Smooth Muscle Cells under Oxygen Concentration Gradients and Differences in Their Lung Histology and Expression of Pyruvate Dehydrogenase Kinase 1-Related Factors.

作者信息

Zhang Yiyang, Zhou Manlin, Liang Yuxin, Li Rui, Zhang Lan, Chen Shuwu, Yang Kun, Ding Haie, Tan Xiao, Zhang Qian, Qiao Zilin

机构信息

Engineering Research Center of Key Technology and Industrialization of Cell-Based Vaccine, Ministry of Education, Northwest Minzu University, Lanzhou 730030, China.

Gansu Tech Innovation Center of Animal Cell, Biomedical Research Center, Northwest Minzu University, Lanzhou 730030, China.

出版信息

Animals (Basel). 2023 Nov 8;13(22):3450. doi: 10.3390/ani13223450.

Abstract

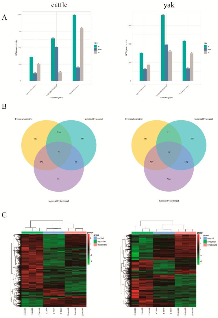
The aim of this study was to investigate the molecular mechanisms by which hypoxia affects the biological behavior of yak PASMCs, the changes in the histological structure of yak and cattle lungs, and the relationships and regulatory roles that exist regarding the differences in the distribution and expression of PDK1 and its hypoxia-associated factors screened for their role in the adaptation of yak lungs to the plateau hypoxic environment. The results showed that, at the level of transcriptome sequencing, the molecular regulatory mechanisms of the HIF-1 signaling pathway, glucose metabolism pathway, and related factors (HK2/PGK1/ENO1/ENO3/ALDOC/ALDOA) may be closely related to the adaptation of yaks to the hypoxic environment of the plateau; at the tissue level, the presence of filled alveoli and semi-filled alveoli, thicker alveolar septa and basement membranes, a large number of erythrocytes, capillary distribution, and collagen fibers accounted for all levels of fine bronchioles in the lungs of yaks as compared to cattle. A higher percentage of goblet cells was found in the fine bronchioles of yaks, and PDK1, HIF-1α, and VEGF were predominantly distributed and expressed in the monolayers of ciliated columnar epithelium in the branches of the terminal fine bronchioles of yak and cattle lungs, with a small amount of it distributed in the alveolar septa; at the molecular level, the differences in PDK1 mRNA relative expression in the lungs of adult yaks and cattle were not significant ( > 0.05), the differences in HIF-1α and VEGF mRNA relative expression were significant ( < 0.05), and the expression of PDK1 and HIF-1α proteins in adult yaks was stronger than that in adult cattle. PDK1 and HIF-1α proteins were more strongly expressed in adult yaks than in adult cattle, and the difference was highly significant ( < 0.01); the relative expression of VEGF proteins was not significantly different between adult yaks and cattle ( > 0.05). The possible regulatory relationship between the above results and the adaptation of yak lungs to the plateau hypoxic environment paves the way for the regulatory mechanisms of PDK1, HIF-1α, and VEGF, and provides basic information for studying the mechanism of hypoxic adaptation of yaks in the plateau. At the same time, it provides a reference for human hypoxia adaptation and a target for the prevention and treatment of plateau diseases in humans and plateau animals.

摘要

本研究的目的是探讨低氧影响牦牛肺动脉平滑肌细胞生物学行为的分子机制、牦牛和黄牛肺组织学结构的变化,以及筛选出的PDK1及其低氧相关因子在牦牛肺适应高原低氧环境中的分布和表达差异所存在的关系及调控作用。结果表明,在转录组测序水平上,HIF-1信号通路、糖代谢途径及相关因子(HK2/PGK1/ENO1/ENO3/ALDOC/ALDOA)的分子调控机制可能与牦牛适应高原低氧环境密切相关;在组织水平上,与黄牛相比,牦牛肺中存在充盈肺泡和半充盈肺泡,肺泡隔和基底膜增厚,有大量红细胞、毛细血管分布以及各级细支气管均有胶原纤维;牦牛细支气管中杯状细胞百分比较高,且PDK1、HIF-1α和VEGF主要分布并表达于牦牛和黄牛肺终末细支气管分支的单层纤毛柱状上皮,少量分布于肺泡隔;在分子水平上,成年牦牛和黄牛肺中PDK1 mRNA相对表达差异不显著(>0.05),HIF-1α和VEGF mRNA相对表达差异显著(<0.05),成年牦牛中PDK1和HIF-1α蛋白表达强于成年黄牛。成年牦牛中PDK1和HIF-1α蛋白表达比成年黄牛更强,差异极显著(<0.01);成年牦牛和黄牛之间VEGF蛋白相对表达差异不显著(>0.05)。上述结果与牦牛肺适应高原低氧环境之间可能的调控关系,为PDK1、HIF-1α和VEGF的调控机制研究铺平了道路,并为研究牦牛在高原的低氧适应机制提供了基础信息。同时,它为人类低氧适应提供了参考,也为人类和高原动物高原病的防治提供了靶点。

https://cdn.ncbi.nlm.nih.gov/pmc/blobs/8312/10668684/5f6a16254f9f/animals-13-03450-g001.jpg

文献AI研究员

20分钟写一篇综述,助力文献阅读效率提升50倍。

立即体验

用中文搜PubMed

大模型驱动的PubMed中文搜索引擎

马上搜索

文档翻译

学术文献翻译模型,支持多种主流文档格式。

立即体验