Suppr超能文献

肠道细菌群落通过调节结肠黏膜屏障决定人参皂苷对犬炎症性肠病的治疗效果。

Gut Bacterial Community Determines the Therapeutic Effect of Ginsenoside on Canine Inflammatory Bowel Disease by Modulating the Colonic Mucosal Barrier.

作者信息

Mao Aipeng, Zhao Weigang, Zhu Yuhang, Kong Fantao, Chen Danyang, Si Huazhe, Xu Chao

机构信息

Institute of Special Animal and Plant Sciences, Chinese Academy of Agricultural Sciences, Research Center for Microbial Feed Engineering of Special Animals in Jilin Province, Innovation Center for Feeding and Utilization of Special Animals in Jilin Province, Changchun 130112, China.

College of Animal Science and Technology, Jilin Agricultural University, Changchun 130118, China.

出版信息

Microorganisms. 2023 Oct 24;11(11):2616. doi: 10.3390/microorganisms11112616.

Abstract

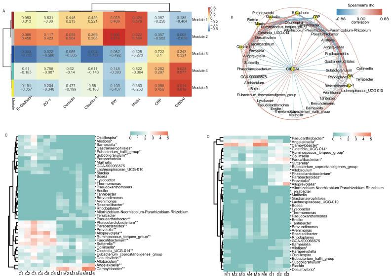
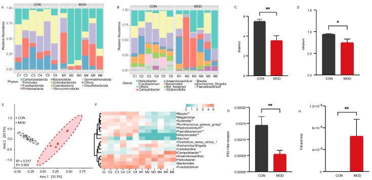
Inflammatory bowel disease (IBD) comprises systemic inflammatory conditions primarily affecting the gastrointestinal tract, including Crohn's disease and ulcerative colitis. This research aims to analyze the clinical symptoms and pathogenesis of a Dextran sodium sulfate (DSS)-induced canine IBD model and evaluate the restorative effect of ginsenoside from a pathogenesis perspective. We established the DSS-induced canine IBD model and studied the pathological mechanisms. Additionally, we examined the therapeutic effect of ginsenosides by assessing the Canine Inflammatory Bowel Disease Activity Index (CIBDAI), C-reactive protein (CRP) levels, colonic tissue morphology, protein expression, and mucosal bacterial community analysis. Our findings revealed a total ginsenoside content of 22.7% in the ginsenoside extract. Animal experiments demonstrated that dogs with IBD exhibited decreased mental state, significantly increased CIBDAI and CRP levels, disrupted colonic epithelial tissue structure, decreased expression of mucin, tight junctions, and adherens junctions, as well as reduced diversity of the colonic mucosal bacterial community. Furthermore, correlation analysis highlighted a total of 38 bacterial strains correlated with physiological indices. Significantly, ginsenoside treatment could improve these symptoms and reverse the relative abundance of some bacterial communities. In conclusion, alterations in the properties of the colonic mucus layer or the reduction in MUC2, its core component, in dogs with IBD can lead to bacterial penetration of the mucus layer and subsequent contact with intestinal epithelial cells, resulting in inflammation. Remarkably, ginsenoside intervention showcased the capacity to positively influence the relative abundance of bacteria and impact the colonic mucus layer properties, thereby offering promising prospects for IBD management and recovery.

摘要

炎症性肠病(IBD)包括主要影响胃肠道的全身性炎症性疾病,如克罗恩病和溃疡性结肠炎。本研究旨在分析葡聚糖硫酸钠(DSS)诱导的犬IBD模型的临床症状和发病机制,并从发病机制角度评估人参皂苷的修复作用。我们建立了DSS诱导的犬IBD模型并研究其病理机制。此外,我们通过评估犬炎症性肠病活动指数(CIBDAI)、C反应蛋白(CRP)水平、结肠组织形态、蛋白表达以及黏膜细菌群落分析来检测人参皂苷的治疗效果。我们的研究结果显示人参皂苷提取物中总人参皂苷含量为22.7%。动物实验表明,患有IBD的犬精神状态下降,CIBDAI和CRP水平显著升高,结肠上皮组织结构破坏,黏蛋白、紧密连接和黏附连接的表达降低,以及结肠黏膜细菌群落多样性减少。此外,相关性分析突出显示共有38种细菌菌株与生理指标相关。值得注意的是,人参皂苷治疗可改善这些症状并逆转某些细菌群落的相对丰度。总之,IBD犬结肠黏液层性质的改变或其核心成分MUC2的减少可导致细菌穿透黏液层并随后与肠上皮细胞接触,从而引发炎症。值得注意的是,人参皂苷干预显示出能够积极影响细菌的相对丰度并影响结肠黏液层性质,从而为IBD的管理和恢复提供了有希望的前景。

https://cdn.ncbi.nlm.nih.gov/pmc/blobs/dff2/10672857/0676eaff40d9/microorganisms-11-02616-g001.jpg

文献AI研究员

20分钟写一篇综述,助力文献阅读效率提升50倍。

立即体验

用中文搜PubMed

大模型驱动的PubMed中文搜索引擎

马上搜索

文档翻译

学术文献翻译模型,支持多种主流文档格式。

立即体验