Suppr超能文献

潘氏细胞衍生的 iNOS 对于维持肠道干细胞龛的内稳态是必需的。

Paneth cell-derived iNOS is required to maintain homeostasis in the intestinal stem cell niche.

机构信息

Radiation Oncology Key Laboratory of Sichuan Province, Department of Experimental Research, Sichuan Cancer Hospital & Institute, Sichuan Clinical Research Center for Cancer, Sichuan Cancer Center, Affiliated Cancer Hospital of University of Electronic Science and Technology of China, Chengdu, 610041, China.

School of Basic Medicine, Chengdu University of Traditional Chinese Medicine, Chengdu, 610075, China.

出版信息

J Transl Med. 2023 Nov 25;21(1):852. doi: 10.1186/s12967-023-04744-w.

Abstract

BACKGROUND

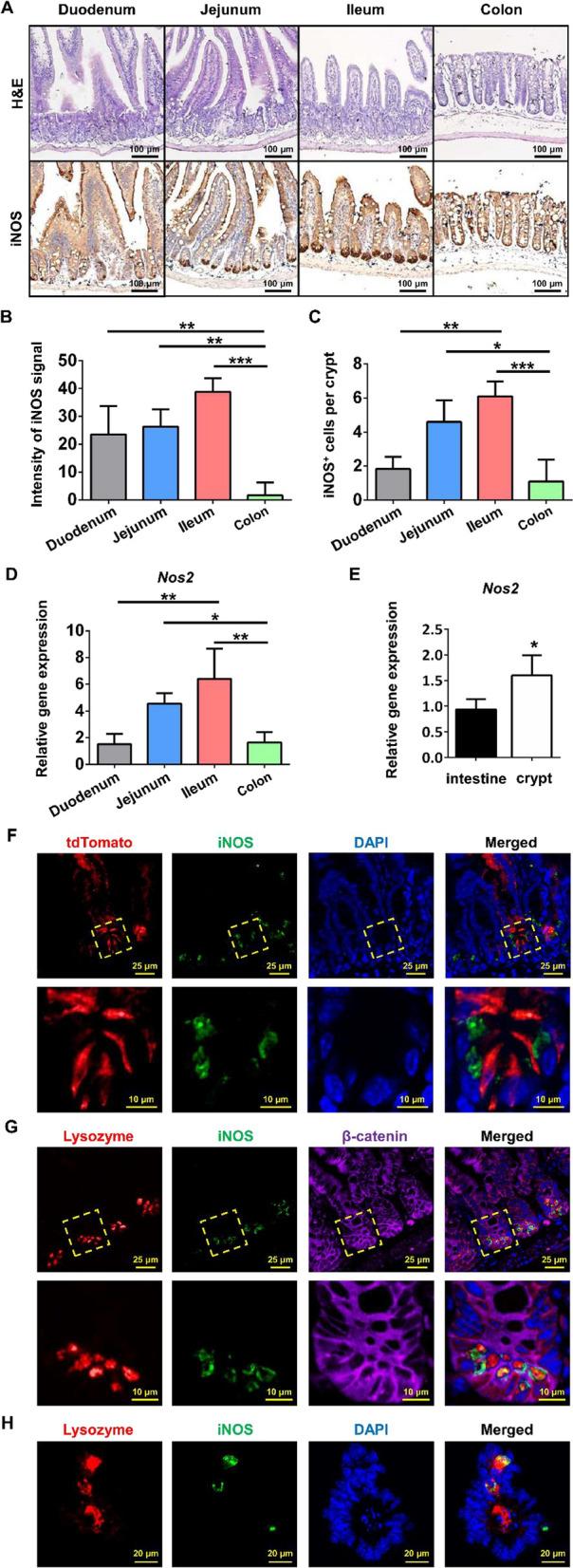
Mammalian intestinal epithelium constantly undergoes rapid self-renewal and regeneration sustained by intestinal stem cells (ISCs) within crypts. Inducible nitric oxide synthase (iNOS) is an important regulator in tissue homeostasis and inflammation. However, the functions of iNOS on ISCs have not been clarified. Here, we aimed to investigate the expression pattern of inducible nitric oxide synthase (iNOS) within crypts and explore its function in the homeostatic maintenance of the ISC niche.

METHODS

Expression of iNOS was determined by tissue staining and qPCR. iNOS and Lgr5 transgenic mice were used to explore the influence of iNOS ablation on ISC proliferation and differentiation. Enteroids were cultured to study the effect of iNOS on ISCs in vitro. Ileum samples from wild-type and iNOS mice were collected for RNA-Seq to explore the molecular mechanisms by which iNOS regulates ISCs.

RESULTS

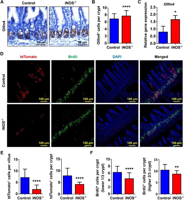
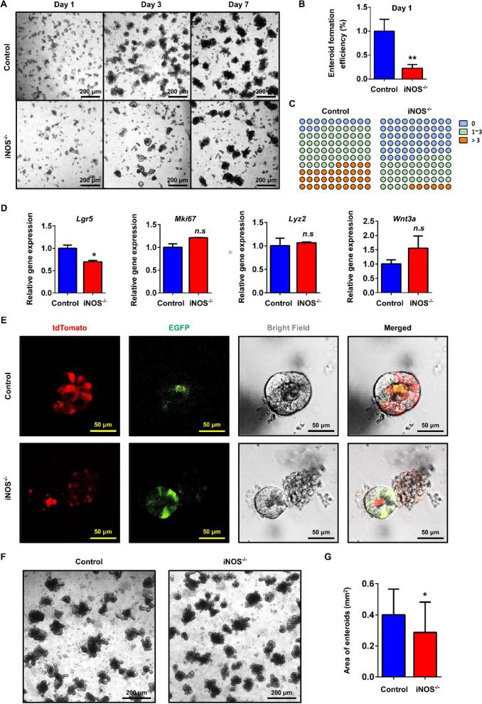
iNOS was physiologically expressed in Paneth cells. Knockout of iNOS led to apparent morphological changes in the intestine, including a decrease in the small intestine length and in the heights of both villi and crypts. Knockout of iNOS decreased the number of Ki67 or BrdU proliferative cells in crypts. Loss of iNOS increased the number of Olfm4 ISCs but inhibited the differentiation and migration of Lgr5 ISCs in vivo. iNOS depletion also inhibited enteroid formation and the budding efficiency of crypts in vitro. Moreover, iNOS deficiency altered gluconeogenesis and the adaptive immune response in the ileum transcriptome.

CONCLUSION

Paneth cell-derived iNOS is required to maintain a healthy ISC niche, and Knockout of iNOS hinders ISC function in mice. Therefore, iNOS represents a potential target for the development of new drugs and other therapeutic interventions for intestinal disorders.

摘要

背景

哺乳动物肠道上皮细胞通过隐窝中的肠道干细胞(ISC)不断进行快速的自我更新和再生。诱导型一氧化氮合酶(iNOS)是组织稳态和炎症的重要调节因子。然而,iNOS 对 ISC 的功能尚未阐明。在这里,我们旨在研究诱导型一氧化氮合酶(iNOS)在隐窝中的表达模式,并探索其在 ISC 龛稳态维持中的功能。

方法

通过组织染色和 qPCR 确定 iNOS 的表达。使用 iNOS 和 Lgr5 转基因小鼠来探索 iNOS 缺失对 ISC 增殖和分化的影响。培养肠类器官以研究 iNOS 对 ISC 的体外影响。收集野生型和 iNOS 小鼠的回肠样本进行 RNA-Seq,以探讨 iNOS 调节 ISC 的分子机制。

结果

iNOS 在 Paneth 细胞中生理性表达。iNOS 的敲除导致肠道出现明显的形态变化,包括小肠长度缩短以及绒毛和隐窝的高度降低。iNOS 的敲除减少了隐窝中 Ki67 或 BrdU 增殖细胞的数量。iNOS 的缺失增加了 Olfm4 ISC 的数量,但抑制了体内 Lgr5 ISC 的分化和迁移。iNOS 耗竭也抑制了体外肠类器官的形成和隐窝的出芽效率。此外,iNOS 缺乏改变了回肠转录组中的糖异生和适应性免疫反应。

结论

Paneth 细胞衍生的 iNOS 是维持健康 ISC 龛所必需的,iNOS 的敲除会阻碍 ISC 在小鼠中的功能。因此,iNOS 可能成为开发治疗肠道疾病的新药和其他治疗干预措施的潜在靶点。

https://cdn.ncbi.nlm.nih.gov/pmc/blobs/7698/10675917/6a282b403f9f/12967_2023_4744_Fig1_HTML.jpg

文献AI研究员

20分钟写一篇综述,助力文献阅读效率提升50倍。

立即体验

用中文搜PubMed

大模型驱动的PubMed中文搜索引擎

马上搜索

文档翻译

学术文献翻译模型,支持多种主流文档格式。

立即体验