Suppr超能文献

IFN-γ 在卵巢肿瘤微环境中上调 HLA-E 的表达,并预测不良预后。

IFN-γ in ovarian tumor microenvironment upregulates HLA-E expression and predicts a poor prognosis.

机构信息

Department of Clinical Laboratory, Fudan University Shanghai Cancer Center, Shanghai, 200032, China.

Department of Oncology, Shanghai Medical College of Fudan University, Shanghai, 200032, China.

出版信息

J Ovarian Res. 2023 Nov 25;16(1):229. doi: 10.1186/s13048-023-01286-z.

Abstract

BACKGROUND

Inflammation and immunity are two main characteristics of tumor microenvironment (TME). Interferon-gamma (IFN-γ) is generally considered as a pro-inflammatory cytokine which mediates anti-tumor immune response. Recently, IFN-γ was also reported to play a protumorigenic role. However, the mechanisms of tumor-promoting effect induced by IFN-γ remain unclear.

METHODS

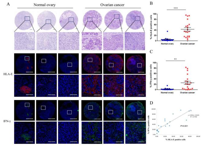
The expression of leukocyte antigen-E (HLA-E), IFN-γ, CD3 and CD56 in clinical samples of ovarian cancer was detected by mutiplexed immunohistochemistry. The mechanism to induce HLA-E overexpression by IFN-γ was explored using human ovarian cancer cell lines through western blot and flow cytometry. We further clarify the role of overexpressed-HLA-E on natural killer (NK)-mediated cell lysis.

RESULTS

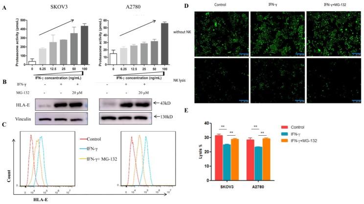
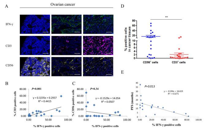
We found that IFN-γ could upregulate HLA-E protein expression through activating of JAK/STAT1 signaling pathway, and increase cell surface HLA-E level through enhancing proteasome activity. We also observed that only high levels of membrane HLA-E expression contributed to the inhibition of NK-mediated cytotoxicity. We showed that progression-free survival (PFS) of ovarian cancer patients was negatively correlated with IFN-γ expression in their tumor tissues, due to more tumor infiltrating NK cells compared with T lymphocytes.

CONCLUSIONS

Our study revealed the protumorigenic role of IFN-γ by upregulation of HLA-E expression and rendering tumors less susceptible to immune attack. We also provided a novel insight into the relationship between tumor microenvironment and immune evasion.

摘要

背景

炎症和免疫是肿瘤微环境(TME)的两个主要特征。干扰素-γ(IFN-γ)通常被认为是一种促炎细胞因子,它介导抗肿瘤免疫反应。最近,IFN-γ 也被报道发挥促肿瘤作用。然而,IFN-γ 诱导的促肿瘤作用的机制尚不清楚。

方法

通过多重免疫组化检测卵巢癌临床样本中白细胞抗原-E(HLA-E)、IFN-γ、CD3 和 CD56 的表达。通过 Western blot 和流式细胞术,利用人卵巢癌细胞系探索 IFN-γ诱导 HLA-E 过表达的机制。我们进一步阐明了过表达-HLA-E 对自然杀伤(NK)介导的细胞裂解的作用。

结果

我们发现 IFN-γ 通过激活 JAK/STAT1 信号通路上调 HLA-E 蛋白表达,并通过增强蛋白酶体活性增加细胞表面 HLA-E 水平。我们还观察到只有高水平的膜 HLA-E 表达有助于抑制 NK 介导的细胞毒性。我们表明,卵巢癌患者的无进展生存期(PFS)与肿瘤组织中 IFN-γ 的表达呈负相关,这是由于与 T 淋巴细胞相比,肿瘤浸润的 NK 细胞更多。

结论

我们的研究通过上调 HLA-E 表达揭示了 IFN-γ 的促肿瘤作用,使肿瘤更不易受到免疫攻击。我们还提供了肿瘤微环境与免疫逃逸之间关系的新见解。

https://cdn.ncbi.nlm.nih.gov/pmc/blobs/1f89/10675946/534284437fe3/13048_2023_1286_Fig1_HTML.jpg

文献AI研究员

20分钟写一篇综述,助力文献阅读效率提升50倍。

立即体验

用中文搜PubMed

大模型驱动的PubMed中文搜索引擎

马上搜索

文档翻译

学术文献翻译模型,支持多种主流文档格式。

立即体验