Suppr超能文献

Mylk 和 Cald1 作为膀胱癌的分子靶点。

MYLK and CALD1 as molecular targets in bladder cancer.

机构信息

Department of Oncology, The Fourth Hospital of Hebei Medical University, Shijiazhuang, China.

Department of urology, The Fourth Hospital of Hebei Medical University, Shijiazhuang, China.

出版信息

Medicine (Baltimore). 2023 Nov 24;102(47):e36302. doi: 10.1097/MD.0000000000036302.

Abstract

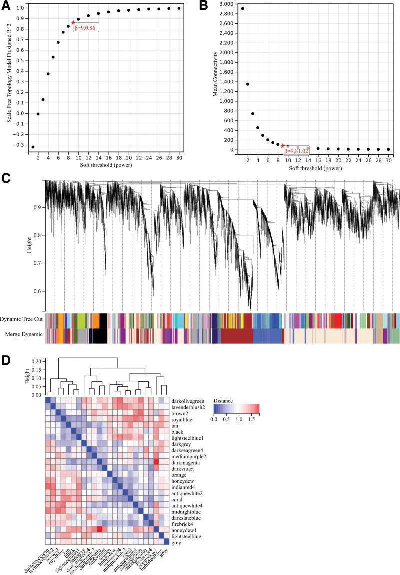
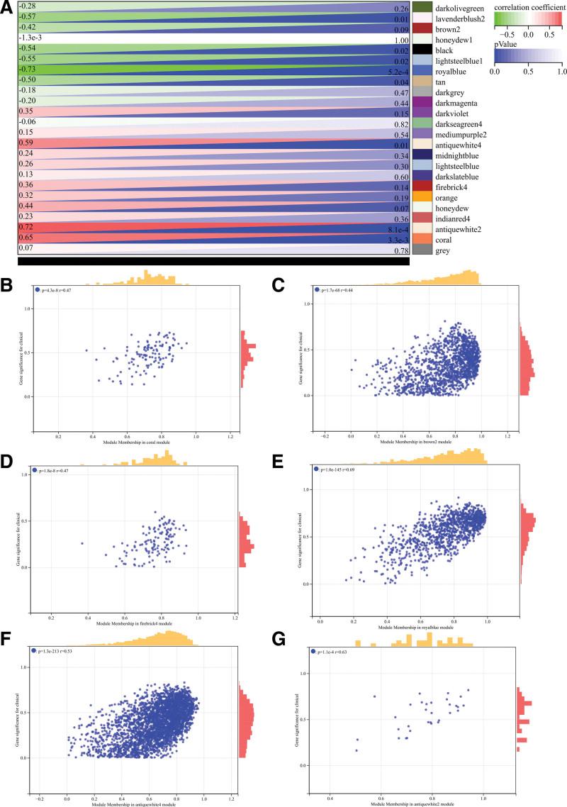
Bladder cancer (BC) is a malignant tumor that occurs in bladder mucosa. However, relationship between myosin light chain kinase (MYLK) and CALD1 and BC remains unclear. The BC datasets GSE65635 and GSE100926 were downloaded from gene expression omnibus by GPL14951 and GPL14550. Multiple datasets were merged and batched. Differentially expressed genes (DEGs) were screened and weighted gene co-expression network analysis was performed. gene ontology (GO) and Kyoto Encyclopedia of Gene and Genome analysis, gene set enrichment analysis, immune infiltration analysis, survival analysis and Comparative Toxicogenomics Database were performed. TargetScan screened miRNAs that regulated central DEGs. 1026 DEGs were identified. According to GO analysis, DEGs were mainly enriched in cancer pathway, cGMP-PKG signaling pathway, Apelin signaling pathway and proteoglycans in cancer. The enrichment items are similar to GO and Kyoto Encyclopedia of Gene and Genome enrichment projects for DEGs, which were mainly enriched in cancer pathways and leukocyte trans-endothelial cell migration. Among enrichment projects of metascape, GO has regulation of the enzyme-linked receptor protein signaling pathway and silk-based process, as well as an enrichment network stained by enrichment terms and P values. Nine core genes (ACTA2, MYLK, MYH11, MYL9, ACTG2, TPM1, TPM2, TAGLN and CALD1) were obtained, which were highly expressed in tumor tissue samples and lowly expressed in normal tissue samples. Nine genes were associated with necrosis, inflammation, tumor, edema, and ureteral obstruction. MYLK and CALD1 are highly expressed in the BC. The higher expression of MYLK and CALD1, the worse prognosis.

摘要

膀胱癌(BC)是发生在膀胱黏膜的恶性肿瘤。然而,肌球蛋白轻链激酶(MYLK)和钙调蛋白依赖性丝氨酸蛋白酶 1(CALD1)与 BC 的关系尚不清楚。从基因表达综合数据库中下载了 GSE65635 和 GSE100926 两个 BC 数据集,其平台分别为 GPL14951 和 GPL14550。对多个数据集进行了合并和批次处理。筛选差异表达基因(DEGs),并进行加权基因共表达网络分析。进行基因本体论(GO)和京都基因与基因组百科全书分析、基因集富集分析、免疫浸润分析、生存分析和比较毒理学基因组数据库分析。TargetScan 筛选了调节核心 DEGs 的 miRNA。鉴定出 1026 个 DEGs。根据 GO 分析,DEGs 主要富集在癌症途径、cGMP-PKG 信号通路、Apelin 信号通路和癌症中的蛋白聚糖中。富集项目与癌症途径和白细胞跨内皮细胞迁移的 DEGs 的京都基因与基因组百科全书富集项目相似。Metascape 富集项目中的 GO 具有酶联受体蛋白信号通路和丝质过程的调节,以及富集术语和 P 值染色的富集网络。获得了 9 个核心基因(ACTA2、MYLK、MYH11、MYL9、ACTG2、TPM1、TPM2、TAGLN 和 CALD1),它们在肿瘤组织样本中高表达,在正常组织样本中低表达。这 9 个基因与坏死、炎症、肿瘤、水肿和输尿管梗阻有关。MYLK 和 CALD1 在 BC 中高表达。MYLK 和 CALD1 的表达越高,预后越差。

https://cdn.ncbi.nlm.nih.gov/pmc/blobs/6325/10681608/98d2bcc5f386/medi-102-e36302-g001.jpg

文献AI研究员

20分钟写一篇综述,助力文献阅读效率提升50倍。

立即体验

用中文搜PubMed

大模型驱动的PubMed中文搜索引擎

马上搜索

文档翻译

学术文献翻译模型,支持多种主流文档格式。

立即体验