Suppr超能文献

EBF2 通过上调 KLLN 将 KMT2D 介导的 H3K4me1 链接起来,抑制胰腺癌细胞的进展。

EBF2 Links KMT2D-Mediated H3K4me1 to Suppress Pancreatic Cancer Progression via Upregulating KLLN.

机构信息

Department of Medical Genetics, Nanjing Medical University, 101 Longmian Avenue, Nanjing, 211166, China.

The State Key Laboratory of Pharmaceutical Biotechnology, School of Life Sciences, Nanjing University, 163 Xianlin Avenue, Nanjing, 210023, China.

出版信息

Adv Sci (Weinh). 2024 Jan;11(2):e2302037. doi: 10.1002/advs.202302037. Epub 2023 Nov 28.

Abstract

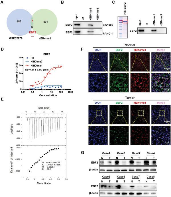
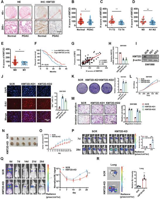
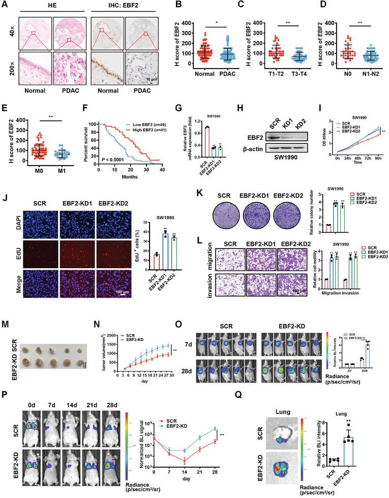
Mono-methylation of histone H3 on Lys 4 (H3K4me1), which is catalyzed by histone-lysine N-methyltransferase 2D (KMT2D), serves as an important epigenetic regulator in transcriptional control. In this study, the authors identify early B-cell factor 2 (EBF2) as a binding protein of H3K4me1. Combining analyses of RNA-seq and ChIP-seq data, the authors further identify killin (KLLN) as a transcriptional target of KMT2D and EBF2 in pancreatic ductal adenocarcinoma (PDAC) cells. KMT2D-dependent H3K4me1 and EBF2 are predominantly over-lapped proximal to the transcription start site (TSS) of KLLN gene. Comprehensive functional assays show that KMT2D and EBF2 cooperatively inhibit PDAC cells proliferation, migration, and invasion through upregulating KLLN. Such inhibition on PDAC progression is also achieved through increasing H3K4me1 level by GSK-LSD1, a selective inhibitor of lysine-specific demethylase 1 (LSD1). Taken together, these findings reveal a new mechanism underlying PDAC progression and provide potential therapeutic targets for PDAC treatment.

摘要

组蛋白 H3 赖氨酸 4 单甲基化(H3K4me1)由组蛋白赖氨酸 N-甲基转移酶 2D(KMT2D)催化,作为转录调控中重要的表观遗传调控因子。在这项研究中,作者鉴定出早期 B 细胞因子 2(EBF2)是 H3K4me1 的结合蛋白。通过 RNA-seq 和 ChIP-seq 数据分析的综合分析,作者进一步鉴定出杀伤素(KLLN)是胰腺导管腺癌(PDAC)细胞中 KMT2D 和 EBF2 的转录靶点。KMT2D 依赖性 H3K4me1 和 EBF2 主要重叠于 KLLN 基因转录起始位点(TSS)附近。全面的功能分析表明,KMT2D 和 EBF2 通过上调 KLLN 协同抑制 PDAC 细胞增殖、迁移和侵袭。通过 GSK-LSD1(一种赖氨酸特异性去甲基酶 1(LSD1)的选择性抑制剂)增加 H3K4me1 水平也可实现对 PDAC 进展的这种抑制。总之,这些发现揭示了 PDAC 进展的新机制,并为 PDAC 治疗提供了潜在的治疗靶点。

https://cdn.ncbi.nlm.nih.gov/pmc/blobs/e01c/10787067/f5936f496f5b/ADVS-11-2302037-g001.jpg

文献AI研究员

20分钟写一篇综述,助力文献阅读效率提升50倍。

立即体验

用中文搜PubMed

大模型驱动的PubMed中文搜索引擎

马上搜索

文档翻译

学术文献翻译模型,支持多种主流文档格式。

立即体验