Suppr超能文献

前期 CENP-C 的动态群体对于减数分裂染色体分离是必需的。

A dynamic population of prophase CENP-C is required for meiotic chromosome segregation.

机构信息

Waksman Institute and Department of Genetics, Rutgers, the State University of New Jersey, Piscataway, New Jersey, United States of America.

出版信息

PLoS Genet. 2023 Nov 29;19(11):e1011066. doi: 10.1371/journal.pgen.1011066. eCollection 2023 Nov.

Abstract

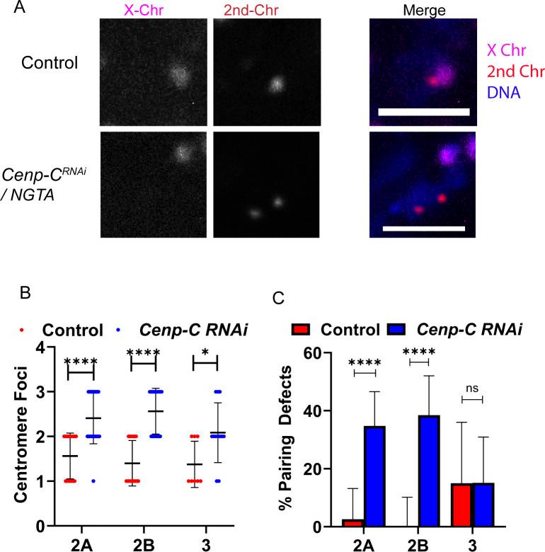
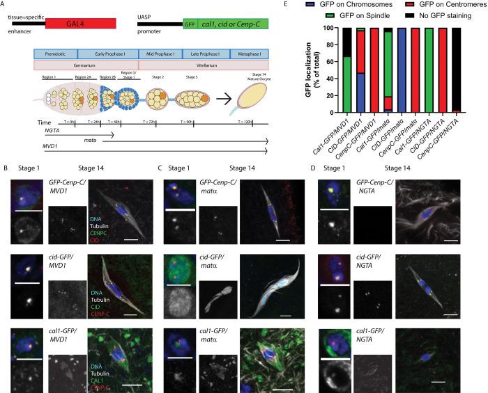
The centromere is an epigenetic mark that is a loading site for the kinetochore during meiosis and mitosis. This mark is characterized by the H3 variant CENP-A, known as CID in Drosophila. In Drosophila, CENP-C is critical for maintaining CID at the centromeres and directly recruits outer kinetochore proteins after nuclear envelope break down. These two functions, however, happen at different times in the cell cycle. Furthermore, in Drosophila and many other metazoan oocytes, centromere maintenance and kinetochore assembly are separated by an extended prophase. We have investigated the dynamics of function of CENP-C during the extended meiotic prophase of Drosophila oocytes and found that maintaining high levels of CENP-C for metaphase I requires expression during prophase. In contrast, CID is relatively stable and does not need to be expressed during prophase to remain at high levels in metaphase I of meiosis. Expression of CID during prophase can even be deleterious, causing ectopic localization to non-centromeric chromatin, abnormal meiosis and sterility. CENP-C prophase loading is required for multiple meiotic functions. In early meiotic prophase, CENP-C loading is required for sister centromere cohesion and centromere clustering. In late meiotic prophase, CENP-C loading is required to recruit kinetochore proteins. CENP-C is one of the few proteins identified in which expression during prophase is required for meiotic chromosome segregation. An implication of these results is that the failure to maintain recruitment of CENP-C during the extended prophase in oocytes would result in chromosome segregation errors in oocytes.

摘要

着丝粒是一种表观遗传标记,在减数分裂和有丝分裂期间是动粒的加载位点。这个标记的特征是 H3 变体 CENP-A,在果蝇中称为 CID。在果蝇中,CENP-C 对于在着丝粒处维持 CID 以及在核膜破裂后直接招募外动粒蛋白至关重要。然而,这两个功能发生在细胞周期的不同时间。此外,在果蝇和许多其他后生动物卵母细胞中,着丝粒维持和动粒组装通过延长的前期分开。我们研究了 CENP-C 在果蝇卵母细胞延长的减数前期中的功能动态,发现维持中期 I 所需的 CENP-C 高水平需要在前期表达。相比之下,CID 相对稳定,不需要在前期表达即可在减数分裂中期 I 中保持高水平。CID 在前期的表达甚至可能是有害的,导致异位定位于非着丝粒染色质、异常减数分裂和不育。CENP-C 前期加载对于多种减数分裂功能是必需的。在早期减数前期,CENP-C 加载对于姐妹着丝粒凝聚和着丝粒聚类是必需的。在晚期减数前期,CENP-C 加载对于招募动粒蛋白是必需的。CENP-C 是少数几种在前期表达对于减数分裂染色体分离是必需的蛋白质之一。这些结果的一个含义是,如果在卵母细胞的延长前期期间未能维持 CENP-C 的募集,将会导致卵母细胞中的染色体分离错误。

https://cdn.ncbi.nlm.nih.gov/pmc/blobs/663e/10721191/4b563cf95bcc/pgen.1011066.g001.jpg

文献AI研究员

20分钟写一篇综述,助力文献阅读效率提升50倍。

立即体验

用中文搜PubMed

大模型驱动的PubMed中文搜索引擎

马上搜索

文档翻译

学术文献翻译模型,支持多种主流文档格式。

立即体验