Suppr超能文献

茴香霉素驱动的miR-134-3p通过抑制GPR137表达来损害卵巢癌干细胞活性。

miR-134-3p driven by anisomycin impairs ovarian cancer stem cell activity through inhibiting GPR137 expression.

作者信息

Ling Lele, Wen Yichao, Chen Haiyang, Xiong Ying, Liu Xin, Chen Juan, Liu Te, Zhang Bimeng

机构信息

Department of Acupuncture and Moxibustion, Shanghai General Hospital, Shanghai Jiao Tong University School of Medicine, Shanghai 200086, China.

Shanghai Geriatric Institute of Chinese Medicine, Shanghai University of Traditional Chinese Medicine, Shanghai 200031, China.

出版信息

J Cancer. 2023 Oct 16;14(18):3404-3415. doi: 10.7150/jca.87692. eCollection 2023.

Abstract

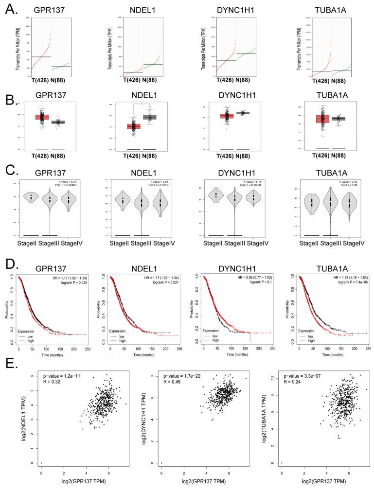
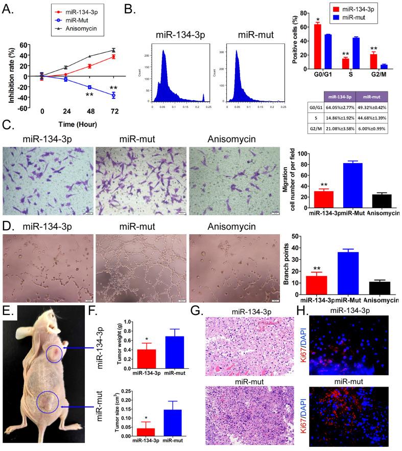
: Ovarian cancer recurrence and metastasis are predominantly attributed to ovarian cancer stem cells; however, the mechanism by which anisomycin regulates human ovarian cancer stem cells (HuOCSCs) remains unclear. : cDNA microArray was used to screen microRNAs (miRNAs) targeted by anisomycin, and RT-qPCR validated the miRNA targets. TargetScan database, GO enrichment analysis, and RT-qPCR, accompanied by a fluorescent reporter system, were employed to verify the miRNA target genes. experimental cell proliferation inhibition assay, flow cytometry, Transwell, angiogenesis assay, and transplantation tumor assay were implemented to assess the ability of the overexpressed miRNAs to hinder HuOCSC activity. Western blot, RT-qPCR, and immunofluorescence were applied to measure the transcriptional and protein-level expression of the miRNA target genes and their related genes. Bioinformatic analysis predicted and deciphered the role of the miRNA target genes and related genes in the development and prognosis of ovarian cancer. The expression levels of multiple DLK1-DIO3 imprinted microRNA cluster members were altered by anisomycin, among which miR-134-3p expression was most significantly elevated. miR-134-3p overexpression significantly suppressed HuOCSC activity. The screening and validation of target genes uncovered that miR-134-3p was able to markedly suppress GPR137 expression. Additionally, miR-134-3p regulated the cytoskeleton, migration-related protein in the NDEL1/DYNEIN/TUBA1A axis through targeting GPR137. Bioinformatics prediction unveiled a close association of GPR137, NDEL1, DYNC1H1, and TUBA1A with ovarian cancer development and prognosis. The activity of HuOCSCs may be compromised by anisomycin through the regulation of miR-134-3p, which inhibits the GPR137/NDEL1/DYNEIN/TUBA1A axis.

摘要

卵巢癌的复发和转移主要归因于卵巢癌干细胞;然而,茴香霉素调节人卵巢癌干细胞(HuOCSCs)的机制仍不清楚。采用cDNA微阵列筛选茴香霉素靶向的微小RNA(miRNAs),并通过RT-qPCR验证miRNA靶点。利用TargetScan数据库、GO富集分析和RT-qPCR,并结合荧光报告系统,验证miRNA靶基因。实施实验性细胞增殖抑制试验、流式细胞术、Transwell实验、血管生成试验和移植瘤试验,以评估过表达的miRNAs抑制HuOCSC活性的能力。应用蛋白质免疫印迹法、RT-qPCR和免疫荧光法检测miRNA靶基因及其相关基因的转录和蛋白水平表达。生物信息学分析预测并解读了miRNA靶基因及其相关基因在卵巢癌发生发展和预后中的作用。茴香霉素改变了多个DLK1-DIO3印记微小RNA簇成员的表达水平,其中miR-134-3p的表达升高最为显著。miR-134-3p过表达显著抑制HuOCSC活性。靶基因的筛选和验证发现,miR-134-3p能够显著抑制GPR137的表达。此外,miR-134-3p通过靶向GPR137调节NDEL1/DYNEIN/TUBA1A轴中的细胞骨架、迁移相关蛋白。生物信息学预测揭示了GPR137、NDEL1、DYNC1H1和TUBA1A与卵巢癌发生发展和预后密切相关。茴香霉素可能通过调节miR-134-3p来抑制GPR137/NDEL1/DYNEIN/TUBA1A轴,从而损害HuOCSCs的活性。

https://cdn.ncbi.nlm.nih.gov/pmc/blobs/15ae/10647200/3981c9ec7922/jcav14p3404g001.jpg

文献AI研究员

20分钟写一篇综述,助力文献阅读效率提升50倍。

立即体验

用中文搜PubMed

大模型驱动的PubMed中文搜索引擎

马上搜索

文档翻译

学术文献翻译模型,支持多种主流文档格式。

立即体验