Suppr超能文献

不同代电子烟设备产生的气溶胶的差异毒性 以及 。(原文最后“and.”表述不完整,翻译可能不太准确,建议补充完整原文以便更准确翻译)

Differential Toxicity of Electronic Cigarette Aerosols Generated from Different Generations of Devices and .

作者信息

Ma Tiancong, Chen Haoxuan, Liao Yu-Pei, Li Jiulong, Wang Xiang, Li Liqiao, Li Jing, Zhu Yifang, Xia Tian

机构信息

Division of Nanomedicine, Department of Medicine, David Geffen School of Medicine, University of California, Los Angeles, Los Angeles, California 90095-1772, United States.

Department of Environmental Health Sciences, Jonathan and Karin Fielding School of Public Health, University of California, Los Angeles, Los Angeles, California 90095-1772, United States.

出版信息

Environ Health (Wash). 2023 Sep 6;1(5):315-323. doi: 10.1021/envhealth.3c00099. eCollection 2023 Nov 17.

Abstract

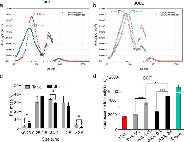
Electronic cigarettes (e-cigs) have become increasingly popular, especially among youth, raising concerns about their potential health risks. JUUL and Tank devices are two common types of e-cigs that deliver aerosols with varying nicotine levels and flavors. However, the differences in the aerosols generated from different devices and their corresponding cytotoxicity and pulmonary injury effects remain poorly understood. This study addresses these knowledge gaps by characterizing the aerosols of JUUL and Tank e-cig devices and testing their toxic effects on THP-1 and BEAS-2B human cell lines as well as the C57BL/6J mouse model. In our study, the lower-voltage device, the 3.7 V JUUL generates 2.72 mg/puff aerosols by using e-liquid containing 3% nicotine salt (i.e., nicotine benzoate), which is less than the 11.06 mg/puff aerosols generated by the 7.5 V Tank using e-liquid containing 2.4% freebase nicotine. Yet, the cytotoxicity results reveal that JUUL aerosols induced higher toxicity and increased production of pro-inflammation cytokines compared to Tank aerosols per puff. Additionally, we observed that JUUL induced more severe pulmonary inflammation and DNA damage compared to Tank after normalizing for cotinine, a nicotine metabolite, . Our findings suggest that the device design plays a more important role in e-cig aerosol-induced toxicity than the composition of the e-liquid or voltage. These results provide valuable insights into the health risks associated with various electronic-cig devices and offer an approach for evaluating them.

摘要

电子烟(e-cigs)越来越受欢迎,尤其是在年轻人中,这引发了人们对其潜在健康风险的担忧。JUUL和储油罐式电子烟是两种常见的电子烟类型,它们产生的气溶胶尼古丁含量和口味各不相同。然而,不同设备产生的气溶胶差异及其相应的细胞毒性和肺损伤效应仍知之甚少。本研究通过对JUUL和储油罐式电子烟设备的气溶胶进行表征,并测试它们对THP-1和BEAS-2B人类细胞系以及C57BL/6J小鼠模型的毒性作用,来填补这些知识空白。在我们的研究中,较低电压的设备,即3.7V的JUUL,使用含有3%尼古丁盐(即尼古丁苯甲酸盐)的电子烟液,每口产生2.72mg的气溶胶,这比7.5V的储油罐式电子烟使用含有2.4%游离碱尼古丁的电子烟液每口产生的11.06mg气溶胶要少。然而,细胞毒性结果显示,与储油罐式电子烟每口产生的气溶胶相比,JUUL气溶胶诱导的毒性更高,促炎细胞因子的产生增加。此外,在对尼古丁代谢物可替宁进行归一化后,我们观察到与储油罐式电子烟相比,JUUL诱导的肺部炎症和DNA损伤更严重。我们的研究结果表明,设备设计在电子烟气溶胶诱导的毒性中比电子烟液的成分或电压起着更重要的作用。这些结果为与各种电子烟设备相关的健康风险提供了有价值的见解,并提供了一种评估它们的方法。

https://cdn.ncbi.nlm.nih.gov/pmc/blobs/a996/11504633/baad5a3234ec/eh3c00099_0005.jpg

文献AI研究员

20分钟写一篇综述,助力文献阅读效率提升50倍。

立即体验

用中文搜PubMed

大模型驱动的PubMed中文搜索引擎

马上搜索

文档翻译

学术文献翻译模型,支持多种主流文档格式。

立即体验