Suppr超能文献

糖尿病肾病中双硫死亡相关基因特征及其亚型的鉴定与验证

Identification and validation of disulfidptosis-related gene signatures and their subtype in diabetic nephropathy.

作者信息

Xu Danping, Jiang Chonghao, Xiao Yonggui, Ding Hanlu

机构信息

School of Medicine, University of Electronic Science and Technology of China, Sichuan Provincial People's Hospital, Chengdu, China.

Affiliated Hospital of North China University of Science and Technology, Tangshan, China.

出版信息

Front Genet. 2023 Nov 6;14:1287613. doi: 10.3389/fgene.2023.1287613. eCollection 2023.

Abstract

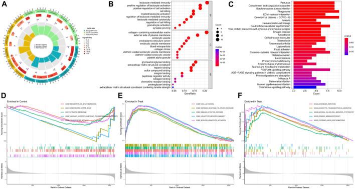
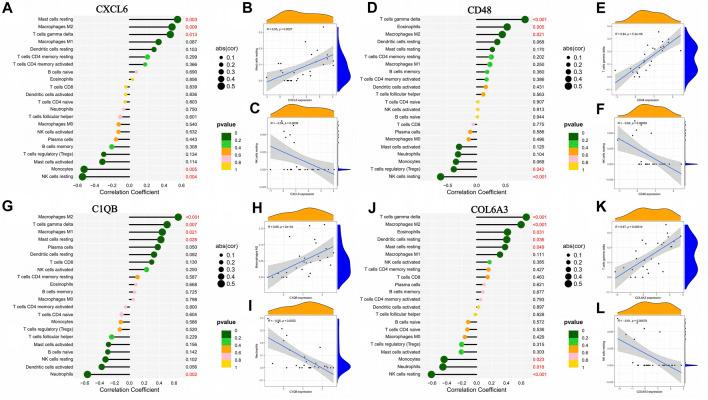
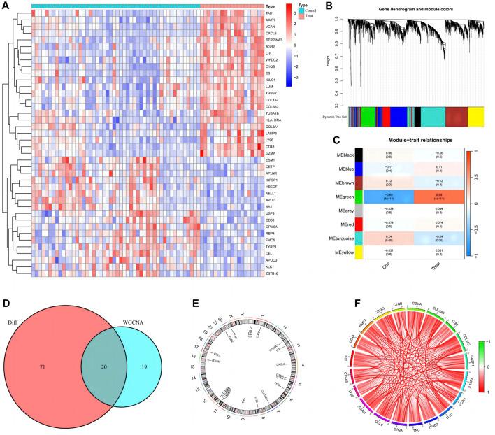
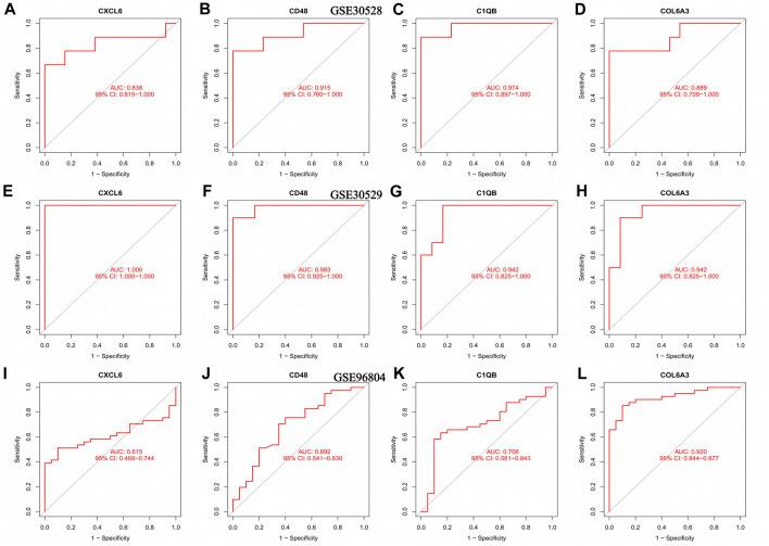
Diabetic nephropathy (DN) is the most common complication of diabetes, and its pathogenesis is complex involving a variety of programmed cell death, inflammatory responses, and autophagy mechanisms. Disulfidptosis is a newly discovered mechanism of cell death. There are little studies about the role of disulfidptosis on DN. First, we obtained the data required for this study from the GeneCards database, the Nephroseq v5 database, and the GEO database. Through differential analysis, we obtained differential disulfidptosis-related genes. At the same time, through WGCNA analysis, we obtained key module genes in DN patients. The obtained intersecting genes were further screened by Lasso as well as SVM-RFE. By intersecting the results of the two, we ended up with a key gene for diabetic nephropathy. The diagnostic performance and expression of key genes were verified by the GSE30528, GSE30529, GSE96804, and Nephroseq v5 datasets. Using clinical information from the Nephroseq v5 database, we investigated the correlation between the expression of key genes and estimated glomerular filtration rate (eGFR) and serum creatinine content. Next, we constructed a nomogram and analyzed the immune microenvironment of patients with DN. The identification of subtypes facilitates individualized treatment of patients with DN. We obtained 91 differential disulfidptosis-related genes. Through WGCNA analysis, we obtained 39 key module genes in DN patients. Taking the intersection of the two, we preliminarily screened 20 genes characteristic of DN. Through correlation analysis, we found that these 20 genes are positively correlated with each other. Further screening by Lasso and SVM-RFE algorithms and intersecting the results of the two, we identified CXCL6, CD48, C1QB, and COL6A3 as key genes in DN. Clinical correlation analysis found that the expression levels of key genes were closely related to eGFR. Immune cell infiltration is higher in samples from patients with DN than in normal samples. We identified and validated 4 DN key genes from disulfidptosis-related genes that CXCL6, CD48, C1QB, and COL6A3 may be key genes that promote the onset of DN and are closely related to the eGFR and immune cell infiltrated in the kidney tissue.

摘要

糖尿病肾病(DN)是糖尿病最常见的并发症,其发病机制复杂,涉及多种程序性细胞死亡、炎症反应和自噬机制。二硫化物诱导细胞死亡是一种新发现的细胞死亡机制。关于二硫化物诱导细胞死亡在DN中的作用的研究很少。首先,我们从基因卡数据库、Nephroseq v5数据库和GEO数据库中获取本研究所需的数据。通过差异分析,我们获得了差异二硫化物诱导细胞死亡相关基因。同时,通过加权基因共表达网络分析(WGCNA),我们获得了DN患者的关键模块基因。通过套索回归(Lasso)以及支持向量机递归特征消除(SVM-RFE)对获得的交集基因进行进一步筛选。通过将两者的结果相交,我们最终得到了一个糖尿病肾病的关键基因。通过GSE30528、GSE30529、GSE96804和Nephroseq v5数据集验证了关键基因的诊断性能和表达。利用Nephroseq v5数据库中的临床信息,我们研究了关键基因表达与估计肾小球滤过率(eGFR)和血清肌酐含量之间的相关性。接下来,我们构建了列线图并分析了DN患者的免疫微环境。亚型的鉴定有助于DN患者的个体化治疗。我们获得了91个差异二硫化物诱导细胞死亡相关基因。通过WGCNA分析,我们获得了DN患者的39个关键模块基因。取两者的交集,我们初步筛选出20个DN特征基因。通过相关性分析,我们发现这20个基因彼此呈正相关。通过Lasso和SVM-RFE算法进一步筛选并将两者结果相交,我们确定CXCL6、CD48、C1QB和COL6A3为DN的关键基因。临床相关性分析发现关键基因的表达水平与eGFR密切相关。DN患者样本中的免疫细胞浸润高于正常样本。我们从二硫化物诱导细胞死亡相关基因中鉴定并验证了4个DN关键基因,即CXCL6、CD48、C1QB和COL6A3可能是促进DN发病的关键基因,并且与eGFR以及肾组织中浸润的免疫细胞密切相关。

https://cdn.ncbi.nlm.nih.gov/pmc/blobs/6ff7/10658004/2ba4eadf6f6d/fgene-14-1287613-g001.jpg

文献AI研究员

20分钟写一篇综述,助力文献阅读效率提升50倍。

立即体验

用中文搜PubMed

大模型驱动的PubMed中文搜索引擎

马上搜索

文档翻译

学术文献翻译模型,支持多种主流文档格式。

立即体验