Suppr超能文献

小鼠呼吸暴露于聚苯乙烯纳米塑料后的心脏毒性的多维评价。

Multi-dimensional evaluation of cardiotoxicity in mice following respiratory exposure to polystyrene nanoplastics.

机构信息

Key Laboratory of Environmental Medicine Engineering, Ministry of Education, School of Public Health, Southeast University, Nanjing, 210009, Jiangsu, China.

Hunan Province Key Laboratory of Typical Environmental Pollution and Health Hazards, School of Public Health, Hengyang Medical School, University of South China, Hengyang, 421001, China.

出版信息

Part Fibre Toxicol. 2023 Nov 29;20(1):46. doi: 10.1186/s12989-023-00557-3.

Abstract

BACKGROUND

Nanoplastics (NPs) could be released into environment through the degradation of plastic products, and their content in the air cannot be ignored. To date, no studies have focused on the cardiac injury effects and underlying mechanisms induced by respiratory exposure to NPs.

RESULTS

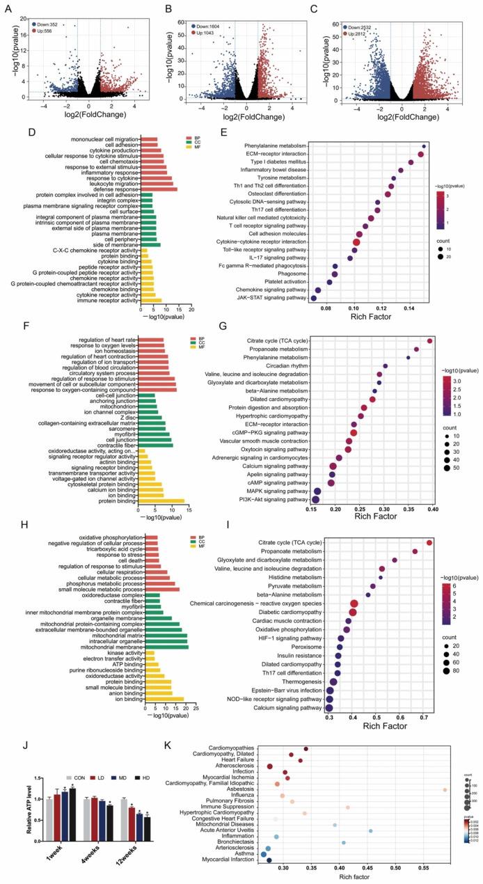
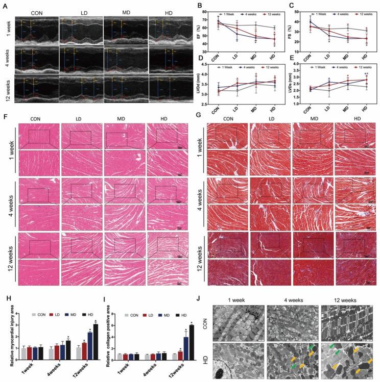
Here, we systematically investigated the cardiotoxicity of 40 nm polystyrene nanoplastics (PS-NPs) in mice exposed via inhalation. Four exposure concentrations (0 µg/day, 16 µg/day, 40 µg/day and 100 µg/day) and three exposure durations (1 week, 4 weeks, 12 weeks) were set for more comprehensive information and RNA-seq was performed to reveal the potential mechanisms of cardiotoxicity after acute, subacute and subchronic exposure. PS-NPs induced cardiac injury in a dose-dependent and time-dependent manner. Acute, subacute and subchronic exposure increased the levels of injury biomarkers and inflammation and disturbed the equilibrium between oxidase and antioxidase activity. Subacute and subchronic exposure dampened the cardiac systolic function and contributed to structural and ultrastructural damage in heart. Mechanistically, violent inflammatory and immune responses were evoked after acute exposure. Moreover, disturbed energy metabolism, especially the TCA cycle, in the myocardium caused by mitochondria damage may be the latent mechanism of PS-NPs-induced cardiac injury after subacute and subchronic exposure.

CONCLUSION

The present study evaluated the cardiotoxicity induced by respiratory exposure to PS-NPs from multiple dimensions, including the accumulation of PS-NPs, cardiac functional assessment, histology observation, biomarkers detection and transcriptomic study. PS-NPs resulted in cardiac injury structurally and functionally in a dose-dependent and time-dependent manner, and mitochondria damage of myocardium induced by PS-NPs may be the potential mechanism for its cardiotoxicity.

摘要

背景

纳米塑料(NPs)可通过塑料产品降解而释放到环境中,其在空气中的含量不容忽视。迄今为止,尚无研究关注 NPs 通过呼吸暴露引起的心脏损伤作用及其潜在机制。

结果

在此,我们系统地研究了经吸入途径暴露于 40nm 聚苯乙烯纳米塑料(PS-NPs)的小鼠的心脏毒性。设置了四个暴露浓度(0μg/天、16μg/天、40μg/天和 100μg/天)和三个暴露时间(1 周、4 周和 12 周),以获取更全面的信息,并进行 RNA 测序以揭示急性、亚急性和亚慢性暴露后心脏毒性的潜在机制。PS-NPs 呈剂量和时间依赖性诱导心脏损伤。急性、亚急性和亚慢性暴露增加了损伤生物标志物和炎症水平,并破坏了氧化还原酶活性的平衡。亚急性和亚慢性暴露减弱了心脏的收缩功能,并导致心脏结构和超微结构损伤。在机制上,急性暴露后会引发剧烈的炎症和免疫反应。此外,线粒体损伤导致心肌能量代谢紊乱,尤其是三羧酸循环,这可能是 PS-NPs 引起亚急性和慢性暴露后心脏损伤的潜在机制。

结论

本研究从多个维度评估了 PS-NPs 通过呼吸暴露引起的心脏毒性,包括 PS-NPs 的积累、心脏功能评估、组织学观察、生物标志物检测和转录组学研究。PS-NPs 呈剂量和时间依赖性导致心脏结构和功能损伤,PS-NPs 引起的心肌线粒体损伤可能是其心脏毒性的潜在机制。

https://cdn.ncbi.nlm.nih.gov/pmc/blobs/af0c/10685678/0c7a39f4d99e/12989_2023_557_Fig2_HTML.jpg

文献AI研究员

20分钟写一篇综述,助力文献阅读效率提升50倍。

立即体验

用中文搜PubMed

大模型驱动的PubMed中文搜索引擎

马上搜索

文档翻译

学术文献翻译模型,支持多种主流文档格式。

立即体验