Suppr超能文献

铁在非贴壁培养条件下会影响卵巢癌细胞的成球能力。

Iron affects the sphere-forming ability of ovarian cancer cells in non-adherent culture conditions.

作者信息

Battaglia Anna Martina, Sacco Alessandro, Vecchio Eleonora, Scicchitano Stefania, Petriaggi Lavinia, Giorgio Emanuele, Bulotta Stefania, Levi Sonia, Faniello Concetta Maria, Biamonte Flavia, Costanzo Francesco

机构信息

Laboratory of Biochemistry and Cellular Biology, Department of Experimental and Clinical Medicine, Magna Graecia University of Catanzaro, Catanzaro, Italy.

Laboratory of Biochemistry and Biology, Department of Health Sciences, Magna Graecia University of Catanzaro, Catanzaro, Italy.

出版信息

Front Cell Dev Biol. 2023 Nov 14;11:1272667. doi: 10.3389/fcell.2023.1272667. eCollection 2023.

Abstract

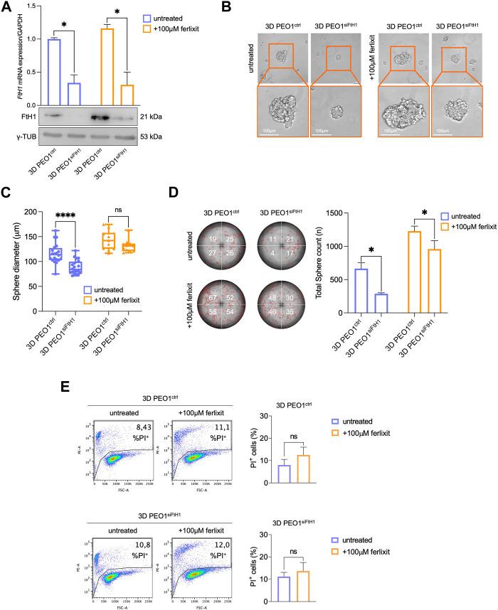
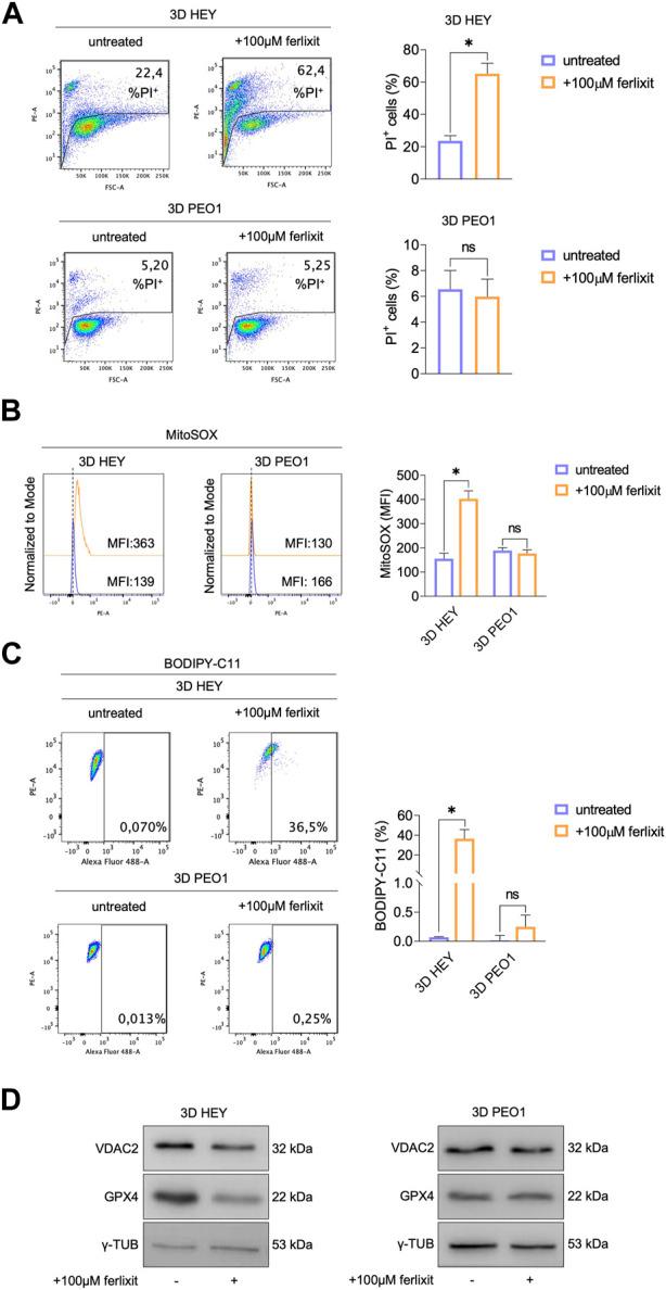
Detachment from the extracellular matrix (ECM) is the first step of the metastatic cascade. It is a regulated process involving interaction between tumor cells and tumor microenvironment (TME). Iron is a key micronutrient within the TME. Here, we explored the role of iron in the ability of ovarian cancer cells to successfully detach from the ECM. HEY and PEO1 ovarian cancer cells were grown in 3D conditions. To mimic an iron rich TME, culture media were supplemented with 100 μM Fe. Cell mortality was evaluated by cytofluorimetric assay. The invasive potential of tumor spheroids was performed in Matrigel and documented with images and time-lapses. Iron metabolism was assessed by analyzing the expression of CD71 and FtH1, and by quantifying the intracellular labile iron pool (LIP) through Calcein-AM cytofluorimetric assay. Ferroptosis was assessed by quantifying mitochondrial reactive oxygen species (ROS) and lipid peroxidation through MitoSOX and BODIPY-C11 cytofluorimetric assays, respectively. Ferroptosis markers GPX4 and VDAC2 were measured by Western blot. knockdown was performed by using siRNA. To generate spheroids, HEY and PEO1 cells prevent LIP accumulation by upregulating FtH1. 3D HEY moderately increases FtH1, and LIP is only slightly reduced. 3D PEO1upregulate FtH1 and LIP results significantly diminished. HEY tumor spheroids prevent iron import downregulating CD71, while PEO1 cells strongly enhance it. Intracellular ROS drop down during the 2D to 3D transition in both cell lines, but more significantly in PEO1 cells. Upon iron supplementation, PEO1 cells continue to enhance CD71 and FtH1 without accumulating the LIP and ROS and do not undergo ferroptosis. HEY, instead, accumulate LIP, undergo ferroptosis and attenuate their sphere-forming ability and invasiveness. knockdown significantly reduces the generation of PEO1 tumor spheroids, although without sensitizing them to ferroptosis. Iron metabolism reprogramming is a key event in the tumor spheroid generation of ovarian cancer cells. An iron-rich environment impairs the sphere-forming ability and causes cell death only in ferroptosis sensitive cells. A better understanding of ferroptosis sensitivity could be useful to develop effective treatments to kill ECM-detached ovarian cancer cells.

摘要

脱离细胞外基质(ECM)是转移级联反应的第一步。这是一个受调控的过程,涉及肿瘤细胞与肿瘤微环境(TME)之间的相互作用。铁是TME中的一种关键微量营养素。在此,我们探讨了铁在卵巢癌细胞成功脱离ECM能力中的作用。将HEY和PEO1卵巢癌细胞在三维条件下培养。为模拟富含铁的TME,在培养基中添加100μM铁。通过细胞荧光分析评估细胞死亡率。在基质胶中检测肿瘤球体的侵袭潜力,并用图像和延时摄影记录。通过分析CD71和FtH1的表达以及通过钙黄绿素-AM细胞荧光分析定量细胞内不稳定铁池(LIP)来评估铁代谢。分别通过MitoSOX和BODIPY-C11细胞荧光分析定量线粒体活性氧(ROS)和脂质过氧化来评估铁死亡。通过蛋白质免疫印迹法检测铁死亡标志物GPX4和VDAC2。使用小干扰RNA(siRNA)进行基因敲除。为生成球体,HEY和PEO1细胞通过上调FtH1来防止LIP积累。三维培养的HEY适度增加FtH1,而LIP仅略有减少。三维培养的PEO1上调FtH1,LIP结果显著降低。HEY肿瘤球体通过下调CD71来阻止铁的摄入,而PEO1细胞则强烈增强铁的摄入。在二维到三维转变过程中,两种细胞系的细胞内ROS均下降,但在PEO1细胞中下降更为显著。补充铁后,PEO1细胞继续增强CD71和FtH1,而不积累LIP和ROS,也不发生铁死亡。相反,HEY积累LIP,发生铁死亡,并减弱其球体形成能力和侵袭性。基因敲除显著减少了PEO1肿瘤球体的生成,尽管没有使其对铁死亡敏感。铁代谢重编程是卵巢癌细胞肿瘤球体生成中的关键事件。富含铁的环境损害球体形成能力,仅在对铁死亡敏感的细胞中导致细胞死亡。更好地了解铁死亡敏感性可能有助于开发有效的治疗方法来杀死脱离ECM的卵巢癌细胞。

https://cdn.ncbi.nlm.nih.gov/pmc/blobs/ef2f/10682100/ffab2cfdf6e2/fcell-11-1272667-g001.jpg

文献AI研究员

20分钟写一篇综述,助力文献阅读效率提升50倍。

立即体验

用中文搜PubMed

大模型驱动的PubMed中文搜索引擎

马上搜索

文档翻译

学术文献翻译模型,支持多种主流文档格式。

立即体验