Suppr超能文献

乳腺γδ T细胞以微生物群依赖的方式促进IL-17A介导的抗金黄色葡萄球菌诱导的乳腺炎免疫。

Mammary γδ T cells promote IL-17A-mediated immunity against -induced mastitis in a microbiota-dependent manner.

作者信息

Pan Na, Xiu Lei, Xu Ying, Bao Xuemei, Liang Yanchen, Zhang Haochi, Liu Bohui, Feng Yuanyu, Guo Huibo, Wu Jing, Li Haotian, Ma Cheng, Sheng Shouxin, Wang Ting, Wang Xiao

机构信息

State Key Laboratory of Reproductive Regulation & Breeding of Grassland Livestock, School of Life Sciences, Inner Mongolia University, Hohhot 010000, China.

State Key Laboratory of Genetic Engineering, School of Life Sciences, Fudan University, Shanghai 200438, China.

出版信息

iScience. 2023 Nov 14;26(12):108453. doi: 10.1016/j.isci.2023.108453. eCollection 2023 Dec 15.

Abstract

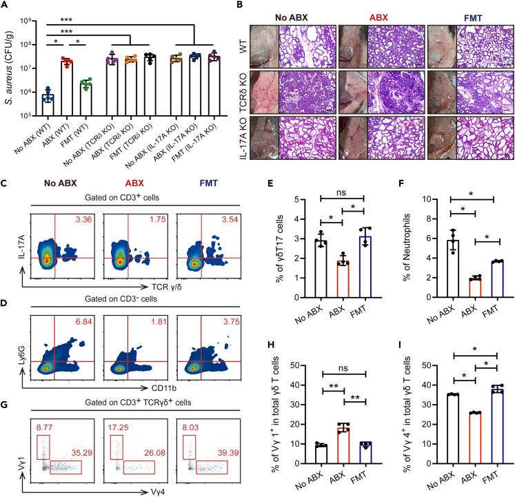
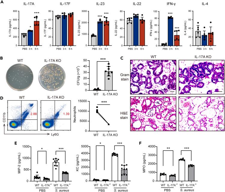
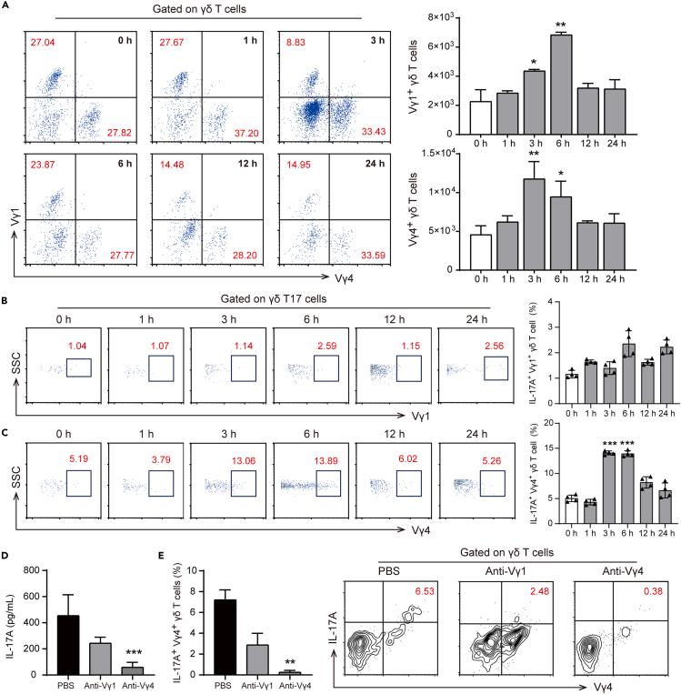
Mastitis, a common disease for female during lactation period that could cause a health risk for human or huge economic losses for animals, is mainly caused by invasion. Here, we found that neutrophil recruitment via IL-17A-mediated signaling was required for host defense against -induced mastitis in a mouse model. The rapid accumulation and activation of Vγ4 γδ T cells in the early stage of infection triggered the IL-17A-mediated immune response. Interestingly, the accumulation and influence of γδT17 cells in host defense against -induced mastitis in a commensal microbiota-dependent manner. Overall, this study, focusing on γδT17 cells, clarified innate immune response mechanisms against -induced mastitis, and provided a specific response to target for future immunotherapies. Meanwhile, a link between commensal microbiota community and host defense to mammary gland infection may unveil potential therapeutic strategies to combat these intractable infections.

摘要

乳腺炎是哺乳期女性的常见疾病,会对人类健康构成风险或给动物带来巨大经济损失,主要由感染引起。在此,我们发现,在小鼠模型中,宿主抵御诱导性乳腺炎的防御需要通过IL-17A介导的信号传导来募集中性粒细胞。感染早期Vγ4 γδ T细胞的快速积累和激活触发了IL-17A介导的免疫反应。有趣的是,γδT17细胞在宿主抵御诱导性乳腺炎中的积累和影响以共生微生物群依赖的方式存在。总体而言,这项聚焦于γδT17细胞的研究阐明了针对诱导性乳腺炎的固有免疫反应机制,并为未来的免疫疗法提供了一个特定的靶向反应靶点。同时,共生微生物群落与宿主对乳腺感染防御之间的联系可能揭示对抗这些难治性感染的潜在治疗策略。

https://cdn.ncbi.nlm.nih.gov/pmc/blobs/7e99/10687336/0444cdd0a7c6/fx1.jpg

文献AI研究员

20分钟写一篇综述,助力文献阅读效率提升50倍。

立即体验

用中文搜PubMed

大模型驱动的PubMed中文搜索引擎

马上搜索

文档翻译

学术文献翻译模型,支持多种主流文档格式。

立即体验