Suppr超能文献

一种由肌联蛋白(NEB)基因剪接产生的环状 RNA 通过多组学方法促进牛骨骼肌肌发生。

A Circular RNA Generated from Nebulin (NEB) Gene Splicing Promotes Skeletal Muscle Myogenesis in Cattle as Detected by a Multi-Omics Approach.

机构信息

State Key Laboratory for Conservation and Utilization of Subtropical Agro-Bioresources, Guangxi Key Laboratory of Animal Breeding, Disease Control and Prevention, College of Animal Science and Technology, Guangxi University, Nanning, 530005, China.

Guangdong Provincial Key Laboratory of Animal Molecular Design and Precise Breeding, School of Life Science and Engineering, Foshan University, Foshan, 528225, China.

出版信息

Adv Sci (Weinh). 2024 Jan;11(3):e2300702. doi: 10.1002/advs.202300702. Epub 2023 Nov 30.

Abstract

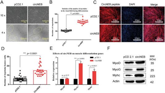
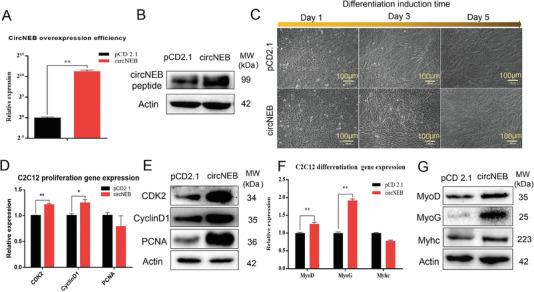
Cattle and the draught force provided by its skeletal muscle have been integral to agro-ecosystems of agricultural civilization for millennia. However, relatively little is known about the cattle muscle functional genomics (including protein coding genes, non-coding RNA, etc.). Circular RNAs (circRNAs), as a new class of non-coding RNAs, can be effectively translated into detectable peptides, which enlightened us on the importance of circRNAs in cattle muscle physiology function. Here, RNA-seq, Ribosome profiling (Ribo-seq), and peptidome data are integrated from cattle skeletal muscle, and detected five encoded peptides from circRNAs. It is further identified and functionally characterize a 907-amino acids muscle-specific peptide that is named circNEB-peptide because derived by the splicing of Nebulin (NEB) gene. This peptide localizes to the nucleus and cytoplasm and directly interacts with SKP1 and TPM1, key factors regulating physiological activities of myoblasts, via ubiquitination and myoblast fusion, respectively. The circNEB-peptide is found to promote myoblasts proliferation and differentiation in vitro, and induce muscle regeneration in vivo. These findings suggest circNEB-peptide is an important regulator of skeletal muscle regeneration and underscore the possibility that more encoding polypeptides derived by RNAs currently annotated as non-coding exist.

摘要

牛及其骨骼肌肉提供的牵引力,几千年来一直是农业文明农业生态系统的重要组成部分。然而,人们对牛肌肉功能基因组学(包括蛋白质编码基因、非编码 RNA 等)相对知之甚少。环状 RNA(circRNA)作为一类新的非编码 RNA,可以有效地翻译成可检测的肽,这启发了我们环状 RNA 在牛肌肉生理学功能中的重要性。在这里,我们整合了来自牛骨骼肌的 RNA-seq、核糖体图谱(Ribo-seq)和肽组学数据,并从环状 RNA 中检测到五个编码肽。进一步鉴定并功能表征了一种 907 个氨基酸的肌肉特异性肽,命名为 circNEB 肽,因为它是由肌联蛋白(NEB)基因剪接而成。该肽定位于细胞核和细胞质,并通过泛素化和肌母细胞融合,分别与调节肌母细胞生理活性的关键因子 SKP1 和 TPM1 直接相互作用。发现 circNEB 肽在体外促进肌母细胞增殖和分化,并在体内诱导肌肉再生。这些发现表明 circNEB 肽是骨骼肌肉再生的重要调节剂,并强调了目前被注释为非编码的 RNA 可能存在更多编码多肽的可能性。

https://cdn.ncbi.nlm.nih.gov/pmc/blobs/4152/10797441/eaa41c603f90/ADVS-11-2300702-g003.jpg

文献AI研究员

20分钟写一篇综述,助力文献阅读效率提升50倍。

立即体验

用中文搜PubMed

大模型驱动的PubMed中文搜索引擎

马上搜索

文档翻译

学术文献翻译模型,支持多种主流文档格式。

立即体验