Suppr超能文献

综合分析与结直肠癌相关的 miRNA-mRNA 调控对及其在肿瘤免疫中的作用。

Comprehensive analysis of miRNA-mRNA regulatory pairs associated with colorectal cancer and the role in tumor immunity.

机构信息

Department of Gastroenterology, the First Affiliated Hospital of Nanjing Medical University, 300 Guangzhou Road, Nanjing, 210029, Jiangsu, China.

Department of Pathology, the First Affiliated Hospital of Nanjing Medical University, Nanjing, 210029, China, Jiangsu.

出版信息

BMC Genomics. 2023 Nov 30;24(1):724. doi: 10.1186/s12864-023-09635-4.

Abstract

BACKGROUND

MicroRNA (miRNA) which can act as post-transcriptional regulators of mRNAs via base-pairing with complementary sequences within mRNAs is involved in processes of the complex interaction between immune system and tumors. In this research, we elucidated the profiles of miRNAs and target mRNAs expression and their associations with the phenotypic hallmarks of colorectal cancers (CRC) by integrating transcriptomic, immunophenotype, methylation, mutation and survival data.

RESULTS

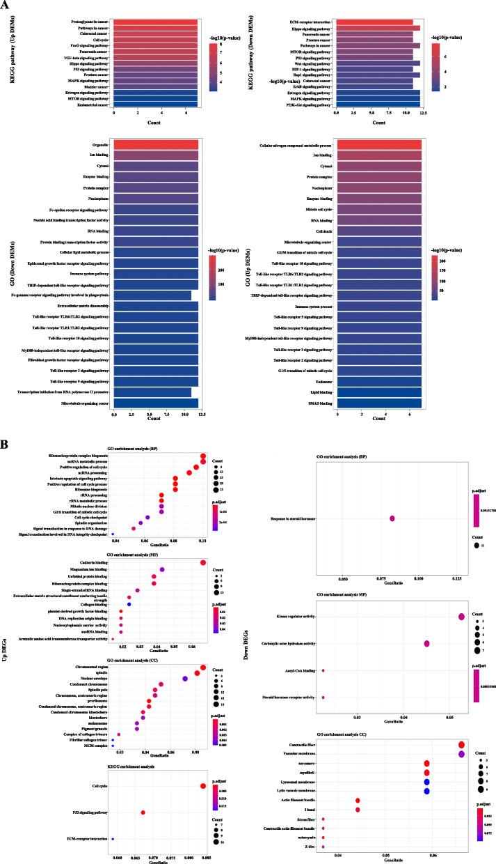
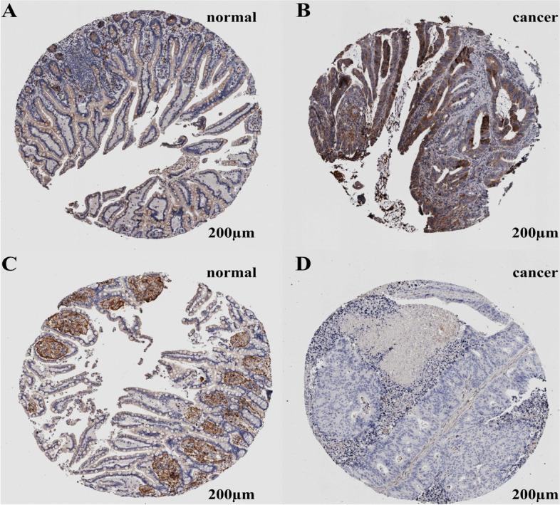
We conducted the analysis of differential miRNA/mRNA expression profile by GEO, TCGA and GTEx databases and the correlation between miRNA and targeted mRNA by miRTarBase and TarBase. Then we detected using qRT-PCR and validated the diagnostic value of miRNA-mRNA regulator pairs by the ROC, calibration curve and DCA. Phenotypic hallmarks of regulatory pairs including tumor-infiltrating lymphocytes, tumor microenvironment, tumor mutation burden, global methylation and gene mutation were also described. The expression levels of miRNAs and target mRNAs were detected in 80 paired colon tissue samples. Ultimately, we picked up two pivotal regulatory pairs (miR-139-5p/ STC1 and miR-20a-5p/ FGL2) and verified the diagnostic value of the complex model which is the combination of 4 signatures above-mentioned in 3 testing GEO datasets and an external validation cohort.

CONCLUSIONS

We found that 2 miRNAs by targeting 2 metastasis-related mRNAs were correlated with tumor-infiltrating macrophages, HRAS, and BRAF gene mutation status. Our results established the diagnostic model containing 2 miRNAs and their respective targeted mRNAs to distinguish CRCs and normal controls and displayed their complex roles in CRC pathogenesis especially tumor immunity.

摘要

背景

微小 RNA(miRNA)可以通过与 mRNA 内互补序列碱基配对来作为 mRNA 的转录后调控因子,参与免疫系统与肿瘤之间复杂相互作用的过程。在这项研究中,我们通过整合转录组、免疫表型、甲基化、突变和生存数据,阐明了 miRNA 和靶 mRNA 表达的特征谱及其与结直肠癌(CRC)表型特征的关联。

结果

我们通过 GEO、TCGA 和 GTEx 数据库进行差异 miRNA/mRNA 表达谱分析,并通过 miRTarBase 和 TarBase 分析 miRNA 与靶 mRNA 之间的相关性。然后,我们使用 qRT-PCR 进行检测,并通过 ROC、校准曲线和 DCA 验证 miRNA-mRNA 调控对的诊断价值。还描述了调节对的表型特征,包括肿瘤浸润淋巴细胞、肿瘤微环境、肿瘤突变负担、整体甲基化和基因突变。在 80 对配对的结肠组织样本中检测了 miRNA 和靶 mRNA 的表达水平。最终,我们挑选了两个关键的调节对(miR-139-5p/STC1 和 miR-20a-5p/FGL2),并在 3 个测试 GEO 数据集和一个外部验证队列中验证了上述 4 个特征的组合的复杂模型的诊断价值。

结论

我们发现,2 个 miRNA 通过靶向 2 个与转移相关的 mRNAs,与肿瘤浸润巨噬细胞、HRAS 和 BRAF 基因突变状态相关。我们的结果建立了包含 2 个 miRNA 和各自靶 mRNA 的诊断模型,以区分 CRC 和正常对照,并显示了它们在 CRC 发病机制中的复杂作用,特别是肿瘤免疫。

https://cdn.ncbi.nlm.nih.gov/pmc/blobs/5564/10688136/200de2176768/12864_2023_9635_Fig1_HTML.jpg

文献AI研究员

20分钟写一篇综述,助力文献阅读效率提升50倍。

立即体验

用中文搜PubMed

大模型驱动的PubMed中文搜索引擎

马上搜索

文档翻译

学术文献翻译模型,支持多种主流文档格式。

立即体验