Suppr超能文献

铜锌掺杂双层生物活性玻璃载水凝胶的时空免疫调节作用促进耐甲氧西林金黄色葡萄球菌感染创面愈合。

Copper-Zinc-Doped Bilayer Bioactive Glasses Loaded Hydrogel with Spatiotemporal Immunomodulation Supports MRSA-Infected Wound Healing.

机构信息

Department of Orthopedic Surgery, Spine Center, Changzheng Hospital, Navy Medical University, Shanghai, 200003, China.

Department of Spine Surgery, Changhai Hospital, Navy Military Medical University, 168 Changhai Road, Shanghai, 200433, China.

出版信息

Adv Sci (Weinh). 2024 Feb;11(5):e2302674. doi: 10.1002/advs.202302674. Epub 2023 Nov 30.

Abstract

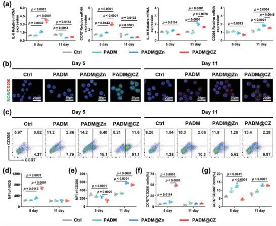
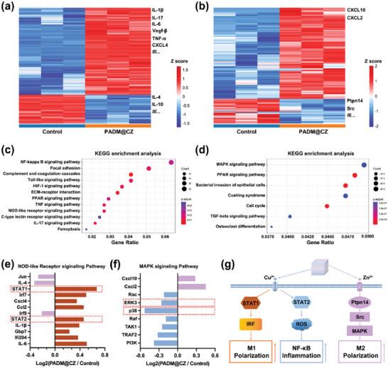
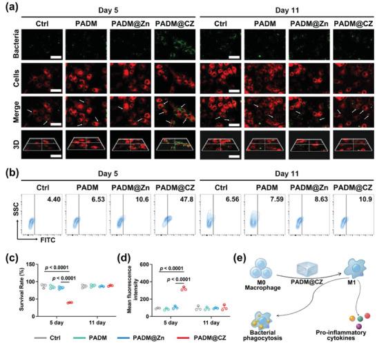
Developing biomaterials with antimicrobial and wound-healing activities for the treatment of wound infections remains challenging. Macrophages play non-negligible roles in healing infection-related wounds. In this study, a new sequential immunomodulatory approach is proposed to promote effective and rapid wound healing using a novel hybrid hydrogel dressing based on the immune characteristics of bacteria-associated wounds. The hydrogel dressing substrate is derived from a porcine dermal extracellular matrix (PADM) and loaded with a new class of bioactive glass nanoparticles (BGns) doped with copper (Cu) and zinc (Zn) ions (Cu-Zn BGns). This hybrid hydrogel demonstrates a controlled release of Cu and Zn and sequentially regulates the phenotypic transition of macrophages from M1 to M2 by alternately activating nucleotide-binding oligomerization domain (NOD) and inhibiting mitogen-activated protein kinases (MAPK) signaling pathways. Additionally, its dual-temporal bidirectional immunomodulatory function facilitates enhanced antibacterial activity and wound healing. Hence, this novel hydrogel is capable of safely and efficiently accelerating wound healing during infections. As such, the design strategy provides a new direction for exploring novel immunomodulatory biomaterials to address current clinical challenges related to the treatment of wound infections.

摘要

开发具有抗菌和伤口愈合活性的生物材料来治疗伤口感染仍然具有挑战性。巨噬细胞在治疗感染相关伤口方面发挥着不可忽视的作用。在这项研究中,提出了一种新的序贯免疫调节方法,使用基于细菌相关伤口免疫特性的新型混合水凝胶敷料来促进有效和快速的伤口愈合。水凝胶敷料基质来源于猪真皮细胞外基质(PADM),并负载新型载铜(Cu)和锌(Zn)离子的生物活性玻璃纳米颗粒(BGns)(Cu-Zn BGns)。这种混合水凝胶通过交替激活核苷酸结合寡聚结构域(NOD)和抑制丝裂原活化蛋白激酶(MAPK)信号通路,实现 Cu 和 Zn 的控制释放,并依次调节巨噬细胞从 M1 向 M2 的表型转化。此外,其双重时间双向免疫调节功能促进了增强的抗菌活性和伤口愈合。因此,这种新型水凝胶能够在感染期间安全有效地加速伤口愈合。因此,该设计策略为探索新型免疫调节生物材料提供了新的方向,以解决与治疗伤口感染相关的当前临床挑战。

https://cdn.ncbi.nlm.nih.gov/pmc/blobs/7a11/10837387/369a8afd18c3/ADVS-11-2302674-g004.jpg

文献AI研究员

20分钟写一篇综述,助力文献阅读效率提升50倍。

立即体验

用中文搜PubMed

大模型驱动的PubMed中文搜索引擎

马上搜索

文档翻译

学术文献翻译模型,支持多种主流文档格式。

立即体验