Suppr超能文献

非结构蛋白 6 中的氨基酸替换 L232F 被鉴定为 B 谱系中东呼吸综合征冠状病毒中可能的人类适应性突变。

Amino acid substitution L232F in non-structural protein 6 identified as a possible human-adaptive mutation in clade B MERS coronaviruses.

机构信息

School of Public Health, Li Ka Shing Faculty of Medicine, The University of Hong Kong, Pokfulam, Hong Kong Special Administrative Region, People's Republic of China.

HKU-Pasteur Research Pole, School of Public Health, Li Ka Shing Faculty of Medicine, The University of Hong Kong, Hong Kong Special Administrative Region, People's Republic of China.

出版信息

J Virol. 2023 Dec 21;97(12):e0136923. doi: 10.1128/jvi.01369-23. Epub 2023 Dec 1.

Abstract

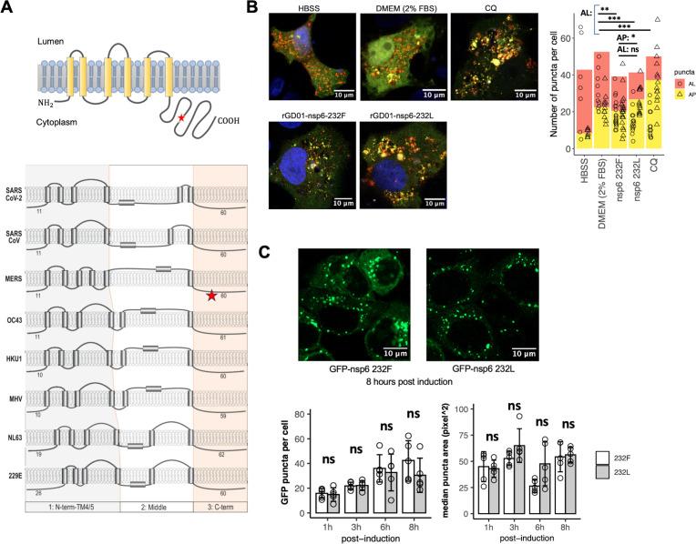
Viral host adaptation plays an important role in inter-species transmission of coronaviruses and influenza viruses. Multiple human-adaptive mutations have been identified in influenza viruses but not so far in MERS-CoV that circulates widely in dromedary camels in the Arabian Peninsula leading to zoonotic transmission. Here, we analyzed clade B MERS-CoV sequences and identified an amino acid substitution L232F in nsp6 that repeatedly occurs in human MERS-CoV. Using a loss-of-function reverse genetics approach, we found the nsp6 L232F conferred increased viral replication competence , in cultures of the upper human respiratory tract and in lungs of mice infected . Our results showed that nsp6 L232F may be an adaptive mutation associated with zoonotic transmission of MERS-CoV. This study highlighted the capacity of MERS-CoV to adapt to transmission to humans and also the need for continued surveillance of MERS-CoV in camels.

摘要

病毒宿主适应在冠状病毒和流感病毒的种间传播中起着重要作用。已经在流感病毒中鉴定出多种与人相关的适应性突变,但在广泛存在于阿拉伯半岛单峰驼中的中东呼吸综合征冠状病毒(MERS-CoV)中尚未发现,这导致了人畜共患病传播。在这里,我们分析了 B 型 MERS-CoV 序列,并在人感染的上呼吸道和肺部中发现 nsp6 中的氨基酸取代 L232F 反复出现在人 MERS-CoV 中。我们使用功能丧失的反向遗传学方法发现,nsp6 L232F 赋予了更高的病毒复制能力,在人呼吸道的培养物中以及在感染的小鼠肺部中。我们的结果表明,nsp6 L232F 可能是与 MERS-CoV 人畜共患病传播相关的适应性突变。本研究强调了 MERS-CoV 适应向人类传播的能力,也需要继续对骆驼中的 MERS-CoV 进行监测。

https://cdn.ncbi.nlm.nih.gov/pmc/blobs/9467/10734512/cdcf210e52f2/jvi.01369-23.f001.jpg

文献AI研究员

20分钟写一篇综述,助力文献阅读效率提升50倍。

立即体验

用中文搜PubMed

大模型驱动的PubMed中文搜索引擎

马上搜索

文档翻译

学术文献翻译模型,支持多种主流文档格式。

立即体验