Suppr超能文献

PINK1 和 PRKN 在细胞模型和啮齿动物大脑中的基础活性。

Basal activity of PINK1 and PRKN in cell models and rodent brain.

机构信息

Department of Neuroscience, Mayo Clinic, Jacksonville, FL, USA.

Neuroscience PhD Program, Mayo Clinic Graduate School of Biomedical Sciences, Jacksonville, FL, USA.

出版信息

Autophagy. 2024 May;20(5):1147-1158. doi: 10.1080/15548627.2023.2286414. Epub 2023 Dec 2.

Abstract

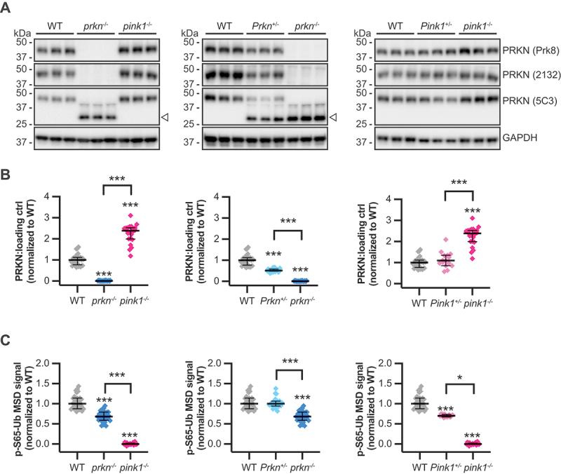
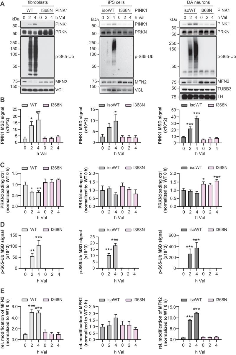
The ubiquitin kinase-ligase pair PINK1-PRKN recognizes and transiently labels damaged mitochondria with ubiquitin phosphorylated at Ser65 (p-S65-Ub) to mediate their selective degradation (mitophagy). Complete loss of PINK1 or PRKN function unequivocally leads to early-onset Parkinson disease, but it is debated whether impairments in mitophagy contribute to disease later in life. While the pathway has been extensively studied in cell culture upon acute and massive mitochondrial stress, basal levels of activation under endogenous conditions and especially in the brain remain undetermined. Using rodent samples, patient-derived cells, and isogenic neurons, we here identified age-dependent, brain region-, and cell type-specific effects and determined expression levels and extent of basal and maximal activation of PINK1 and PRKN. Our work highlights the importance of defining critical risk and therapeutically relevant levels of PINK1-PRKN signaling which will further improve diagnosis and prognosis and will lead to better stratification of patients for future clinical trials.

摘要

泛素激酶-连接酶对 PINK1-PRKN 识别并瞬时标记磷酸化丝氨酸 65 位的泛素化(p-S65-Ub)损伤线粒体,从而介导其选择性降解(自噬)。PINK1 或 PRKN 功能的完全缺失会导致早发性帕金森病,但目前仍存在争议,即自噬受损是否会导致生命后期的疾病。虽然该通路在急性和大量线粒体应激的细胞培养中得到了广泛研究,但内源性条件下的基础激活水平,尤其是在大脑中,仍然未知。我们使用啮齿动物样本、患者来源的细胞和同基因神经元,在此确定了年龄依赖性、脑区和细胞类型特异性的影响,并确定了 PINK1 和 PRKN 的基础和最大激活的表达水平和程度。我们的工作强调了确定 PINK1-PRKN 信号的关键风险和治疗相关水平的重要性,这将进一步改善诊断和预后,并为未来的临床试验更好地分层患者。

https://cdn.ncbi.nlm.nih.gov/pmc/blobs/c19e/11135862/6d41bb38c69b/KAUP_A_2286414_F0001_C.jpg

文献AI研究员

20分钟写一篇综述,助力文献阅读效率提升50倍。

立即体验

用中文搜PubMed

大模型驱动的PubMed中文搜索引擎

马上搜索

文档翻译

学术文献翻译模型,支持多种主流文档格式。

立即体验