Suppr超能文献

使用新型双特异性抗体融合蛋白对CD47和CD24信号通路进行双重阻断可增强巨噬细胞免疫疗法。

Dual blockade of CD47 and CD24 signaling using a novel bispecific antibody fusion protein enhances macrophage immunotherapy.

作者信息

Yang Yun, Wu He, Yang Yan, Kang Yan, He Runjia, Zhou Bei, Guo Huaizu, Zhang Jing, Li Jianqin, Ge Chunpo, Wang Tianyun

机构信息

International Joint Research Laboratory for Recombinant Pharmaceutical Protein Expression System of Henan, School of Basic Medical Sciences, Xinxiang Medical University, Xinxiang 453000, China.

State Key Laboratory of Macromolecular Drugs and Large-Scale Manufacturing, Shanghai 200120, China.

出版信息

Mol Ther Oncolytics. 2023 Nov 4;31:100747. doi: 10.1016/j.omto.2023.100747. eCollection 2023 Dec 19.

Abstract

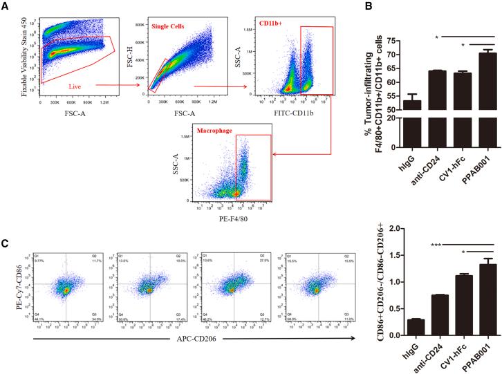
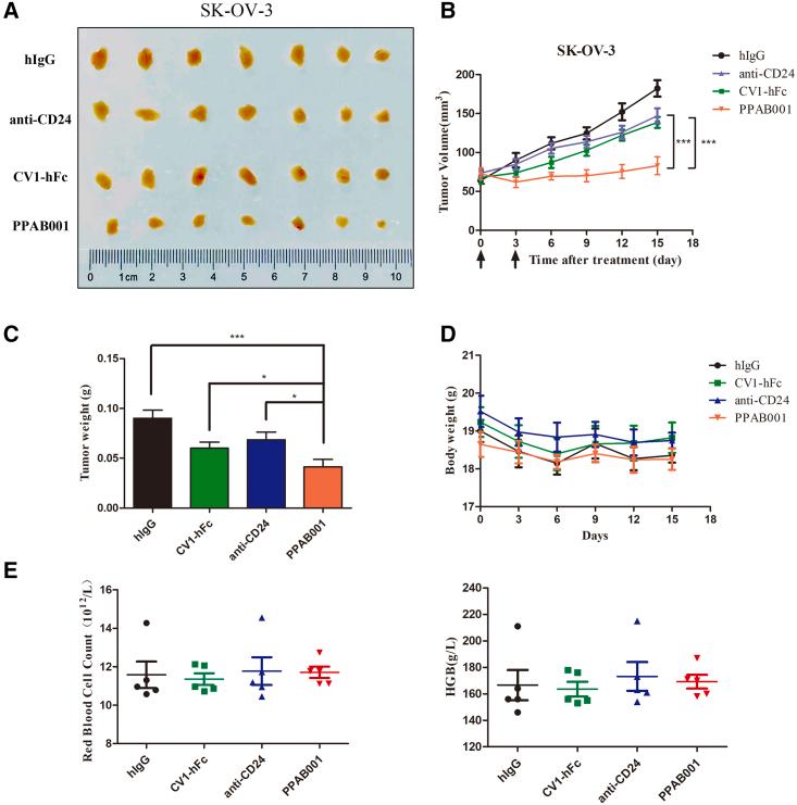
CD47 and its receptor signal regulatory protein α (SIRPα) act as a dominant antiphagocytic, "don't eat me" signal. Recent studies reveal CD24 as a novel target for cancer immunotherapy by macrophages in ovarian cancer and breast cancer. However, whether simultaneous blockade of CD47 and CD24 by a bispecific antibody may result in a potential synergy is still unclear. In the present study, we for the first time designed and developed a bispecific antibody fusion protein, PPAB001 for cotargeting CD47 and CD24. Data demonstrate that simultaneous blockade of CD47/SIRPα and CD24/Siglec-10 signaling by PPAB001 potently promoted macrophage phagocytosis of tumor cells. Compared to single CD47 or CD24 targeting agents, PPAB001 was more effective in inhibiting tumor growth in both mouse 4T-1 syngeneic and human SK-OV-3 xenogeneic tumor models. Mechanistically, we found that PPAB001 therapy markedly increased the proportion of tumor-infiltrating macrophages and upregulated interleukin-6 and tumor necrosis factor-α levels that were representative macrophage inflammatory cytokines. Notably, an increased ratio of M1/M2 in tumor-infiltrating macrophages in the mice treated with PPAB001 suggested that the dual blockade may promote the transition of macrophages from M2 to M1. Taken together, our data supported the development of PPAB001 as a novel immunotherapeutic in the treatment of CD47 and CD24 double-positive cancers.

摘要

CD47及其受体信号调节蛋白α(SIRPα)作为一种主要的抗吞噬“别吃我”信号。最近的研究表明,CD24是卵巢癌和乳腺癌中巨噬细胞进行癌症免疫治疗的新靶点。然而,双特异性抗体同时阻断CD47和CD24是否会产生潜在协同作用仍不清楚。在本研究中,我们首次设计并开发了一种双特异性抗体融合蛋白PPAB001,用于共同靶向CD47和CD24。数据表明,PPAB001同时阻断CD47/SIRPα和CD24/Siglec-10信号通路可有效促进巨噬细胞对肿瘤细胞的吞噬作用。与单一靶向CD47或CD24的药物相比,PPAB001在小鼠4T-1同基因和人SK-OV-3异种移植肿瘤模型中抑制肿瘤生长方面更有效。从机制上讲,我们发现PPAB001治疗显著增加了肿瘤浸润巨噬细胞的比例,并上调了作为巨噬细胞炎性细胞因子代表的白细胞介素-6和肿瘤坏死因子-α水平。值得注意的是,用PPAB001治疗的小鼠肿瘤浸润巨噬细胞中M1/M2比例增加,表明双重阻断可能促进巨噬细胞从M2向M1的转变。综上所述,我们的数据支持将PPAB001开发为治疗CD47和CD24双阳性癌症的新型免疫疗法。

https://cdn.ncbi.nlm.nih.gov/pmc/blobs/4bf9/10689933/1a6ad5bd64cf/fx1.jpg

文献AI研究员

20分钟写一篇综述,助力文献阅读效率提升50倍。

立即体验

用中文搜PubMed

大模型驱动的PubMed中文搜索引擎

马上搜索

文档翻译

学术文献翻译模型,支持多种主流文档格式。

立即体验