Suppr超能文献

BAF 染色质重塑复合物与 RNA 聚合酶 II 和转录因子协同作用以逐出核小体。

The BAF chromatin remodeler synergizes with RNA polymerase II and transcription factors to evict nucleosomes.

机构信息

Basic Sciences Division, Fred Hutchinson Cancer Center, Seattle, WA, USA.

Department of Genetics, Cell Biology & Anatomy, University of Nebraska Medical Center, Omaha, NE, USA.

出版信息

Nat Genet. 2024 Jan;56(1):100-111. doi: 10.1038/s41588-023-01603-8. Epub 2023 Dec 4.

Abstract

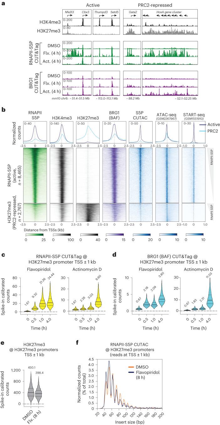
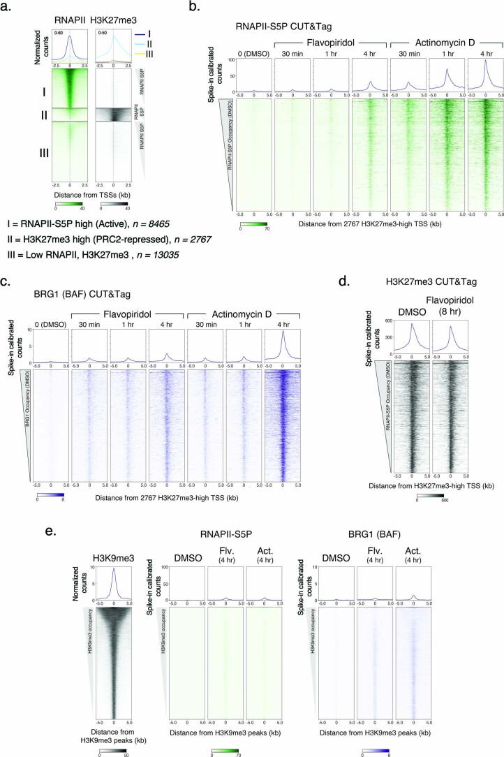
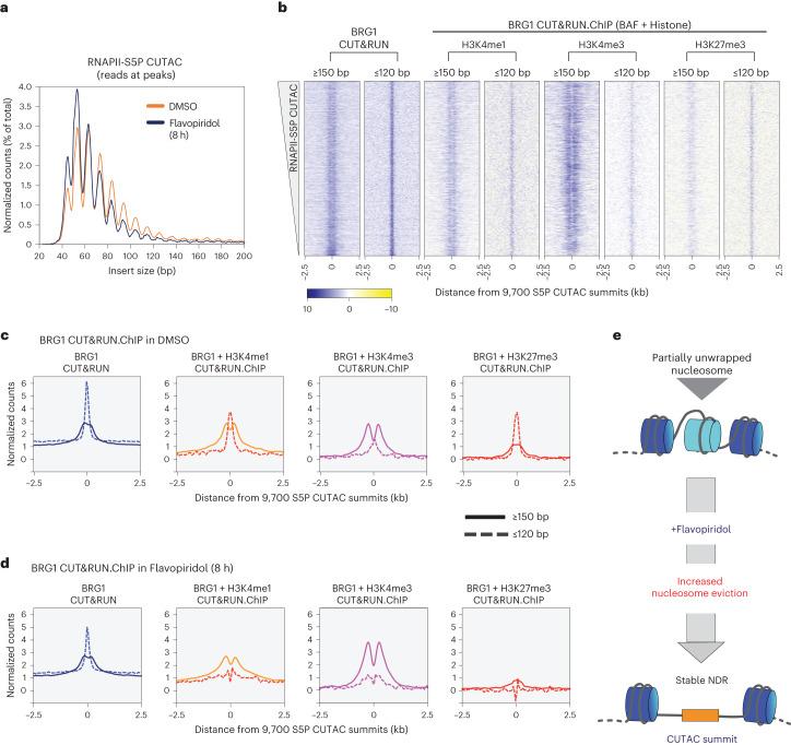
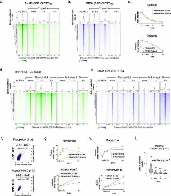
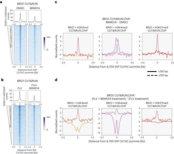
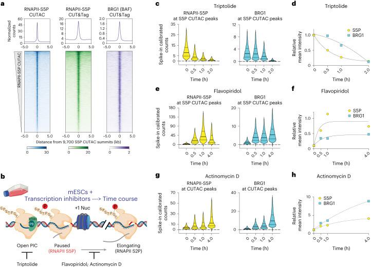
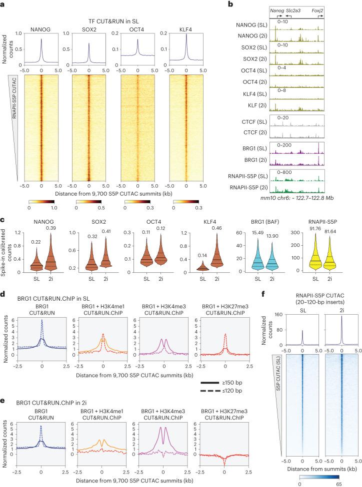
Chromatin accessibility is a hallmark of active transcription and entails ATP-dependent nucleosome remodeling, which is carried out by complexes such as Brahma-associated factor (BAF). However, the mechanistic links between transcription, nucleosome remodeling and chromatin accessibility are unclear. Here, we used a chemical-genetic approach coupled with time-resolved chromatin profiling to dissect the interplay between RNA Polymerase II (RNAPII), BAF and DNA-sequence-specific transcription factors in mouse embryonic stem cells. We show that BAF dynamically unwraps and evicts nucleosomes at accessible chromatin regions, while RNAPII promoter-proximal pausing stabilizes BAF chromatin occupancy and enhances ATP-dependent nucleosome eviction by BAF. We find that although RNAPII and BAF dynamically probe both transcriptionally active and Polycomb-repressed genomic regions, pluripotency transcription factor chromatin binding confers locus specificity for productive chromatin remodeling and nucleosome eviction by BAF. Our study suggests a paradigm for how functional synergy between dynamically acting chromatin factors regulates locus-specific nucleosome organization and chromatin accessibility.

摘要

染色质可及性是转录活性的标志,需要 ATP 依赖性核小体重塑,这是由 Brma 相关因子 (BAF) 等复合物完成的。然而,转录、核小体重塑和染色质可及性之间的机制联系尚不清楚。在这里,我们使用化学遗传学方法结合时间分辨染色质分析,在小鼠胚胎干细胞中剖析了 RNA 聚合酶 II (RNAPII)、BAF 和 DNA 序列特异性转录因子之间的相互作用。我们表明,BAF 在可及染色质区域动态地解开和驱逐核小体,而 RNAPII 启动子近端暂停稳定 BAF 染色质占有率,并增强 BAF 依赖 ATP 的核小体驱逐。我们发现,尽管 RNAPII 和 BAF 动态地探测转录活跃和 Polycomb 抑制的基因组区域,但多能性转录因子染色质结合赋予了有性染色质重塑和 BAF 核小体驱逐的局部特异性。我们的研究提出了一个范例,说明动态作用的染色质因子如何调节局部特定位点的核小体组织和染色质可及性。

https://cdn.ncbi.nlm.nih.gov/pmc/blobs/2794/10786724/3df5f5b8c3fb/41588_2023_1603_Fig1_HTML.jpg

文献AI研究员

20分钟写一篇综述,助力文献阅读效率提升50倍。

立即体验

用中文搜PubMed

大模型驱动的PubMed中文搜索引擎

马上搜索

文档翻译

学术文献翻译模型,支持多种主流文档格式。

立即体验