Suppr超能文献

杜氏肌营养不良症 DE50-MD 犬模型中骨骼肌功能力学的纵向评估。

Longitudinal assessment of skeletal muscle functional mechanics in the DE50-MD dog model of Duchenne muscular dystrophy.

机构信息

Comparative Neuromuscular Diseases Laboratory, Department of Clinical Science and Services, Royal Veterinary College, London NW10TU, UK.

Texas A&M University, College of Veterinary Medicine and Biomedical Sciences, College Station, TX 77843, USA.

出版信息

Dis Model Mech. 2023 Dec 1;16(12). doi: 10.1242/dmm.050395. Epub 2023 Dec 20.

Abstract

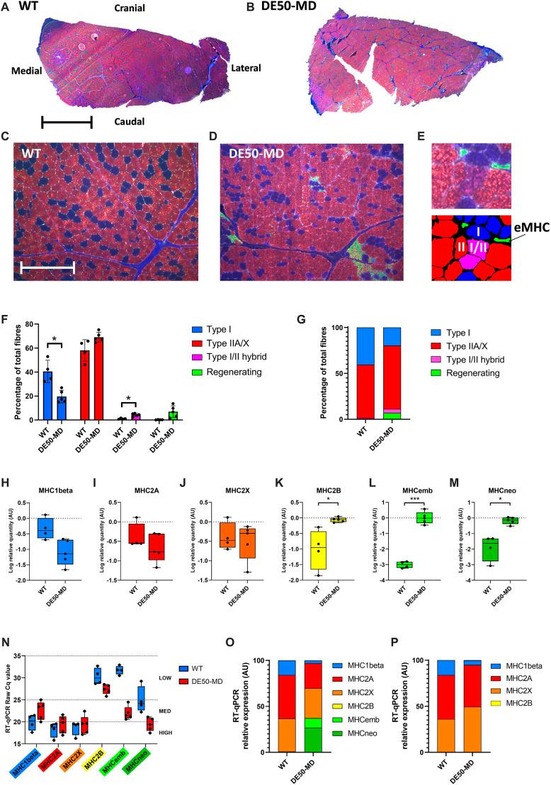
Duchenne muscular dystrophy (DMD), caused by mutations in the dystrophin (DMD) gene, is associated with fatal muscle degeneration and atrophy. Patients with DMD have progressive reductions in skeletal muscle strength and resistance to eccentric muscle stretch. Using the DE50-MD dog model of DMD, we assessed tibiotarsal joint (TTJ) flexor and extensor force dynamics, and the resistance of dystrophic muscle to eccentric stretch. Male DE50-MD and wild-type (WT) dogs were analysed every 3 months until 18 months of age. There was an age-associated decline in eccentric contraction resistance in DE50-MD TTJ flexors that discriminated, with high statistical power, WT from DE50-MD individuals. For isometric contraction, at the majority of timepoints, DE50-MD dogs had lower maximum absolute and relative TTJ flexor force, reduced TTJ muscle contraction times and prolonged relaxation compared to those in WT dogs. Cranial tibial muscles, the primary TTJ flexor, of 18-month-old DE50-MD dogs had significant numbers of regenerating fibres as expected, but also fewer type I fibres and more hybrid fibres than those in WT dogs. We conclude that these parameters, in particular, the eccentric contraction decrement, could be used as objective outcome measures for pre-clinical assessment in DE50-MD dogs.

摘要

杜氏肌营养不良症(DMD)是由肌营养不良蛋白(DMD)基因突变引起的,与致命的肌肉退化和萎缩有关。DMD 患者的骨骼肌力量和抵抗离心肌肉拉伸的能力逐渐下降。我们使用 DE50-MD 犬 DMD 模型评估了胫跗关节(TTJ)屈肌和伸肌的力动态以及营养不良肌肉对离心拉伸的阻力。雄性 DE50-MD 和野生型(WT)犬在 18 个月大之前每 3 个月分析一次。DE50-MD TTJ 屈肌的离心收缩阻力随年龄下降,这一现象具有很高的统计学区分力,可将 WT 与 DE50-MD 个体区分开来。对于等长收缩,在大多数时间点,DE50-MD 犬的最大绝对和相对 TTJ 屈肌力较低,TTJ 肌肉收缩时间缩短,松弛时间延长,与 WT 犬相比。如预期的那样,18 个月大的 DE50-MD 犬的颅胫骨肌,即主要的 TTJ 屈肌,有大量再生纤维,但与 WT 犬相比,I 型纤维较少,杂交纤维较多。我们得出结论,这些参数,特别是离心收缩下降,可以作为 DE50-MD 犬临床前评估的客观结果指标。

https://cdn.ncbi.nlm.nih.gov/pmc/blobs/ce87/10753191/de3f0f6b47c4/dmm-16-050395-g1.jpg

文献AI研究员

20分钟写一篇综述,助力文献阅读效率提升50倍。

立即体验

用中文搜PubMed

大模型驱动的PubMed中文搜索引擎

马上搜索

文档翻译

学术文献翻译模型,支持多种主流文档格式。

立即体验