Suppr超能文献

早期成年限制蛋氨酸可减少蛋氨酸亚砜并延长果蝇寿命。

Early-adult methionine restriction reduces methionine sulfoxide and extends lifespan in Drosophila.

机构信息

Department of Genetics, Graduate School of Pharmaceutical Sciences, The University of Tokyo, Bunkyo-ku, Tokyo, 113-0033, Japan.

Laboratory for Nutritional Biology, RIKEN Center for Biosystems Dynamics Research, Kobe, Hyogo, 650-0047, Japan.

出版信息

Nat Commun. 2023 Dec 5;14(1):7832. doi: 10.1038/s41467-023-43550-2.

Abstract

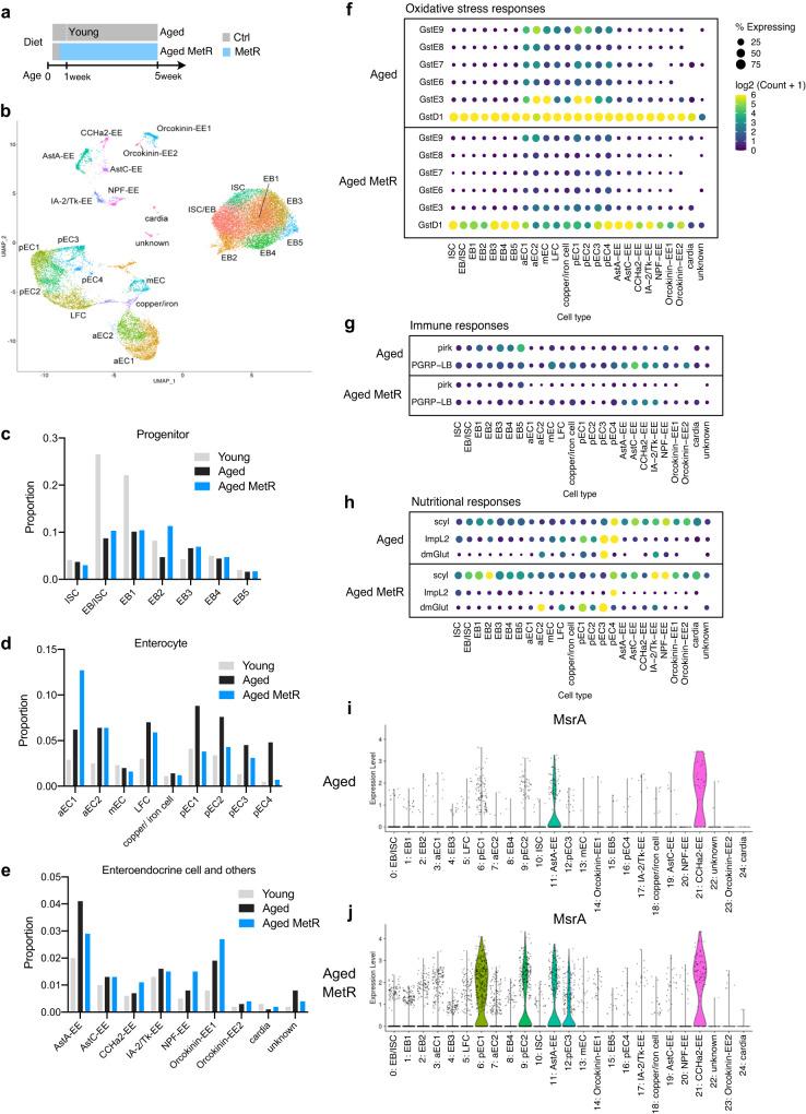
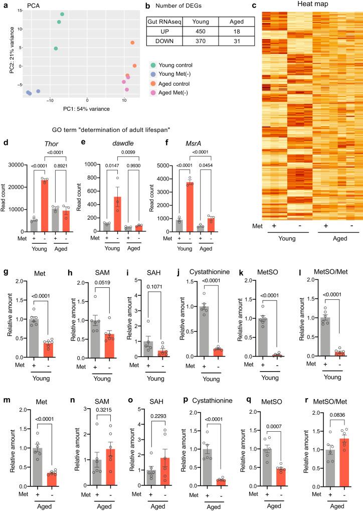
Methionine restriction (MetR) extends lifespan in various organisms, but its mechanistic understanding remains incomplete. Whether MetR during a specific period of adulthood increases lifespan is not known. In Drosophila, MetR is reported to extend lifespan only when amino acid levels are low. Here, by using an exome-matched holidic medium, we show that decreasing Met levels to 10% extends Drosophila lifespan with or without decreasing total amino acid levels. MetR during the first four weeks of adult life only robustly extends lifespan. MetR in young flies induces the expression of many longevity-related genes, including Methionine sulfoxide reductase A (MsrA), which reduces oxidatively-damaged Met. MsrA induction is foxo-dependent and persists for two weeks after cessation of the MetR diet. Loss of MsrA attenuates lifespan extension by early-adulthood MetR. Our study highlights the age-dependency of the organismal response to specific nutrients and suggests that nutrient restriction during a particular period of life is sufficient for healthspan extension.

摘要

限制蛋氨酸(MetR)可延长多种生物的寿命,但对其机制的理解仍不完整。尚不清楚在成年后的特定时期限制蛋氨酸是否能延长寿命。在果蝇中,据报道只有在氨基酸水平较低时,MetR 才能延长寿命。在这里,我们通过使用外显子匹配的 holidic 培养基,表明将蛋氨酸水平降低到 10%可以延长果蝇的寿命,无论是否降低总氨基酸水平。成年后前四周的 MetR 仅能显著延长寿命。年轻果蝇中的 MetR 诱导许多与寿命相关的基因表达,包括降低氧化损伤蛋氨酸的 Methionine sulfoxide reductase A (MsrA)。MsrA 的诱导依赖于 foxo,并且在停止 MetR 饮食后持续两周。MsrA 的缺失会减弱早期成年期 MetR 对寿命延长的作用。我们的研究强调了机体对特定营养素的年龄依赖性,并表明在生命的特定时期限制营养物质足以延长健康寿命。

https://cdn.ncbi.nlm.nih.gov/pmc/blobs/42c0/10698029/56376dc8af8a/41467_2023_43550_Fig1_HTML.jpg

文献AI研究员

20分钟写一篇综述,助力文献阅读效率提升50倍。

立即体验

用中文搜PubMed

大模型驱动的PubMed中文搜索引擎

马上搜索

文档翻译

学术文献翻译模型,支持多种主流文档格式。

立即体验