Suppr超能文献

细胞因子免疫反应词典:单细胞解析

Dictionary of immune responses to cytokines at single-cell resolution.

机构信息

Harvard-MIT Division of Health Sciences and Technology, Massachusetts Institute of Technology, Cambridge, MA, USA.

Broad Institute of MIT and Harvard, Cambridge, MA, USA.

出版信息

Nature. 2024 Jan;625(7994):377-384. doi: 10.1038/s41586-023-06816-9. Epub 2023 Dec 6.

Abstract

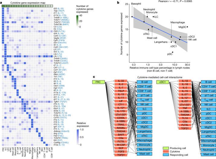
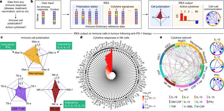
Cytokines mediate cell-cell communication in the immune system and represent important therapeutic targets. A myriad of studies have highlighted their central role in immune function, yet we lack a global view of the cellular responses of each immune cell type to each cytokine. To address this gap, we created the Immune Dictionary, a compendium of single-cell transcriptomic profiles of more than 17 immune cell types in response to each of 86 cytokines (>1,400 cytokine-cell type combinations) in mouse lymph nodes in vivo. A cytokine-centric view of the dictionary revealed that most cytokines induce highly cell-type-specific responses. For example, the inflammatory cytokine interleukin-1β induces distinct gene programmes in almost every cell type. A cell-type-centric view of the dictionary identified more than 66 cytokine-driven cellular polarization states across immune cell types, including previously uncharacterized states such as an interleukin-18-induced polyfunctional natural killer cell state. Based on this dictionary, we developed companion software, Immune Response Enrichment Analysis, for assessing cytokine activities and immune cell polarization from gene expression data, and applied it to reveal cytokine networks in tumours following immune checkpoint blockade therapy. Our dictionary generates new hypotheses for cytokine functions, illuminates pleiotropic effects of cytokines, expands our knowledge of activation states of each immune cell type, and provides a framework to deduce the roles of specific cytokines and cell-cell communication networks in any immune response.

摘要

细胞因子在免疫系统中介导细胞间通讯,是重要的治疗靶点。大量研究强调了它们在免疫功能中的核心作用,但我们缺乏对每种免疫细胞类型对每种细胞因子的细胞反应的全局视图。为了解决这一差距,我们创建了 Immune Dictionary,这是一个由超过 17 种免疫细胞类型在体内对 86 种细胞因子(超过 1400 种细胞因子-细胞类型组合)的单细胞转录组图谱组成的汇编。从细胞因子为中心的角度来看,该词典揭示了大多数细胞因子诱导高度细胞类型特异性的反应。例如,炎症细胞因子白细胞介素-1β 在几乎每种细胞类型中诱导截然不同的基因程序。从细胞类型为中心的角度来看,该词典确定了超过 66 种细胞因子驱动的免疫细胞极化状态,包括以前未被描述的状态,如白细胞介素-18 诱导的多功能自然杀伤细胞状态。基于该词典,我们开发了配套软件 Immune Response Enrichment Analysis,用于从基因表达数据评估细胞因子活性和免疫细胞极化,并应用它来揭示免疫检查点阻断治疗后肿瘤中的细胞因子网络。我们的词典为细胞因子功能生成了新的假设,阐明了细胞因子的多效性作用,扩展了我们对每种免疫细胞类型激活状态的认识,并提供了一个框架来推断特定细胞因子和细胞间通讯网络在任何免疫反应中的作用。

https://cdn.ncbi.nlm.nih.gov/pmc/blobs/7166/10781646/971f3cf0370b/41586_2023_6816_Fig1_HTML.jpg

文献AI研究员

20分钟写一篇综述,助力文献阅读效率提升50倍。

立即体验

用中文搜PubMed

大模型驱动的PubMed中文搜索引擎

马上搜索

文档翻译

学术文献翻译模型,支持多种主流文档格式。

立即体验